Document de Universitat sobre Fonaments i Bases Constitucionals Del Dret Administratiu. El Pdf, un material de Dret, explora el dret administratiu com a ordenament i ciència jurídica, incloent principis generals i precedents, amb un exemple pràctic per a la resolució de casos jurídics.
See more18 Pages


Unlock the full PDF for free
Sign up to get full access to the document and start transforming it with AI.
El Dret Administratiu (branca del dret public) és el conjunt de normes que regulen l'actuació de l'Administració Pública i la seva relació amb els ciutadans, amb un sistema jurídic coherent on les regles estan interconnectades. Estableix drets i obligacions per garantir una actuació administrativa eficient, objectiva i respectuosa amb la legalitat.
No es un codi únic, sino un sistema multinivell i sectorial, format per milers de normes: Les fonts del dret inclouen lleis generals (estatals, autonòmiques i locals) i fonts especials que regulen àmbits concrets com la contractació pública o la funció pública. També son importants les normatives internacionals i de la UE.
Els principis basics inclouen la primacia del dret de la UE, la jerarquia normativa, la competencia de cada Administració, la temporalitat de les normes i l'especialitat de les normes concretes.
El dret europeu regula sectors clau i es desenvolupen noves formes de regulació com el "soft law".
El Dret Administratiu com a Ciencia Jurídica es una disciplina que no només es dedica a l'estudi de les normes, sinó també a analitzar com es regula l'Administració en diversos contextos. Aquesta branca inclou enfocaments principals com els sistemes conceptuals, que examinen la privatització o regulació dels serveis publics; els sistemes de principis, que garanteixen l'eficacia, objectivitat i legalitat administrativa; i els sistemes tipologics, que classifiquen les formes d'intervenció administrativa.
La seva evolució està influïda per factors com la historia i geografia (vinculat al naixement de l'estat de Dret, models continentals vs. Common Law), el context ideologic (regulació estricta o flexibilització), i els nous metodes d'estudi, amb un enfocament interdisciplinari que integra l'economia, les ciències polítiques i la sociologia.
El Dret Administratiu es el conjunt de normes pròpies que regulen tant l'activitat com l'organització de l'Administració Pública (AP), que està formada per diferents tipus d'organitzacions, finançada amb fons publics i orientada a l'interès general. Aquest dret regula tant l'organització de les AAPP (com la LRJSP i LBRL) com el seu funcionament (mitjançant lleis com la LPAC, LEF i LCSP), aplicant-se a les normes basiques i sectorials a nivell estatal, autonomic o local.
El trasllat (atribució) de funcions publiques a entitats privades que exerceixen funcions d'autoritat, com la certificació o la inspecció, implica una certa "fugida" del Dret Administratiu, donant lloc a l'ús de ens instrumentals jurídic-privats (societats mercantils, fundacions), als quals se'ls aplica principalment el Dret Privat, tot i que de manera parcial també el Dret Administratiu (com la LCSP o la Dret administratiuLTAIPBG). A més, el Dret Administratiu també s'aplica a la gestió ordinaria d'organs constitucionals, jurisdiccionals o de l'Administració electoral, tot i que no són AAPP propiament dites, ja que tenen funcions administratives.
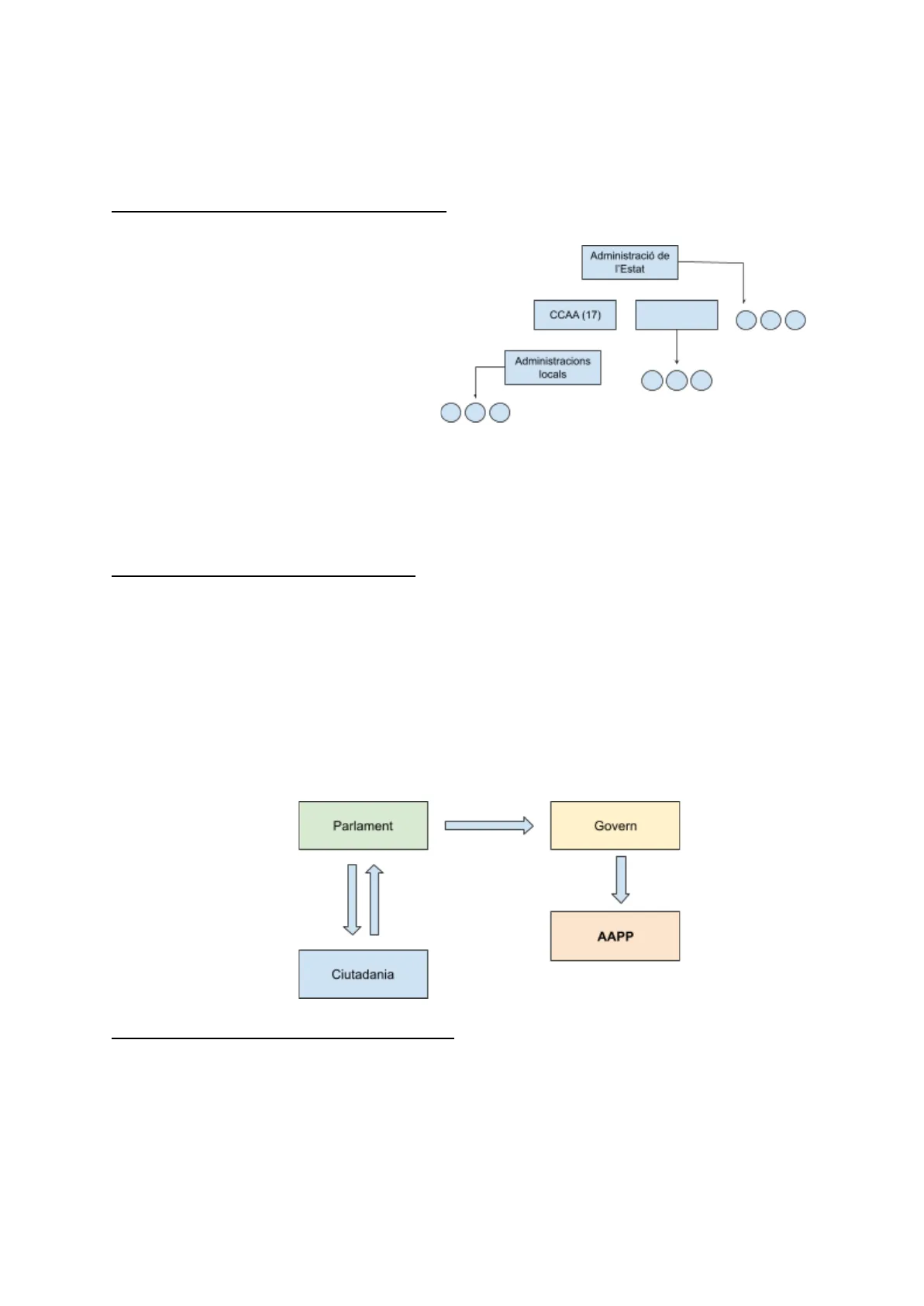
Les Administracions Publiques a Espanya. L'art. 2 de la Llei 39/2015 defineix les AAPP, incloent-hi:
Administració de l'Estat CCAA (17) Administracions locals
Aquest sector es divideix en:
L'Administració interactua amb els ciutadans de dues maneres:
A més, l'Administració té una doble vessant:
Parlament Govern AAPP Ciutadania
Dret administratiu
El dret administratiu neix amb la Revolució Francesa, quan es separen els poders de l'Estat i es crea un sistema jurídic específicaper a l'Administració Pública (AAPP). Abans, en l'Antic Règim, el poder era absolut i no hi havia una distinció clara entre funcions.
Napoleó consolida aquesta separació creant tribunals especialitzats per jutjar l'Administració, ja que els jutges ordinaris no podien intervenir-hi. Així neix la jurisdicció administrativa, amb el Consell d'Estat com a màxim organ de control. A França, aquest Consell desenvolupa normes pròpies per a l'AAPP, ja que el Codi Civil, pensat per a relacions entre particulars, no era adequat per a una administració amb poder coercitiu.
A Espanya, el dret administratiu es desenvolupa rapidament sota la influencia napoleonica, i els tribunals administratius acaben integrant-se al poder judicial. Al llarg del segle XIX i XX, l'Estat evoluciona d'un model liberal, que limitava el poder administratiu, a un model social que ofereix serveis públics.
Avui dia, la Unió Europea i la globalització han reduït el paper de l'Administració en l'economia, promovent la privatització i la liberalització de serveis. Tot i això, les bases constitucionals continuen guiant l'actuació de l'AAPP.
L'Estat espanyol es defineix com un Estat social i democratic de Dret (art. 1.1 CE), que garanteix els valors de llibertat, justícia, igualtat i pluralisme polític. La seva Administració Pública (AP) es regeix pels principis de legalitat, jerarquia normativa, seguretat jurídica i responsabilitat, i està subjecta al control judicial per garantir l'estabilitat democratica i l'eficacia de la seva actuació.
Dret administratiu
Així, es garanteix un sistema equilibrat entre legalitat, eficacia, transparencia i autonomia.
Els principis generals del dret son fonamentals per assegurar la legalitat, l'equitat i la seguretat jurídica en l'activitat de l'Administració Pública. Els poders publics han de complir aquests principis generals en el desenvolupament de la seva activitat.
Dret administratiu