Uf 1: Estadística y Epidemiología, análisis estadístico en Ciencias

Documento de Universidad sobre Uf 1 - Estadística y Epidemiología. El Pdf, un recurso de Ciencias, explora los fundamentos de la estadística descriptiva e inferencial, los tipos de variables y la distribución normal, además de la demografía sanitaria y la epidemiología.

Ver más

44 páginas

UF 1 – ESTADÍSTICA Y EPIDEMIOLOGÍA
1
Realización de análisis estadísticos
1.1 Concepto de estadística
Estadística: es 1 ciencia que trabaja con datos. Se encarga de recoger, organizar e
interpretarlos y extraer conclusiones. Es una herramienta de trabajo profesional.
Estadística hospitalaria
Objetivo: conocer la situación actual de hospitales y reunir información
Permite visualizar: calidad del servicio, eficiencia y campos a mejorar
Permite:
o Organizar patologías
o Validar el efecto de ciertos medicamentos
o Mejorar procedimientos quirúrgicos
o Diseñar e interpretar encuestas
¿Para qué sirve? Estudiar sucesos que permitan extraer información de los mismos
y realizar así pronósticos.
o Análisis de muestra (estudios poblacionales)
o Descripción de datos (gráficas)
o Contraste de hipótesis
o Medición de relaciones entre diferentes variables (tabaquismo vs cáncer)
o Predicción (núm. de camas UCIs)
¿Qué procedimiento se sigue?
o Fase 1: Organizar y analizar los datos (Estadística Descriptiva)
o Fase 2: Extraer conclusiones y tomar decisiones (Estadística Inferencial)
Tipos de estadística:
Estadística Descriptiva: Métodos para organizar, resumir y presentar los datos de
manera informativa.
Finalidad: no es extraer conclusiones sino solamente su descripción
Herramientas en las que se apoya:
o Medidas de tendencia central (media, moda, mediana…)
o Medidas de posición (deciles, cuartiles, percentiles…)
o Medidas de dispersión (varianza y desviación típica)
o Medidas de forma (coeficiente de Pearson)
Estadística Inferencial: Métodos utilizados para saber algo acerca de una población,
basándose en una muestra. Requiere de la ED (Est. Descriptiva) que recolecta datos.
Rae* Inferir= Deducir algo o sacarlo como conclusión de otra cosa.
No se limita a la descripción de datos trata de inferir características generales de
una población a partir de pruebas realizadas a una muestra de la misma.
Inferir conclusiones generales, tomar precisiones y predecir el comportamiento de
ciertos fenómenos.
Se apoya en la estadística descriptiva y en la probabilidad.
1.
UF 1 – ESTADÍSTICA Y EPIDEMIOLOGÍA
2
Herramientas:
o Contraste de hipótesis
o Intervalos de confianza
o Errores
o Teorema del límite central
Análisis descriptivo
Características:
No hay hipótesis previa.
Es una herramienta rigurosa, elimina subjetividad.
Objetivos:
Recolectar y ordenar la información por medio de gráficas y medios visuales.
Extraer las características más representativas de una colección de datos.
Describir tendencias.
Beneficios:
Posición neutral del investigador
Método expansivo (estudio amplio de un suceso)
Método preciso (Recolección de información y descripción)
Inconvenientes
Recolección de datos (Respuestas poco veraces por parte de encuestados, calidad
del análisis ¿?)
Diseño de la encuesta apropiado para el fin
Peligro de aparición de sesgo en el investigador (descarte de datos)
Evitar generalizaciones procedentes de un caso
Tipos de variables estadísticas:
Cualitativa: No se pueden medir
cuantitativamente, miden una
cualidad.
Nominal: diferentes
calificaciones sin que haya
diferentes niveles, no es uno
mejor que otro. (sexo, estado
civil, nacionalidad, religión,
raza, color de piel…)
Ordinal: Si hay niveles. (Calificación: excelente, bueno, regular, malo; calidad:
extra, primera, segunda; responsabilidad laboral: gerente, jefe de servicio, etc)

Visualiza gratis el PDF completo

Regístrate para acceder al documento completo y transformarlo con la IA.

Vista previa

Realización de análisis estadísticos

Concepto de estadística

Estadística: es 1 ciencia que trabaja con datos. Se encarga de recoger, organizar e interpretarlos y extraer conclusiones. Es una herramienta de trabajo profesional.

Estadística hospitalaria

  • Objetivo: conocer la situación actual de hospitales y reunir información
  • Permite visualizar: calidad del servicio, eficiencia y campos a mejorar
  • Permite:
    • Organizar patologías
    • Validar el efecto de ciertos medicamentos
    • Mejorar procedimientos quirúrgicos
    • Diseñar e interpretar encuestas
  • ¿ Para qué sirve? Estudiar sucesos que permitan extraer información de los mismos y realizar así pronósticos.
    • Análisis de muestra (estudios poblacionales)
    • Descripción de datos (gráficas)
    • Contraste de hipótesis
    • Medición de relaciones entre diferentes variables (tabaquismo vs cáncer)
    • Predicción (núm. de camas UCIs)

Procedimiento estadístico

¿Qué procedimiento se sigue?

  • Fase 1: Organizar y analizar los datos (Estadística Descriptiva)
  • Fase 2: Extraer conclusiones y tomar decisiones (Estadística Inferencial)

Tipos de estadística

Tipos de estadística:

Estadística Descriptiva: Métodos para organizar, resumir y presentar los datos de manera informativa.

  • Finalidad: no es extraer conclusiones sino solamente su descripción
  • Herramientas en las que se apoya:
    • Medidas de tendencia central (media, moda, mediana ... )
    • Medidas de posición (deciles, cuartiles, percentiles ... )
    • Medidas de dispersión (varianza y desviación típica)
    • Medidas de forma (coeficiente de Pearson)

Estadística Inferencial: Métodos utilizados para saber algo acerca de una población, basándose en una muestra. Requiere de la ED (Est. Descriptiva) que recolecta datos.

Rae* Inferir= Deducir algo o sacarlo como conclusión de otra cosa.

  • No se limita a la descripción de datos > trata de inferir características generales de una población a partir de pruebas realizadas a una muestra de la misma.
  • Inferir conclusiones generales, tomar precisiones y predecir el comportamiento de ciertos fenómenos.
  • Se apoya en la estadística descriptiva y en la probabilidad.

1UF 1 - ESTADÍSTICA Y EPIDEMIOLOGÍA

  • Herramientas:
    • Contraste de hipótesis
    • Intervalos de confianza
    • Errores
    • Teorema del límite central

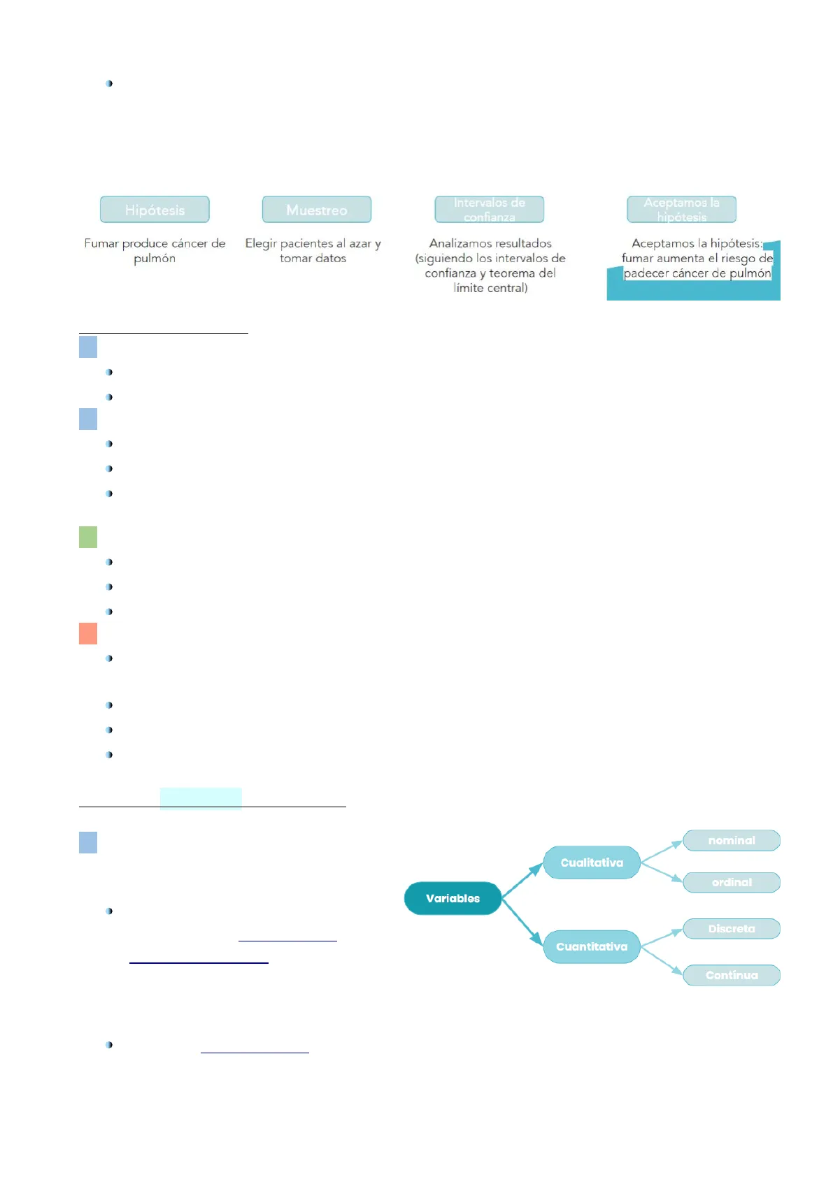
Hipótesis y muestreo

Hipótesis Muestreo Fumar produce cáncer de pulmón Elegir pacientes al azar y tomar datos Intervalos de confianza Analizamos resultados (siguiendo los intervalos de confianza y teorema del límite central) Aceptamos la hipótesis Aceptamos la hipótesis: fumar aumenta el riesgo de padecer cáncer de pulmón

Análisis descriptivo

Análisis descriptivo

Características:

  • No hay hipótesis previa.
  • Es una herramienta rigurosa, elimina subjetividad.

Objetivos:

  • Recolectar y ordenar la información por medio de gráficas y medios visuales.
  • Extraer las características más representativas de una colección de datos.
  • Describir tendencias.

Beneficios:

  • Posición neutral del investigador
  • Método expansivo (estudio amplio de un suceso)
  • Método preciso (Recolección de información y descripción)

Inconvenientes

  • Recolección de datos (Respuestas poco veraces por parte de encuestados, calidad del análisis (?)
  • Diseño de la encuesta apropiado para el fin
  • Peligro de aparición de sesgo en el investigador (descarte de datos)
  • Evitar generalizaciones procedentes de un caso

Tipos de variables estadísticas

Tipos de variables estadísticas:

Cualitativa: No se pueden medir cuantitativamente, miden una cualidad.

  • Nominal: diferentes calificaciones sin que haya diferentes niveles, no es uno mejor que otro. (sexo, estado civil, nacionalidad, religión, raza, color de piel ... )

nominal Cualitativa ordinal Variables Discreta Cuantitativa Contínua

  • Ordinal: Si hay niveles. (Calificación: excelente, bueno, regular, malo; calidad: extra, primera, segunda; responsabilidad laboral: gerente, jefe de servicio, etc)

2UF 1 - ESTADÍSTICA Y EPIDEMIOLOGÍA

Cuantitativa: Miden una cantidad.

  • Discreta: solo valores enteros (nº de hijos, coches, visitas hospitalarias ... )
  • Continua: cualquier valor real dentro de un rango, infinitos resultados (peso, estatura, edad en meses o días, notas ... )

También pueden ser: variable independiente, variable dependiente y variable interviniente.

Muestreo

1.2. Muestreo

Extracción de una muestra: extraer información (datos) de una población. Las poblaciones son tan grandes que se debe extraer una muestra representativa.

  • Población (N): grupo de individuos/elementos con cualidades comunes que pueden ser objeto de estudio (ej. Tabaquismo en España = común, fumadores, españoles)
    • Finita: se conoce el número total de miembros (ej. Población de un país)
    • Infinita: no se conoce el número exacto (ej. núm. Bacterias, aves mundo)
  • Muestra (n): porción de población
    • Muestras no probabilísticas o dirigidas: selección de individuos a criterio del investigador. Muestras sesgadas.
    • Muestras probabilísticas: cada individuo, misma probabilidad de ser escogido. Individuos seleccionados aleatoriamente.

¿Muestra ideal? Aleatoria y representativa

Métodos de observación de una población

Métodos de observación de una población:

  • Observación directa (experimental): muestra directamente del individuo de estudio
  • Observación indirecta (documental): muestras de otro estudio realizado anteriormente.

Tipos de muestreo

Tipos de muestreo:

  • Muestreo probabilístico:
    • Muestreo aleatorio simple:
      • Ventajas:
        • Sencillo y fácil comprensión
        • Cálculo rápido de medias y varianzas
      • Desventajas:
        • Necesario un listado completo de toda la población.
        • Si se trabaja con pequeñas muestras, probable que no se represente a la población adecuadamente.
    • Muestreo estratificado: Dentro de una población hacemos 2 o más estratos/ subgrupos en base a una misma característica (ej. En población española, por rangos de edad). En cada estrato, muestra aleatoria simple.
      • M. estratificado proporcionado: Muestra de forma proporcional a la población según estratos. . Estrato 1: Menores de 20 años . Estrato 2: De 20 a 44 años . Estrato 3: Mayores de 44 años

Estrato Población Proporción Muestra 1 42.2M 41.0% 410 2 37.6M 36.3% 363 3 23.5M 22.7% 227 TOTAL = 103.3 M 42.2 : 103.3x100 3UF 1 - ESTADÍSTICA Y EPIDEMIOLOGÍA

  • M. estratificado uniforme: Asignamos el mismo tamaño de muestra sin importar la proporción.

Estrato Población Proporción Muestra 1 42.2M 41.0% 334 2 37.6M 36.3% 333 3 23.5M 22.7% 333

  • M. estratificado óptimo: las muestras serán de mayor tamaño en los estratos con mayor variabilidad interna para representar mejor esos grupos donde hay + variabilidad (ej: estudio de altura, en 0-18 años habrá + variabilidad) se cogerán más muestras del estrato + variable.
  • Muestreo por conglomerados: divide a la población en grupos de individuos que tienen la particularidad de estar muy cercanos los unos de los otros pero NO hay característica en común, MUY VARIABLE. Cada grupo, diferente tamaño. (ej: hospitales, todos son similares, pero no todos tienen = especialidades, = núm. Pacientes, = tamaño, etc).
    • Si los individuos son hetereogéneos (diferentes entre si en cuanto a propiedades y tamaños), primero definiremos los conglomerados y después seleccionaremos los conglomerados a estudiar.
    • Conglomerados pueden ser edificios de viviendas, colegios, etc.
    • Diferencia estratificado son homogéneos
  • Muestreo sistemático: elección de los individuos de forma sistemática, a intervalos regulares hasta obtener el núm. de sujetos para la muestra. A partir de una muestra al azar y sistemáticamente en el = intervalo cojo las demás muestras. 1- Lista ordenada de individuos (N) > Marco muestral 2- Se divide el marco muestral en fragmentos (n). 3- Se calcula el coeficiente de elevación (K) o amplitud del intervalo. K == N n
  • 4- Definir el inicio (Menor o = al K)
  • 5- Se eligen los individuos de la muestra.

Population EXAMPLE N=12 n=4 K=12/4=3 2 5 8 11 Sample (every 3")) Muestra cada 3

  • Muestreo no probabilístico: no es al azar, depende del criterio del investigador.

Distribución de frecuencias

1.3. Distribución de frecuencias

El primer paso para el estudio estadístico es la ordenación de datos y presentación en una tabla de frecuencias / gráfico / medidas resúmenes.

4UF 1 - ESTADÍSTICA Y EPIDEMIOLOGÍA

Frecuencia absoluta: número de veces que aparece repetido el valor. Frecuencia absoluta acumulada: Suma de las frecuencias absolutas por rangos. Frecuencia relativa: cociente entre frecuencia absoluta y total de observaciones. Frecuencia relativa acumulada: cociente entre frecuencia absoluta acumulada y total N *la frecuencia relativa y relativa acumulada se puede expresar también en %.

Calificación examen Frecuencia absoluta Frecuencia absoluta acumulada Frecuencia relativa Frecuencia relativa acumulada suspensos 3 Fi1 3 3/15= 0.2 3/15 = 0.2 0.2 aprobados 6 3+6= 9 6/15= 0.4 9/15= 0.6 0.2+0.4=0.6 notables 4 9+4=13 4/15= 0.27 13/15= 0.87 0.6+0.27=0.87 sobresalientes 2 13+2=15 2/15= 0.13 15/15= 1 0.87+0.13=1 total 15 1 Total alumnos por "categoría" Sumar la F. absol. anterior Dividir frec. Abso. Entre total Dividir frec. Abso. Acumulada entre total o sumar relativa + siguiente

Frecuencia absoluta (fi) N = tamaño de la población (total) Frecuencia relativa (hi) hi = fi N Fi = Fi-1 + fi y FI = f1 Fi = Fi.1 (primer dato)+ fi Frecuencia absoluta acumulada (Fi) Frecuencia relativa acumulada (Hi) = Fi/N pero también suma hi+siguiente hi

Valores de la variable estadistica X Frecuencia absoluta f. Frecuencia relativa h. Porcentaje %h: Frecuencia absoluta acumulada F Frecuencia relativa acumulada H Porcentaje de Hi %H, Apendicitis 9 (9/120) 0.075 (0.075*100) 7.5 9 0.075 (0.075*100) 75 Politraumatismo 22 (22/120) 0.183 (0.183*100) 18.3 (99+22) 31 (0.075+0.183) 0.258 (0.258*100) 25.8 Infección de orina 45 (45/120) 0.375 (0.375*100) 37.5 (31+45) 76 (0.258+0.375) 0.633 (0.633-100) 63.3 (E 25,8% de pacientes padecen (0.749*100) |apendicitis o politraumatismo Sobredosis 14 (14/120) 0.116 (0.116*100) 11.6 (76+14) 90 (0.633+0.116) 0.749 74.9 Ataque al corazón 30 (30/120) 0.25 (0.25*100) 25 (90+30) 120 (0.749+0.25) 1 (1*100) 100 nominal Tablas de frec. con etiquetas Cualitativa ordinal Tablas de frec con etiquetas ordenadas por rango Variables Discreta Tablas de frec. con datos agrupados Cuantitativa Contínua Tablas de frec. con datos agrupados en intervalos

Cualitativa - Nominal: Valores NO ordenables en grados. Tablas de frec. con etiquetas (ej. Patologías anterior, fruta favorita ... )

5

¿Non has encontrado lo que buscabas?

Explora otros temas en la Algor library o crea directamente tus materiales con la IA.