Documento de Universidad sobre Tema 2 Hematología: Hematopoyesis. El Pdf, de Biología, explora la formación de células sanguíneas y la fisiología del sistema hematopoyético, detallando órganos y fases de maduración celular, como eritropoyesis y granulopoyesis, con descripciones morfológicas y funcionales.
Ver más18 páginas


Visualiza gratis el PDF completo
Regístrate para acceder al documento completo y transformarlo con la IA.
La hematopoyesis es el mecanismo por el cual se forman las distintas células sanguíneas. Va desde la etapa embrionaria hasta el final de la vida. Intervienen distintos órganos que suministran las distintas células para que la composición sanguínea se mantenga correcta.
El sistema hematopoyético está formado por los órganos y tejidos que intervienen en la producción, maduración y destrucción de las células sanguíneas. 2 etapas: prenatal y postnatal. Los órganos que intervienen son distintos.
Médula ósea | Saco vitelino Vértebras y pelvis Higado Esternón Bazo Fémur 1 Tibia 0 1 2 3 4 5 6 7 8 9 10 20 30 40 50 60 70 Meses Nacimiento Años Cráneo Estemón Húmero Costillas Vértebras Fémur Pelvis
Médula ósea hematopoyéticamente activa > médula ósea roja (la amarilla no). M.O roja ocupa el 100% en la pubertad y disminuye hasta el 25% en la vejez. En un adulto, la M.O roja se encuentra en los huesos planos y cortos y a la epífisis de los largos. Órganos que intervienen en la hematopoyesis: M.O, timo, bazo, ganglios linfáticos, hígado. Cada uno de ellos cumple una función distinta en la formación de nuevas células sanguíneas, Costillas
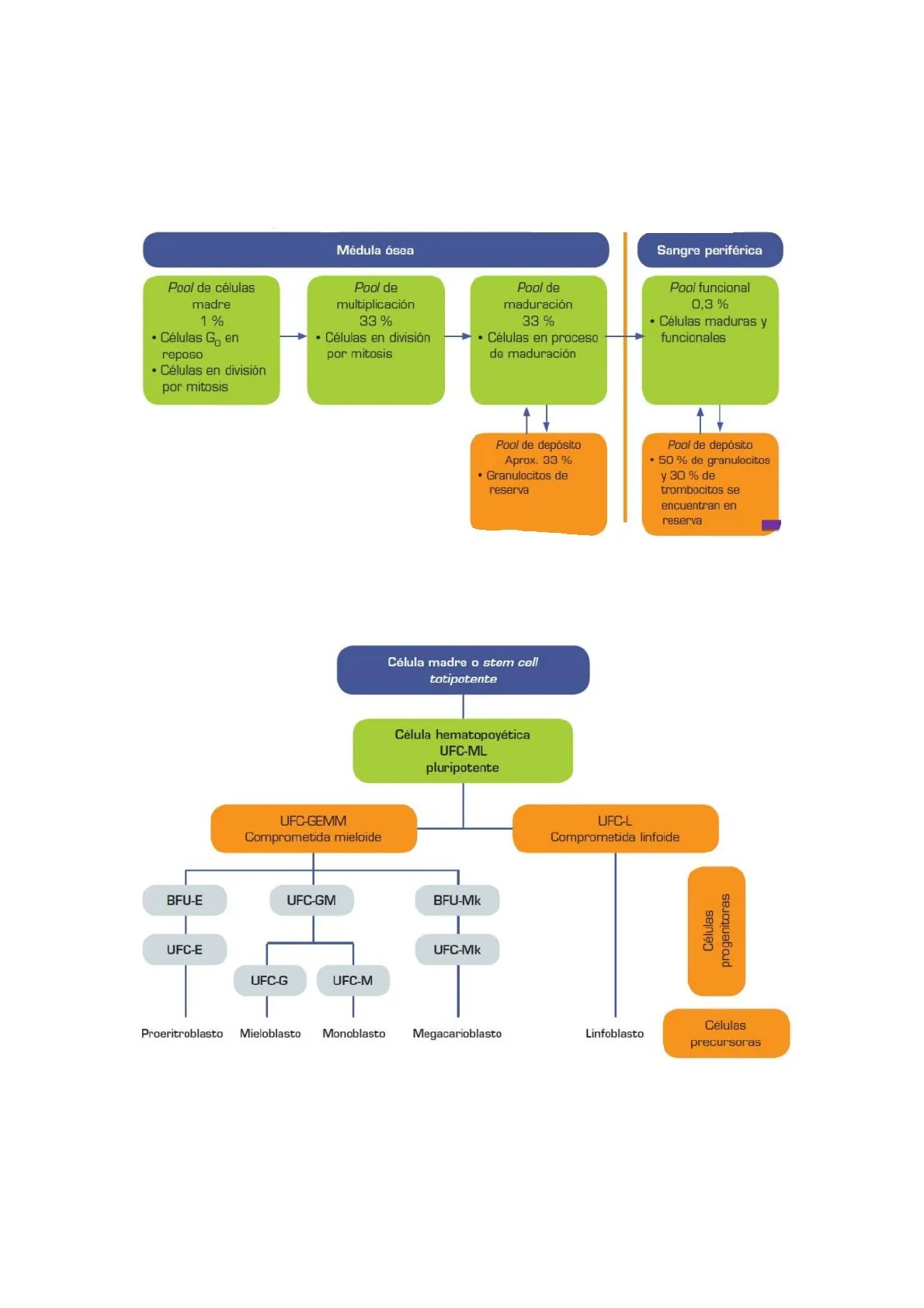
Existen varios compartimientos o "pools celulares". Se nombran en función del estado evolutivo.
Médula ósea Sangre periférica
Todas las células sanguíneas provienen de la célula madre (steam cell), que se autoduplica y puede generar cualquier célula del organismo hasta llegar a las terminales, que tienen características morfológicas y funcionales definidas.
Célula madre o stem cell totipotente Célula hematopoyética UFC-ML pluripotente UFC-GEMM Comprometida mieloide UFC-L Comprometida linfoide BFU-E UFC-GM BFU-Mk UFC-E UFC-Mk Células progenitoras UFC-G UFC-M Proeritroblasto Mieloblasto Monoblasto Megacarioblasto Linfoblasto Células precursoras
Las células sanguíneas maduras se forman mediante linfopoyesis (linfocitos en médula ósea, timo y órganos linfoides) y mielopoyesis (resto de células sanguíneas en la médula ósea).
Serie roja Hematíes Célula comprometida mieloide UFC-GEMM MIELOPOYESIS Granulocitos Serie moncítica y granulocítica Monocitos Célula madre pluripotente Serie plaquetar Plaquetas Linfocitos B Célula comprometida linfoide UFC-L LINFOPOYESIS Serie linfoide Linfocitos T Linfocitos NK
La hematopoyesis está regulada por factores de crecimiento (eritropoyetina, trombopoyetina) e inhibidores. Su síntesis involucra el riñón, hígado, macrófagos y fibroblastos.
Macrófagos y fibroblastos Riñón Hígado G-CSF Eritropoyetina Trombopoyetina Médula ósea G-CSF: Factor estimulante de colonias de granulocitos
Consiste en la formación de las células de la línea eritropoyética, granulopoyética, monopoyética y trombopoyética.
Eritropoyesis Granulopoyesis Monopoyesis Trombopoyesis Linfopoyesis
A: Proeritroblasto G: Meloblasto P. Monoblasto S: Megacariotiasto V. Linfablasto MÉDULA ÓSEA B: Eritrobusto basófilo H: Promielcio Células precursoras MÉDULA ÓSEA C: Eritroblasto policromático È Melocito (nautrótio, basófilo, eosinófio) Q: Promonoato T: Megacarodito X: Prolintocto D: Eritroblasto ortoaromático J: Metamielocito (neutrófio basófio, eosinófio) E: Reticuloato K: Nastrotio cayado M Basóšio cayado Re: Eosinótão cayado T Y: Linfocitos Linfocitos B Linfoato NK Células terminales SANGRE SANGRE F: Hematie L: Neutrotto segmentado N Basótio O: Eosinóflo R: Monocito U: Plaquetas 2 Célula plasmática
La eritropoyesis es el proceso de diferenciación de las células eritropoyéticas, desde la BFU-E hasta la formación del hematie, en un período de 7 a 9 días. Representa aproximadamente el 30 % de las células de la médula ósea. Las BFU- E maduran en UFC-E, que aún no son visibles al microscopio óptico. Las BFU-E generan numerosos eritroblastos a los 14 dias de cultivo, son CD34+ y poseen receptores para factores de crecimiento, pero pocos para eritropoyetina. Las UFC-E, visibles a los 7 días de cultivo, pueden formar entre 16 y 64 eritroblastos, son CD34+, tienen abundantes receptores de eritropoyetina y dependen de su activación para sobrevivir. La maduración de las UFC-E implica varias transformaciones:
Tamaño: 20-25 um, forma redonda u ovalada. Citoplasma: Escaso, basófilo, con zona perinuclear. Núcleo: Grande, redondo, rojo violáceo, con cromatina laxa y uno o más nucléolos. Contenido: No posee hemoglobina. Función: Es la primera célula precursora de la eritropoyesis y puede originar múltiples hematíes.
Tamaño: 15-20 um, menor que el proeritroblasto. Forma: Redondeada, con citoplasma intensamente basófilo. Núcleo: Más pequeño, de coloración oscura, sin nucléolos visibles. Capacidad: Puede autoduplicarse y realizar dos divisiones sucesivas.
Tamaño: 8-12 um, más pequeño que el eritroblasto basófilo. Forma: Redondeada. Citoplasma: Color grisáceo debido al inicio de la síntesis de hemoglobina, transición entre la basofilia de células inmaduras y el color del hematie maduro. Núcleo: Cromatina con aspecto de mora o rueda de carro, sin nucleolos. Capacidad: Última célula de la línea eritroide con capacidad de división.
Tamaño: 7-10 um. Citoplasma: Amplio, con coloración rojiza, similar a la del hematie maduro. Núcleo: Picnótico (muy condensado), azul oscuro, puede estar excéntrico. Maduración final: Expulsa el núcleo, que es fagocitado por el sistema mononuclear fagocítico (SMF) en la médula ósea.
Núcleo: Ausente. Contiene restos de ARN, visibles con tinciones específicas. Tamaño: 8-9 um, ligeramente mayor que el hematie. Coloración: Grisacea con colorantes habituales. Tiempo de maduración: · 2-4 días en médula ósea. · 1 día en sangre periférica antes de madurar a hematie. Función: · Síntesis residual de hemoglobina. · Su cuantificación es clave para el estudio de anemias. Valores normales: 0,5-1,5 % del total de hematíes en sangre periférica. Primera célula eritroide en salir de la médula ósea.
Núcleo y orgánulos: Ausentes. Forma: Disco bicóncavo, facilita el intercambio gaseoso. Tamaño: 7-8 um de diámetro. Función: Transporta oxígeno (O2) a los tejidos y elimina dióxido de carbono (CO2). Célula más abundante en la sangre.
Las sustancias que intervienen en la eritropoyesis son:
La granulopoyesis es el proceso de diferenciación de las células de la línea granulopoyética, desde la célula progenitora UFC-G hasta la formación de granulocitos (PMN). Estas células constituyen aproximadamente el 60 % de la médula ósea, mientras que las células eritropoyéticas representan el 30 %, con una proporción 2:1. Durante su maduración, las células granulopoyéticas experimentan los siguientes cambios:
Este proceso garantiza la producción de neutrófilos, eosinófilos y basófilos, fundamentales en la respuesta inmune.
Durante la granulopoyesis, las células precursoras evolucionan en la siguiente secuencia hasta convertirse en granulocitos maduros:
Cada etapa implica cambios en el tamaño, la condensación del núcleo y el desarrollo de gránulos específicos.
Frecuencia: Constituye el 1 % de las células en la médula ósea. Tamaño: 15-20 um, con forma redondeada u ovalada y contorno liso. Núcleo: Grande, rojizo, con cromatina laxa y 2-3 nucléolos visibles. Citoplasma: Basófilo, sin granulación visible. Es la célula más inmadura de la granulopoyesis y da origen a los granulocitos.
Frecuencia: Representa el 5 % de las células en la médula ósea. Tamaño: 16-25 um, mayor que el mieloblasto y la célula más grande de la granulopoyesis. Forma: Redonda u ovalada. Núcleo: Excéntrico, redondeado, con posible presencia de nucleolos. Citoplasma: Basófilo, con granulación primaria (azurófila) y una zona agranular alrededor del núcleo. Es la primera célula de la línea granulocítica con granulación visible.
Frecuencia: Constituye el 10-20 % de las células en la médula ósea. Tamaño: 12-18 um, con forma redondeada. Núcleo: Excéntrico, redondeado, con cromatina condensada en cúmulos y sin nucléolos visibles. Citoplasma: Pierde la basofilia y comienza a desarrollar granulación secundaria, específica para cada tipo de granulocito (neutrófilo, basófilo o eosinófilo). Importancia: Es la última célula de la granulopoyesis con capacidad de mitosis.
Frecuencia: Representa el 15-20 % de las células en la médula ósea. Tamaño: 10-15 um, similar al mielocito. Núcleo: Adquiere forma reniforme (riñón), con la parte convexa hacia la periferia. Capacidad mitótica: Perdida, ya no se divide. Diferenciación: Puede ser neutrófilo, basófilo o eosinófilo, según su granulación específica. Presencia en sangre: Primera célula de la granulopoyesis que puede aparecer en sangre periférica (<1 % en condiciones normales).