Diapositivas de ULPGC Universidad de las Palmas de Gran Canaria sobre Fisiología Humana 2024/25. El Pdf, de nivel universitario y materia Biología, explora el control del volumen del líquido extracelular (LEC), la tensión arterial y el equilibrio ácido-base, incluyendo barorreceptores y la ecuación de Henderson-Hasselbach.
Ver más17 páginas


Visualiza gratis el PDF completo
Regístrate para acceder al documento completo y transformarlo con la IA.
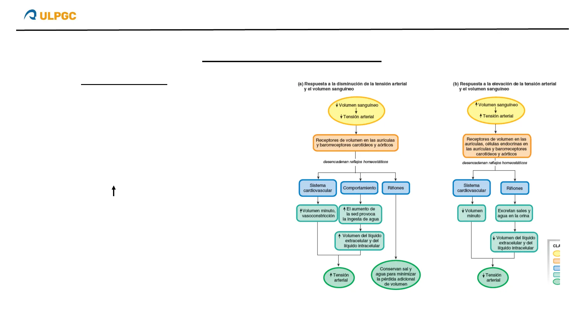
ULPGC Profesor: Henoc del Rosario García Control del volumen del LEC y de la tensión arterial Volumen LEC y tensión arterial · Variables correlacionadas · Disminución (deshidratación: diarrea, vómitos, hemorragias) 1. Barorreceptores cayado aórtico/seno carotídeo: disminuyen frec. descarga PA - Activación centro vasomotor ( frec. cardiaca, vasoconstricción) - Sed y secreción de ADH (a) Respuesta a la disminución de la tensión arterial y el volumen sanguíneo Volumen sanguíneo Tensión arterial Receptores de volumen en las aurículas y barorreceptores carotídeos y aorticos desencadenan reflejos homeostáticos desencadenan reflejos homeostáticos Sistema cardiovascular Comportamiento Riñones Sistema cardiovascular Riñones > + Volumen minuto, vasoconstricción + El aumento de la sed provoca la ingesta de agua ¥ Volumen minuto Excretan sales y agua en la orina + Volumen del líquido extracelular y del líquido intracelular ¥ Volumen del líquido extracelular y del líquido intracelular CLA JUO + Tensión arterial Conservan sal y agua para minimizar la pérdida adicional de volumen Tensión arterial Editorial Médica Panamericana @ 2019. Todos los derechos reservados 2
(b) Respuesta a la elevación de la tensión arterial y el volumen sanguíneo + Volumen sanguíneo + Tensión arterial Receptores de volumen en las aurículas, células endocrinas en las aurículas y barorreceptores carotídeos y aórticosULPGC
Profesor: Henoc del Rosario García Control del volumen del LEC y de la tensión arterial Volumen LEC y tensión arterial · Disminución (diarrea, vómitos, hemorragias) 2. Eje renina-angiotensina-aldosterona - Aparato yuxtaglomerular (estímulo: disminución P arteriola aferente) - Renina > angiotensinógeno plasmático en angiotensina I - Paso por capilares que irrigan corazón, pulmones y riñones (ECA) > angiotensina I en angiotensina II (hormona peptídica): liberación ADH, disminuye FSR y estimula reabsorción tubular, sed, vasoconstrictor, secreción aldosterona (corteza suprarrenal) Estructura de la nefrona (e) Algunas nefronas penetran en la profundidad de la médula. (f) Una nefrona tiene dos arteriolas y dos conjuntos de capilares que forman un sistema porta. Arteriola eferente Capilares peritubulares Arteriolas Aparato yuxtaglomerular La corteza contiene todas las cápsulas de Bowman, los túbulos proximales y los túbulos distales. Nefronas Arteriola aferente Glomérulo (capilares) (h) Nefrona yuxtamedular con los vasos rectos Capilares peritubulares Glomérulo La médula contiene las asas de Henle y los túbulos colectores. Vasos rectos Túbulo colector Asa de Henle Editorial Medica Panamericana @ 2019. Todos los derechos reservados 3ULPGC
Profesor: Henoc del Rosario García Control del volumen del LEC y de la tensión arterial Volumen LEC y tensión arterial · Aldosterona (hormona esteroidea, corteza suprarrenal): ayuda a controlar el equilibrio del H2O y sales en el organismo - Promueve (a nivel renal): retención Na+ / excreción K+ [ ] en sangre - Estímulos para su síntesis: angiotensina II, hiperpotasemia, hiponatremia, ACTH - Inhibición: hipopotasemia, péptidos natiuréticos (inducen natriuresis, excreción Na+ en la orina), hipernatremia 5n secreta diferentes hormonas. Cápsula - La corteza- suprarrenal secreta hormonas esteroideas. Zona fascicular Glucocorticoides Zona reticular Hormonas sexuales La medula suprarrenal - secreta catecolaminas. Región Secreta Cápsula Hypothalamus CRH negative feedback long loop inhibition ACTH negative feedback Pituitary short loop inhibition Adrenal Cortisol- Médula suprarrenal Catecolaminas 4 Aldosterona Zona glomerularULPGC
Profesor: Henoc del Rosario García Control del volumen del LEC y de la tensión arterial Volumen LEC y tensión arterial (123RF · Aldosterona (hormona esteroidea, corteza suprarrenal) - Retención Na+ / excreción K+ > estimula reabsorción Na+ túbulo colector (2% del filtrado, 12 g/día) in secreta diferentes hormonas. Cápsula - La corteza - suprarrenal secreta hormonas esteroideas. 0 Zona reticular Hormonas sexuales Médula suprarrenal Catecolaminas La médula suprarrenal - secreta catecolaminas. Región Secreta Cápsula Hypothalamus CRH Zona glomerular Aldosterona negative feedback long loop inhibition ACTH Zona fascicular Glucocorticoides negative feedback Pituitary short loop inhibition Adrenal Cortisol 5ULPGC
Profesor: Henoc del Rosario García Control del volumen del LEC y de la tensión arterial Volumen LEC y tensión arterial · Disminución (diarrea, vómitos, hemorragias) 3. Inhibición secreción péptidos natriuréticos Cardiac wall stress Exercise Weight loss + Cold exposure Natriuretic peptide production Obesity Insulin resistance Natriuretic peptide receptor A Adipocyte GTP cGMP cGMP-dependent protein kinase Lipid droplet 1 Lipolysis P p38 mitogen-activated protein kinase Mitochondrial biogenesis 1 Energy expenditure Heat generation Brown-fat thermogenic program 6ULPGC
Profesor: Henoc del Rosario García Control del volumen del LEC y de la tensión arterial Volumen LEC y tensión arterial · Aumento 1. Inhibición centro vasomotor - Menor actividad SNA simpático, inhibición sed ... 2. Diuresis (excreción orina) y natriuresis (de presión, TA aumenta en la arteria renal, TFG también aumenta) 3. Inhibición secreción renina > sistema 4. Secreción péptidos natriuréticos Mecanismo intrínseco del sistema renal Aumento del volumen sanguíneo Osmolaridad plasmática + Eliminación de agua + Dilatación miocárdica Eliminación de sodio + ANP / BNP Filtración glomerular Vasopresina + Resistencia vascular periférica + 1+ Angiotensina II + Renina 1- Aldosterona Pérdida de sodio 7ULPGC
Profesor: Henoc del Rosario García Control del volumen del LEC y de la tensión arterial Volumen LEC y tensión arterial · Aumento 1. Inhibición centro vasomotor 2. Diuresis y natriuresis 3. Inhibición secreción renina 4. Secreción peptidos natriureticos -> + V sangre AUR y VEN Aumento del volumen sanguíneo Osmolaridad plasmática + + Eliminación de agua Eliminación de sodio Dilatación miocárdica + ANP / BNP Filtración glomerular Vasopresina + Resistencia vascular periférica + 1+ Angiotensina II + Renina 1- Pérdida de sodio - VEN -> PNB (brain natriuretic peptide) - Disminuyen reabsorción Na+ y H2O (distal y colector) - Actúan sobre hipotálamo inhibiendo secreción de ADH - Actúan sobre corteza suprarrenal inhibiendo secreción de aldosterona - Inhibición secreción de renina 8 Aldosterona - AUR > PNAULPGC
Profesor: Henoc del Rosario García Equilibrio ácido-base Equilibrio ácido-base · pH plasma sanguíneo > 7,4 (nivel molecular: desnaturalización) · Nuestro metabolismo tiende a disminuirlo: - 400 L CO2/ día > espiración (acidez volátil) - Otros ácidos (combustión incompleta) > Ácido láctico (GLU) > Ácido acetoacético (ácidos grasos) - Ácido sulfúrico (aa. con S, Met y Cys) Ácidos grasos Aminoácidos Entrada de H+ CO2 (+ H2O) Ácido láctico, cetoácidos Dieta Metabolismo pH plasmático 7,38-7,42 Amortiguadores: · HCO3- en el líquido extracelular · Proteínas, hemoglobina y fosfatos en las células · Fosfatos y amoníaco en la orina Ventilación Renal CO2 (+ H2O) Egreso de H+ Editorial Médica Panamericana @ 2019. Todos los derechos reservados 9ULPGC
Profesor: Henoc del Rosario García Equilibrio ácido-base Equilibrio ácido-base · Regulación del PH sanguíneo I - Propios tampones (amortiguadores del pH): HCO3-, PO4-3 y NH3 de la orina P Il - También biomoléculas grandes (proteínas plasmáticas) > hemoglobina O Captar/ceder H+ Amortiguadores: . HCO3- en el líquido extracelular . Proteínas, hemoglobina y fosfatos en las células Papel eficiente, pero limitaciones . Fosfatos y amoníaco en la orina Editorial Médica Panamericana @ 2019. Todos los derechos reservados · Ecuación de Henderson-Hasselbach 10ULPGC
Profesor: Henoc del Rosario García Equilibrio ácido-base Equilibrio ácido-base · Ecuación de Henderson-Hasselbach - Sistema + importante de amortiguadores -> par H2CO3 / HCO3- y H+ > bidireccional (AC) [HCO3]] - PH = pKa + Log [H2CO3] pKa= - log Ka - pKa: cuantifica tendencia moléculas a disociarse en solución acuosa - Ka: cte. equilibrio disociación ácida [HCO3]] pH = 6,1 + Log 0,03 x Pc02 a = 0,03 (mmol/L)/mmHg Relaciona el pH sanguíneo con la PCO2 11ULPGC
Profesor: Henoc del Rosario García Equilibrio ácido-base Equilibrio ácido-base · Ecuación de Henderson-Hasselbach [HCO3] pH = 6,1 + Log 0,03 x PCO2 - La Pco2 en sangre > controlada por los alveolos pulmonares - [HCO3 ] en sangre > controlada por los riñones pH par bicarbonato-CO2 (sangre) > interrelación y colaboración entre sistema renal y respiratorio 12ULPGC
Profesor: Henoc del Rosario García Equilibrio ácido-base Equilibrio ácido-base · Variaciones del pH - Alcalosis Respiratorias (cambios [CO2]) o Metabólicas (cambios [HCO3 ]) - Acidosis Acidosis Intervalo de pH normal Alcalosis PH 1 T - 7,0 7,1 7,2 7,3 7,4 7,5 7,6 7,7 Compensación La compensación renal y la respira- toria pueden mover el pH mas cerca de la normalidad, pero es posible que no corrijan el problema Compensación Editorial Médica Panamericana @ 2019. Todos los derechos reservados 13ULPGC
Profesor: Henoc del Rosario García Equilibrio ácido-base Equilibrio acido-base · Variaciones del pH - Alcalosis o acidosis respiratoria (compensación respiratoria: consiste en corregir los cambios del PH sanguíneo modificando la Pc02) + H+ plasmático (¥PH) por la ley de acción de masas + Pco2 plasmática Quimiorreceptores carotídeos y aórticos Neurona sensitiva Interneurona Quimiorreceptores centrales Centros del control respiratorio en el bulbo Retroalimentación negativa + Potenciales de acción en las neuronas motoras somáticas Retroalimentación negativa Músculos de la ventilación + Frecuencia y profundidad de la respiración ? PREGUNTA DE LA FIGURA Utilice el dibujo anatómico para nombrar los músculos de la ventilación. ¥ H+ plasmático (+ pH) por la ley de acción de masas ¥ Pco, plasmática 14