Documento sobre Consideraciones generales. El Pdf explora la mecanización en obras civiles y de construcción, cubriendo sus necesidades desde perspectivas económicas, técnicas, jurídicas y humanas. El documento, de nivel universitario y enfocado en Informática, analiza tendencias actuales, ventajas y desventajas de la mecanización, y factores que influyen en la elección de maquinaria.
Ver más11 páginas


Visualiza gratis el PDF completo
Regístrate para acceder al documento completo y transformarlo con la IA.
Tema 1 Consideraciones generales
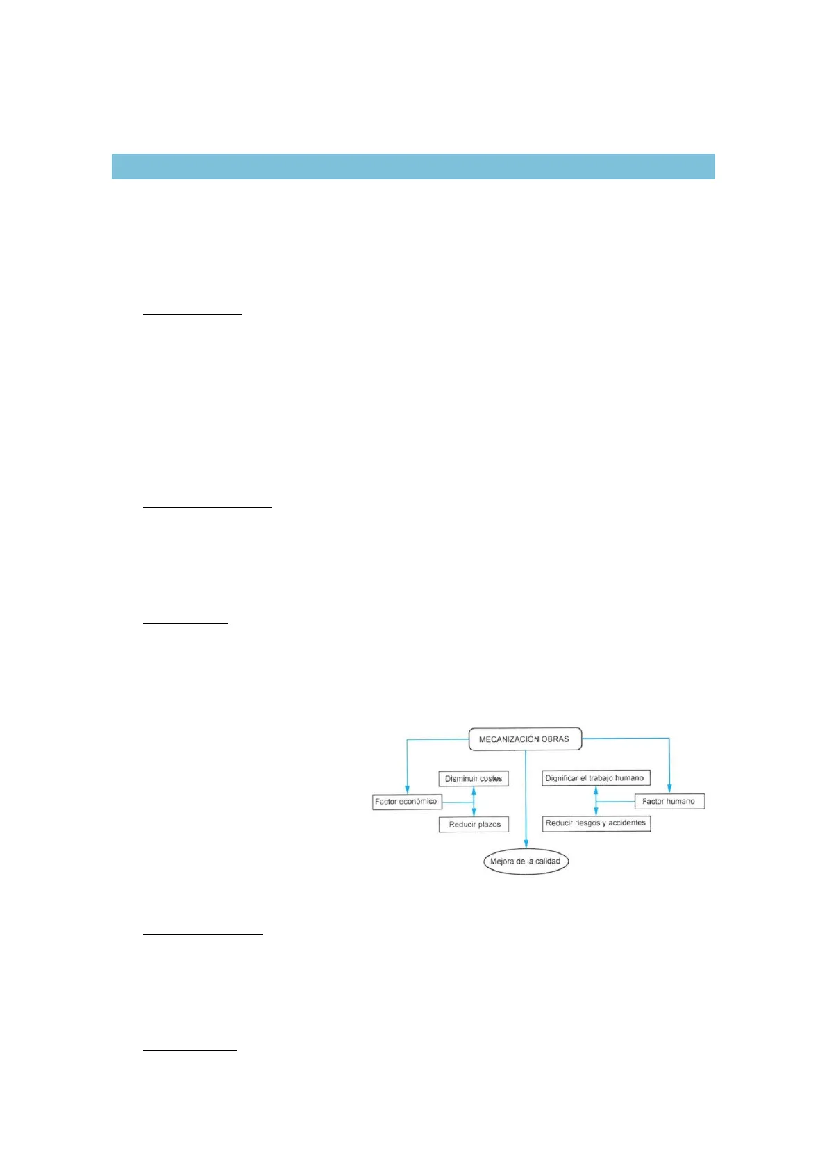
1.1 Necesidades de la mecanización : Se entiende por mecanización al proceso mediante el cual se procede al reemplazo, ya sea total o parcial, del trabajo humano o animal por el trabajo mecanizado o producido por las máquinas.
La mecanización en cualquier obra civil o de edificación es necesaria desde la perspectiva técnica, económica, humana e incluso jurídica:
En el aspecto económico de la mecanización podemos considerar dos aspectos:
Una mayor calidad en la ejecución de la mayoría de las unidades de obra que se ejecutan dentro del campo de las obras públicas, hasta tal punto, que muchas unidades de obra no cumplirían los pliegos de condiciones en vigor, caso de realizarse manualmente (hormigones, compactaciones de tierras etc.), otras unidades son de imposible realización si no se ejecutan con la maquinaria adecuada (sondeos, etc.)
El nivel de vida y comodidad alcanzado en los países desarrollados hace imposible el empleo de mano de obra en la mayoría de los trabajos de obras públicas. La mecanización contribuye a desarrollar por el hombre trabajos mucho menos penosos, con menos esfuerzo muscular y más en consonancia con su capacidad creadora. Es evidente que estas razones de tipo humano aparte de las razones de tipo técnico económico hacen prohibitivo el empleo de la mano de obra directa en la construcción. Los operadores de maquinaria, en todos sus escalones, son una parte muy importante en la plantilla de la empresa.
MECANIZACIÓN OBRAS Disminuir costes Dignificar el trabajo humano Factor económico Factor humano Reducir plazos Reducir riesgos y accidentes Mejora de la calidad
El avance tecnológico experimentado por las máquinas no solamente ha tenido influencia en la ejecución de obras, también de una manera decisiva en la redacción y estudio de proyectos. El proyectista no puede ignorar las máquinas con las que van a realizar las obras y, puesto que los proyectos tienen por exclusivo objeto tal realización, se deben de proyectar soluciones consistentes pensando con los medios que van a utilizarse.
1Tema 1 Los sistemas de adjudicación de las obras públicas y también un gran número de las privadas se basan en una consideración de las ofertas; preferentemente económica y teniendo en cuenta la calificación de las empresas. Tanto en la economía de las obras como en la calificación de las empresas es fundamental el uso y posesión de maquinaria por parte de las empresas. En muchos casos para conseguir la obra hay que presentar una relación completa y adecuada de la maquinaria a emplear que garantice el cumplimiento de los plazos y de las calidades. También es obligatorio el uso de la maquinaria en la realización de una serie de unidades de obra, unos por la imposibilidad física de realizarlos a mano (dragados de cualquier tipo, pilotes) y otros porque los reglamentos impiden la ejecución a mano de ciertas unidades de obra al no poder así conseguir la calidad requerida (hormigón). La inevitable mecanización acentuada de las obras condiciona fuertemente los métodos de trabajo y la organización de los tajos según la maquinaria que por una u otra razón va a emplearse.
Ventajas e inconvenientes de la mecanización: Entre los principales objetivos de la mecanización están:
Por tanto, existen ventajas claras de la mecanización en el sector de la construcción, como pueden ser la reducción de costes, el mejor clima laboral, la optimización del tiempo, una mayor organización, la mejora de la salud de los empleados, aumentos de la productividad y una mayor innovación.
Sin embargo, también presenta algunos inconvenientes que deben ser superados convenientemente, como es la sustitución de mano de obra, una inversión elevada, la necesidad de personal cualificado, los posibles errores en la maquinaria que podrían producir pérdidas en la producción y los elevados costes que suponen la reparación de los equipos.
1.2 Tendencias actuales: Hace solamente unos años los cambios de la maquinaria empleada en obras públicas se producían más lentamente que en la actualidad, de tal forma que, en un espacio de tiempo muy corto, equipos que estaban en vanguardia pueden pasar a ocupar lugares retrasados o incluso desaparecer del mercado.
A partir de la crisis del petróleo, las compañías fabricantes de maquinaria ante las dificultades de venta se asociaron con otros fabricantes para ofrecer, con el intercambio de tecnología una línea de productos más completa.
En el transcurso de los últimos años la evolución de las máquinas se ha caracterizado por una serie de innovaciones:
2Tema 1
Y sobre toda se está observando una creciente preocupación por la seguridad, el medio ambiente y la calidad.
1.3 Compra y/o alquiler de maquinaria: La adquisición de maquinaria puede motivarse, por la implantación de un proceso nuevo, por la mejora de otro ya existente, por el incremento de la capacidad de producción, o por la sustitución periódica por otra máquina similar que llegó al término de su vida económica. La renovación de los equipos es independiente de la dimensión de las organizaciones. Las empresas pequeñas deben reemplazar la maquinaria con el mismo rigor que las grandes, so pena de soportar serios problemas de descapitalización y de incrementos en los costes de producción.
Conocer las causas de la pérdida de valor de las máquinas proporciona las pautas para su renovación, que dependerán, en gran medida, de las disponibilidades y circunstancias de la empresa. El envejecimiento de los equipos, una producción baja o unos costes elevados, el mercado de maquinaria nueva y usada, entre otros, son criterios que la empresa debería contemplar al adquirir una máquina. Además, influyen otros factores como son el estado general de la economía, el futuro de la empresa y sus necesidades inmediatas, los objetivos a largo plazo y la selección de los medios adecuados para sus logros. Sin embargo, la realidad es que las necesidades en una obra son las que plantean la adquisición de las máquinas.
En las empresas no es habitual la compra de maquinaria, salvo por voluntad expresa de la propiedad, y siempre que presente un excedente de tesorería. Las alternativas a la compra son la gran reparación, el alquiler, el arrendamiento financiero y la compra de máquinas usadas. La rentabilidad económica es la que decide la opción más adecuada en cada caso. En ocasiones se compran los equipos para una obra y se venden cuando se termina, o bien se adquieren con el compromiso de recompra por parte del proveedor. Con ello se evita que estos equipos graven al parque de maquinaria si apenas se usan. Como se comprobará más adelante, una máquina parada supone pérdidas significativas para la empresa.
La maquinaria propia representa para la empresa un mayor potencial y prestigio. No obstante, supone más capital inmovilizado, el peligro de paralización en ausencia de obra, contar con un parque de maquinaria y el riesgo de personal excedente con máquinas inactivas.
Clasificación de la maquinaria: Existen múltiples criterios para clasificar las máquinas. Es habitual distinguir la maquinaria pesada de los equipos ligeros. Las primera son de grandes proporciones, complejas de manejar y suelen usarse en obras de ingeniería civil o trabajos de minería. Los equipos ligeros se encuentran en todo tipo de obras, funcionando con equipos eléctricos neumáticos. Entre ambas se podrían citar maquinas semipesadas, de tamaño medio, como excavadoras, grúas o retroexcavadoras.
3Tema 1
Movimientos de tierra, perforaciones y voladuras, energía, fabricación de mezclas, pavimentación, elevación, tratamiento de áridos, cimentación y sondeos.
Excavación, perforación, transporte, auxiliar.
Otra posible agrupación de la maquinaria es la que utiliza la Hacienda Pública para la clasificación de contratistas:
Especialización Gigantismo Polivalencia de los equipos de potencia media y pequeña Seguridad de funcionamiento y de utilización Tendencias de la maquinaria en la construcción Comodidad del personal Preocupación por la seguridad Preocupación por el medio ambiente Preocupación por la calidad
Adquisición de la maquinaria (compra o alquiler): Una opción interesante frente a la compra de maquinaria consiste en arrendar aquellas máquinas más comunes y disponibles en el mercado. El alquiler evita la posesión de máquinas paradas en momentos de recesión. Por otro lado, la competencia existente entre las empresas de alquiler permite encontrar buenos precios.
Existen otras motivaciones que aconsejan el alquiler frente a la compra: la falta de suficientes recursos financieros en la empresa, una cartera escasa o heterogénea de obras, la dispersa geográfica de las obras, una baja utilización de las máquinas, la carenciade mano de obra cualificada o cuando la oferta de equipos en alquiler es alta. De forma similar al alquiler, existen pequeños subcontratistas que cuentan con máquinas y subcontratan una parte de la obra (voladura, movimiento y compactación de tierras, extensión de firme, etc.).
Además de lo anterior, los contratistas no necesitan la propiedad de las máquinas. El alquiler elimina o reduce los costes de almacenamiento, de reparación, de mantenimiento y otros gastos asociados. Facilita la estimación de los costes de la maquinaria. Suele ser económico en periodos cortos de tiempo. Permite disponer rápidamente de equipos en casos de emergencia, en especial en países donde los equipos deben importarse.
Tipos de alquiler: Los tipos de alquiler son muy variados dependiendo del tipo de máquinas en alquiler y también del tipo de empresas que intervienen.
Se puede alquilar una máquina con conductor (maquinaria de movimiento de tierras, compactación, etc.) o bien sin conductor (generadores eléctricos, compresores, etc.).
El periodo de alquiler puede realizarse por horas o por meses.
4