Slide da IIS «Umberto I», Alba, Sez. Ass. Ita di Verzuolo su Uva, maturazione e mosto. Il Pdf esplora il ciclo annuale della vite e le fasi di maturazione dell'uva, con un focus sulla trasformazione dei prodotti. Destinato a studenti della scuola superiore, offre schemi visivi e testo esplicativo per facilitare la comprensione dei concetti legati alla viticoltura e all'enologia.
Mostra di più26 pagine


Visualizza gratis il Pdf completo
Registrati per accedere all’intero documento e trasformarlo con l’AI.
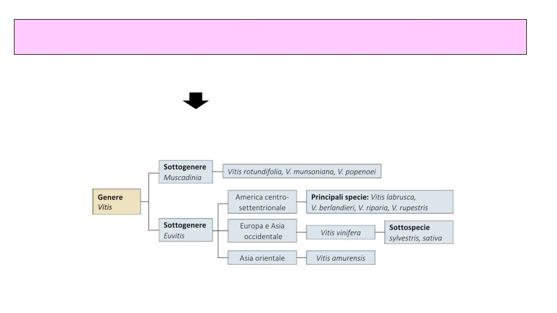
TRASFORMAZIONE DEI PRODOTTI - cl. quinte Zavattaro Marianna IIS «Umberto I», Alba, sez. ass. ITA di VerzuoloVINO: secondo il Reg UE 1308/2013 il VINO è il prodotto ottenuto esclusivamente dalla fermentazione alcolica totale o parziale di uve fresche, pigiate o no, di mosti di uve. Uva: solamente il frutto di Vitis vinifera, non di altre specie.
In campo enologico
Siti utili da consultare:
Intranet Contattaci f Xin OD Chi siamo Cosa facciamo Area stampa Centenario 1924-2024 Database Cosa fare DIV Lingua Continente Regione/Nazione Prodotto Variabile Anno Europa > Tutte Vino Tutte Tutte V Download dei dati; per esportare i dati, sposta il cursore vull'angolo in alto a destra della tabella e fai clic vu '.", quindi seleziona Exporta dati
| Continente | Regione/Nazione | Prodotto | Variabile | Anno | Unità | Quantità |
| Europa | Italia | Ving | Consumo | 2019 | 1000 hl | 22 600 |
| Europa | Italia | Vino | Esportazioni | 2019 | 1000 hl | 21 358 |
| Europa | Italia | Vino | Importazioni | 2019 | 1000 hl | 1 552 |
| Europa | Italia | Vino | Produzione | 2019 | 1000 hl | 47 533 |
| Europa | Italia | Vino | Consumo | 2020 | 1000 hl | 24 200 |
| Europa | Italia | Vino | Esportazioni | 2020 | 1000 hl | 20 685 |
| Europa | Italia | Vin | Importazioni | 2020 | 1000 hl | 1 634 |
| Europa | Italia | Vino | Produzione | 2020 | 1000 hl | 49 066 |
| Enrana | Talia | Vina | Canenma | 7071 | 1000 h1 | 24.700 |
Assovini Confine provinciale Zona di produzione HOME VINO ITALIA MONDO CIBO-VINO TOUR BLOG INFO Associazione Nazionale Produttori Vinicoli e Turismo del Vine
Vino Barbaresco D.O.C.G. La denominazione di origine controllata e garantita «Barbaresco» è riservata ai vini rossi che rispondono alle condizioni ed ai requisiti stabiliti dal disciplinare di produzione, per le seguenti tipologie:
1. Tipologie e Uve del Vino DOCG Barbaresco
· Barbaresco Riserva (Vino Rosso Invecchiato)*
Masaf &crea catalogonazionale delle varietà di vite dop e igp del vini italiani Ministero dell'agricoltura della sovranità alimentare e delle foreste > Registro > Ricerca Registro Ricerca DOP/GP Info
Ricerca per campi Criteri di ricerca Nome/codice della varietà: Nome/codice del clone: 1 Anno di pubblicazione sulla G.U. Cerca nel registro varietà per: Varietà da vino v Varietà ammesse per la provincia: Qualsiasi Varietà ammesse per le DOP/IGP: Qualsiasi Qualsiasi DOCG DOC IGT Varietà a bacca: Qualsiasi Precocità: Chiave di ricerca non ancora disponibile Nera Bianca Grigia Rosa
SNCV 1 E Casa offriamoLA VITE ed il suo frutto: L'UVA
L'uva è una BACCA pruina pedicello cercine buccia (epicarpo) polpa (mesocarpo) seme vinaccioli raspo pampino (foglia) tralcio (ramo di un anno lignificato) acini viticci (foglie trasformate) Grappolo o racemo
Ciclo annuale della vite e le fasi di maturazione dell'uva Formazione del frutto CICLO ANNUALE DELLA VITE periodo di riposo · Concentrazione max degli acidi organici germogliamento e fioritura allegagione e periodo erbaceo · Concentrazione minima di zuccheri invaiatura insolazione maturazione regime delle piogge e temperatura · Aumento concentrazione degli zuccheri · Diminuzione concentrazione di acidi (soprattutto acido malico, acido tartarico rimane costante)COSTITUZIONE DELLE RISERVE Arresto di crescita Maturità Invaiatura ra Settembre Ottobre - - Agosto Maturità fisiologica Novembre .. Maturità Luglio iniziazione fiorale Ciclo dell'acino Gennaio Fioritura Maggio Febbraio Aprile Marzo Pianti Germogliamento Ciclo vegetativo Formazione del frutto Ciclo annuale della vite e le fasi di maturazione dell'uva Caduta delle foglie - - Dicembre Giugno Fioritura CRESCITA
Curve di maturazione dell'uva CURVA DI MATURAZIONE acidità 9/1 zuccheri 35 +250: Z 30 200 25 150 20 15 100 Ac. Tot. 10 T 50 5 M C I Agosto Settembre Ottobre MATURAZIONE TECNOLOGICA: Rapporto ZUCCHERI / ACIDITA' ZUCCHERI TOTALI (g/100g) ACIDI ORGANICI (g/L) (Acidi espressi in acido tartarico) Valori: 3-4 (in base al tipo di vino che si vuole ottenere) Zuccheri (Glucosio Fruttosio) Acidità V
Curve di maturazione dell'uva Peso, volume o diametro degli acini Fase 1 Fase 2 Fase 3 Tempo Allegagione Invaiatura Vendemmia Fioritura
MATURAZIONE FISIOLOGICA: momento in cui i semi diventano germinabili MATURAZIONE TECNOLOGICA: Livello del titolo zuccherino e dell'acidità titolabile del succo d'uva tale da consentire la produzione di un determinato tipo di vino.
FATTORI CHE INFLUENZANO LA MATURAZIONE DELL'UVA
Maturazione fenolica È la somma delle concentrazioni delle SOSTANZE POLIFENOLICHE (antociani e tannini) che si trovano soprattutto nella buccia ed anche nei vinaccioli. Tannini: inizialmente nei raspi e nei vinaccioli > poi: in parte buccia astringenza! Antociani: pigmenti vegetali Colorazione rossa vini rossi giovani Sono dei polifenoli Poco solubili in H2O. Molto solubili in alcol -> fermentazione! C A tannini delle bucce 1 tannini dei vinaccioli antociani OH HO C OH HO O 0 OH HO O OH O 0 HO 0 O OH OH HO OH 0 OH invaiatura maturazione fenolica tempo sovramaturazione
VENDEMMIA È la raccolta dell'uva. Varia nel tempo (settimane) a seconda di diversi fattori:
Periodo di vendemmia
| Vitigni | Prima epoca (agosto-settembre) | Gamay, Pinot, Chardonnay, Traminer |
| Seconda epoca (settembre-ottobre) | Barbera, Bonarda, Cabernet Franc, Cabernet Sauvignon, Dolcetto, Erbaluce, Grignolino, Merlot, Riesling, Sylvaner, Sangiovese | |
| Terza epoca (ottobre-novembre) | Nebbiolo, Raboso del Piave, Trebbiano |
Per ottenere Vini rossi: Uve con acino al massimo del volume, del peso e della rigogliosità Non raccogliere uve bagnate/umide > muffe! pH circa 3,2 / 3,3 Per ottenere vini bianchi o spumanti: uve con pH circa 2,9 / 3,0 per vini bianchi uve con pH circa 2,8 / 3,2 per vini spumanti
VENDEMMIA Tipologia di raccolta: - Manuale - Meccanizzata -> macchine scuotitrici - Fase fondamentale per la qualità del prodotto finale -> vino
VENDEMMIA maturazione tecnologica manuale raccolta meccanica trasporto cantina
LA CANTINA È l'insieme dei locali in cui avviene la trasformazione dell'uva in vino.
Struttura «ideale» di una cantina vinicola:
N.B .: I reparti della cantina non vanno intesi come entità separate fisicamente da muri, ma zone dove vengono svolte operazioni particolari, ognuna con particolari esigenze.
LA CANTINA VASI VINARI (contenitori dove avviene la fermentazione, la conservazione e l'invecchiamento).
LA CANTINA VASI VINARI Evoluzione dei recipienti di fermentazione Tino aperto (a sezione tronco-conica) (legno) Vasca Ting Botte Tino chiuso (legno) Vasca di fermentazione (cemento, acciaio) Tino aperto cappello galleggiante Tino aperto cappello sommerso Tino chiuso cappello ernerso Tino chiuso cappello sommerso progressiva identificazione con i recipienti di conservazione Serbatoio attrezzato (PRFV, inox)
LA CANTINA 01 21 Barriques
IL MOSTO È il prodotto liquido ottenuto naturalmente o con procedimenti fisici da uve fresche. Per il mosto d'uva è ammesso un titolo alcolometrico effettivo massimo di 1% vol. È il succo degli acini d'uva, estratto tramite processi fisici (diraspatura , pigiatura, sgrondatura e torchiatura).
Componenti principali del mosto:
Mosto: H2O + Sostanze in sospensione + sostanze in dispersione + sostanze in soluzione
| Composto | Quantità (g/L) |
| Glucosio + fruttosio | 150-300 |
| Acido tartarico | 4-8 |
| Acido malico | 2-7 |
| Acido citrico | 0,1-0,5 |
| Pectine e gomme | 1-5 |
| Polifenoli | 0,1-0,6 (nei mosti per i vini bianchi) fino a 4 (per i mosti destinati ai rossi dopo la ma- cerazione) |
| Azoto organico | 0,8-1,2 |
| Sali minerali | 2-3 |
| Altre sostanze | < 0,5 |
Acidità totale: 4-18 g/L