Documento di Università sull'Assorbimento Atomico. Il Pdf, utile per lo studio della Chimica, descrive l'assorbimento atomico, i principi fondamentali, le applicazioni analitiche e la strumentazione, inclusi spettrofotometri e metodi di analisi quantitativa.
Mostra di più9 pagine


Visualizza gratis il Pdf completo
Registrati per accedere all’intero documento e trasformarlo con l’AI.
Per determinare la quantità di un elemento, si può atomizzare il campione in cui è contenuto, eccitare i suoi atomi con radiazioni di opportuna lunghezza d'onda e misurare la radiazione assorbita (più precisamente, il flusso radiante). Nella maggior parte dei casi, l'atomizzazione viene realizzata riscaldando il campione in modo energico allo scopo di formare atomi liberi sul cammino della radiazione eccitante.
L'assorbimento, che dipende dal numero di atomi nello stato fondamentale, è direttamente proporzionale all'intera popolazione di atomi presenti sul cammino ottico della radiazione e quindi alla concentrazione dell'elemento nel campione (se l'atomizzazione viene ottenuta con una fiamma) oppure alla quantità dell'elemento (se l'atomizzazione viene ottenuta con sistemi senza fiamma). In queste condizioni l'assorbimento atomico, sia pure in un intervallo di linearità abbastanza ristretto, segue una legge analoga alla legge di Beer, descritta per l'assorbimento molecolare.
A = xbN dove
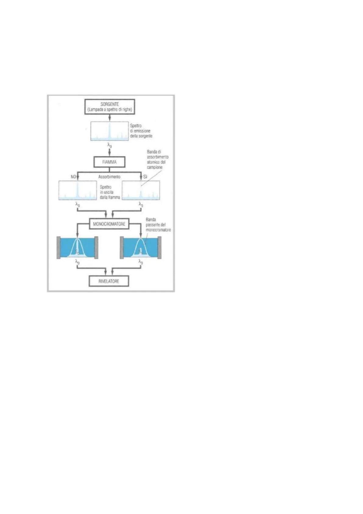
SORGENTE (Lampada a spettro di righe) Spettro di emissione della sorgente FIAMMA Banda di assorbimento atomico del campione NO Assorbimento Si Spettro in uscita dalla fiamma 2 J MONOCROMATORE Banda passante del monocromatore 2 RIVELATORE
-Sorgente La lampada emette la riga di risonanza analitica X e passa attraverso la fiamma. In spettroscopia atomica l'analita è presente sotto forma di nube atomica. -Fismma In spettroscopia atomica l'analita è presente sotto forma di nube atomica, grazie all'azione dell'apparato atomizzatore. Essendo impossibili vibrazioni e rotazioni degli atomi singoli, lo spettro di assorbimento atomico è a righe, non a bande (una banda è l'inviluppo di numerosissime righe). Pertanto la radiazione incidente sugli atomi dell'analita sarà incentrata su una delle lunghezze d'onda relative al suo spettro di assorbimento (emissione).
Mettendo il bianco Nella parte a sinistra è schematizzato ciò che avviene durante la somministrazione del bianco allo strumento: il segnale della lampada, unitamente all'assorbimento di fondo della fiamma e della matrice, passa attraverso il monocromatore e giunge al sistema di lettura. Mettendo il campione Il percorso a destra invece simula ciò che avviene durante la somministrazione del campione: una parte della riga analitica viene assorbita e il segnale (più basso), analogamente al precedente, passa attraverso il monocromatore e giunge al sistema di lettura.
-Rivelatore Un microprocessore calcola il rapporto tra i segnali (S1/S0),le fornisce poi la lettura finale in termini di assorbanza.
SCHEMA A BLOCCHI Sorgente Comparto celle Monocromatore Rivelatore Sistema elaborazione segnali e presentazione dati Raggio campione pulsato Microprocessore Display . . Interfaccia Video Chopper a due settori Sistema di atomizzazione Elemento disperdente Filtro Tastiera Stampante Figura 8.3 Schema a blocchi di uno spettrofotometro per assorbimento atomico [AAS).
-Sorgente Tutte le sorgenti per assorbimento atomico si basano sul principio di eccitare gli atomi dell'elemento da analizzare in modo che emettano radiazioni alle caratteristiche lunghezze d'onda; queste vengono poi assorbite dal campione allo stato di gas atomico. L'assorbimento atomico è destinato quasi esclusivamente a indagini di tipo quantitativo, che non richiedono la registrazione di spettri, e quindi non è necessario che la lampada emetta in tutto il campo spettrale. Anzi, è indispensabile disporre di sorgenti che emettano spettri a righe facilmente selezionabili. Le radiazioni della sorgente devono anche essere molto intense, per compensare le dispersioni di energia che si verificano nel sistema ottico (specchi e monocromatore). I tipi di sorgente più usati sono tre:
-Comparto celle A fiamma:Il sistema di atomizzazione più diffuso sfrutta una fiamma, alimentata a gas, in cui viene nebulizzata una soluzione del campione. Il dispositivo è costituito da un bruciatore a flusso laminare con premiscelatore. Il campione (in soluzione) viene aspirato nel nebulizzatore, trasformato in aerosol e immesso nella camera di premiscelazione, dove si mescola con il gas combustibile e il gas comburente. La combustione e l'atomizzazione avvengono sulla testata del bruciatore. Testata del bruciatore Sistema per l'abbattimento di goccioline Alimentazione del combustibile Nebulizzatore Alimentazione dell'ossidante Vite per regolare la velocità di nebulizzazione Camera di premiscelazione Capillare di aspirazione del campione Tubo di drenaggio Alimentazione dell'ossidante per il nebulizzatore Figura 8.5 Bruciatore a flusso laminare con premiscelatore.
A fornetto di grafite:il programma di riscaldamento prevede tre stadi successivi, di diversa durata, condotti a temperature: 1. rimozione del solvente o essiccamento del campione (se si tratta di un solido); 2. incenerimento (pirolisi) del campione; 3. atomizzazione. Il fornetto di grafite (o fornetto di Massman) è ormai il sistema di atomizzazione più diffuso. Si tratta di un sistema interamente automatizzato che consente di abbassare notevolmente (fino a 1000 volte) i limiti di rivelabilità tipici della spettrofotometria di fiamma; tale sistema consente inoltre di lavorare su aliquote molto piccole di campione, sia in soluzione sia allo stato solido. La strumentazione non è di facile gestione e richiede l'intervento di personale specializzato. Un piccolo volume di campione (da 20 pL a 100 pL) viene «caricato» nel tubo di grafite, posto sul cammino ottico della radiazione emessa dalla sorgente. Nel tubo fluisce un gas inerte, che espelle l'aria eventualmente presente e rende l'atmosfera non ossidante e quindi adatta a mantenere gli atomi del campione nello stato elementare; il flusso di gas può essere variato in modo controllato durante il successivo programma di riscaldamento. Dopo il caricamento, il tubo viene riscaldato elettricamente secondo un preciso programma a più stadi, per garantire la combustione dell'eventuale componente organica (che interferisce nell'analisi) e, nello stadio di massima temperatura, l'efficiente atomizzazione del campione. a Ingresso per il campione Guaina di grafite H20 Campione Elettrodo di grafite Tubo di grafite Finestra di quarzo Radiazione dalla sorgente Radiazione verso il monocromatore T Gas inerte (Ar) Gas inerte (Ar) Acqua di raffreddamento T
-MONOCROMATORE Funzione del monocromatore Il monocromatore e il fulcro del sistema ottico; esso, infatti, deve «ripulire» la radiazione (policromatica) in uscita dalla fiamma da tutte le componenti spurie e dirigerla sul rivelatore. In genere si tratta di un reticolo a dispersione con un elevato potere dispersivo.
-RIVELATORE Rivelatori e sistema di lettura dei segnali I rivelatori usati nelle analisi di assorbimento atomico sono per lo più tubi fotomoltiplicatori, del tutto analoghi a quelli per l'UV/visibile .Il segnale all'uscita di questi dispositivi è direttamente proporzionale all'intensità della radiazione che lo produce, ma fortemente amplificato dalla sequenza di dinodi; l'assorbimento atomico del campione attenua la riga analitica emessa dalla sorgente e quindi fa diminuire, in proporzione, la corrente in uscita dal fotomoltiplicatore. Un fotomoltiplicatore di buone prestazioni può misurare intensità dell'ordine di 10-6 -10-11 lumen e fornire, in uscita, una corrente massima di 10 uA. Se al fotomoltiplicatore giunge una radiazione di intensità tale da generare una corrente che supera questo valore, i dinodi si danneggiano e il segnale in uscita decade rapidamente. La sensibilità del fotomoltiplicatori nelle diverse regioni spettrali dipende dal materiale di cui è costituito il catodo; tuttavia, negli strumenti di uso comune i fotomoltiplicatori forniscono buone prestazioni su tutto l'intervallo utile per la spettrofotometria di assorbimento atomico.
Sistema di elaborazione dati Analisi quantitativa Ogni spettrofotometro per assorbimento atomico è corredato di un manuale che riporta, per ciascun elemento, le diverse righe analitiche, l'ampiezza ottimale della fenditura, la sensibilità relativa per una determinata riga spettrale e l'intervallo di linearita: tutti i dati sono riteriti a una testata standard da 10 cm di cammino ottico per la fiamma aria-acetilene o alla testata da 5 cm per la fiamma protossido di azoto-acetilene.
La scelta della riga analitica e dei diversi parametri operativi dipende
Per le analisi in tracce si usa la riga di emissione più intensa della lampada. Se invece il campione e piuttosto concentrato, per evitare diluizioni eccessive (e aumento dell'errore) si deve effettuare la determinazione al di fuori dell'intervallo di linearità oppure usare una riga analitica poco intensa (la sensibilità, infatti, è minore). Si può anche sistemare la testata con una angolazione (60° o 90°) tale da ridurre il cammino ottico. Infine, se la matrice è complessa, è opportuno procedere all'analisi con il metodo dell'aggiunta; in ogni caso, bisogna tenere presente che il contenuto totale di sali disciolti nel campione non deve superare il 2%.
METODI Metodo della retta di taratura Metodo dell'aggiunta