Slide dall'Università sui farmaci attivi sul sistema nervoso simpatico. Il Pdf, utile per lo studio della Chimica a livello universitario, esplora la struttura del sistema nervoso e le sinapsi adrenergiche, classificando i beta-agonisti e le loro applicazioni terapeutiche.
Mostra di più29 pagine


Visualizza gratis il Pdf completo
Registrati per accedere all’intero documento e trasformarlo con l’AI.
Il sistema nervoso è l'insieme degli organi e delle strutture che permettono di trasmettere segnali tra le diverse parti del corpo e di coordinare le sue azioni e le sue funzioni volontarie e involontarie, sia fisiche che psicologiche.
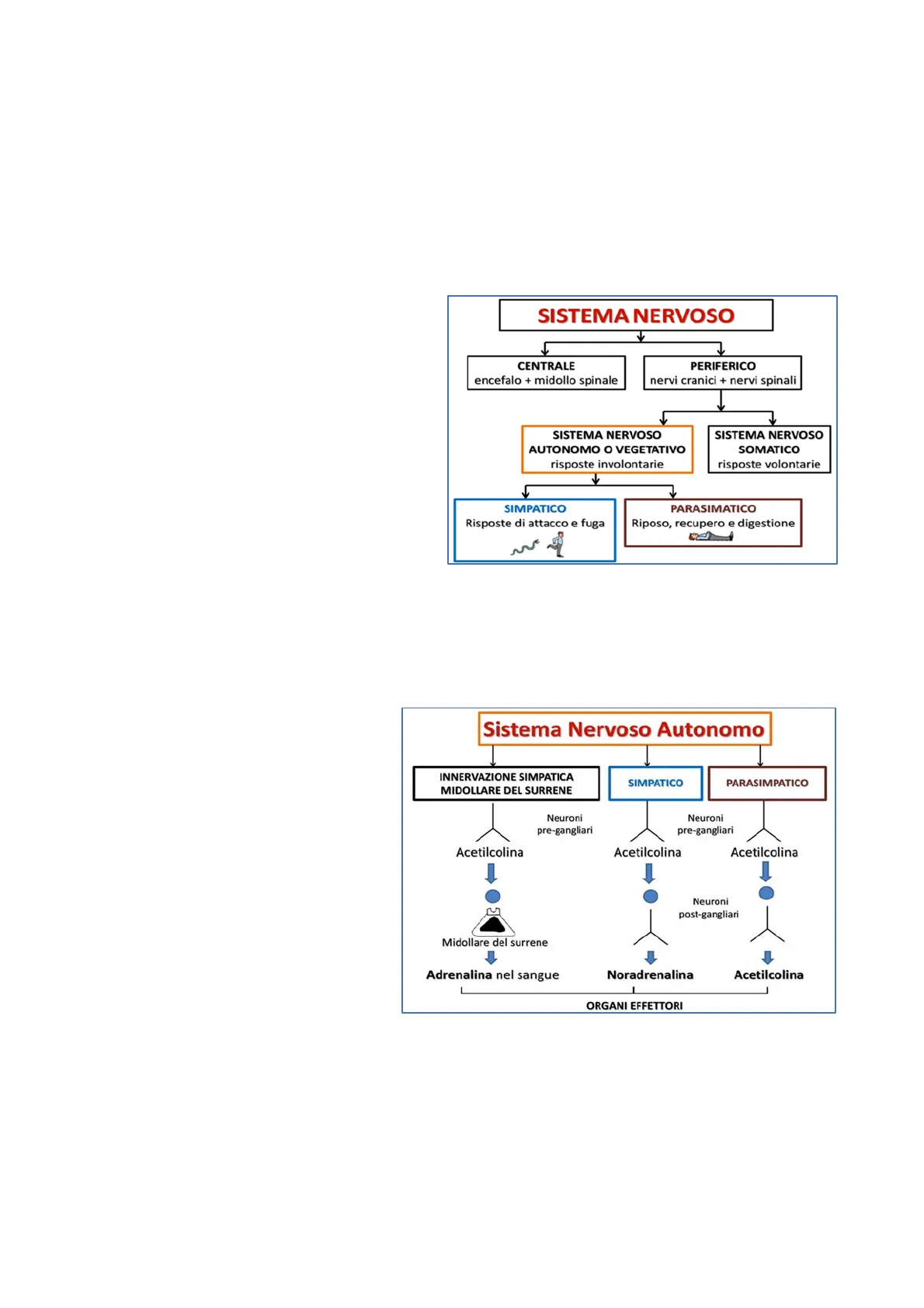
Il sistema nervoso è diviso in centrale e periferico.
SISTEMA NERVOSO CENTRALE encefalo + midollo spinale PERIFERICO nervi cranici + nervi spinali
SISTEMA NERVOSO AUTONOMO O VEGETATIVO risposte involontarie SISTEMA NERVOSO SOMATICO risposte volontarie SIMPATICO Risposte di attacco e fuga PARASIMATICO Riposo, recupero e digestione
Il Sistema Nervoso Autonomo è costituito Sistema Nervoso Autonomo da un insieme di cellule e fibre che innervano i visceri e le ghiandole svolgendo funzioni che non sono generalmente sotto INNERVAZIONE SIMPATICA MIDOLLARE DEL SURRENE SIMPATICO PARASIMPATICO il controllo volontario. Il SNA si compone di Neuroni Neuroni pre-gangliari pre-gangliari due parti, il simpatico ed il parasimpatico, che producono prevalentemente effetti Acetilcolina Acetilcolina Acetilcolina opposti sull'organismo. Il trasporto degli impulsi nervosi dal SNC agli organi effettori Neuroni post-gangliari avviene attraverso due neuroni effettori detti rispettivamente neurone Midollare del surrene pregangliare e neurone postgangliare. Adrenalina nel sangue L'interazione tra i due neuroni avviene Acetilcolina Noradrenalina all'interno di agglomerati di cellule ORGANI EFFETTORI nervose, detti gangli, posti lungo il midollo spinale. Il neurotrasmettitore liberato dai neuroni pregangliari, sia nel simpatico che nel parasimpatico, è l'acetilcolina mentre a livello del neurone postgangliare esiste una differenza tra le fibre del simpatico, che liberano noradrenalina, e quelle del parasimpatico, che liberano acetilcolina. Dai gangli partono i neuroni postganglari che innervano vari organi effettori quali: occhio, cuore, bronci, piloro, rene, ghiandole surrenali, intestino, ano, vescica, vasi sanguigni, ghiandole sudoripare e muscoli piloerettori. Unica eccezione alla struttura a due neuroni è la midollare del surrene, innervata direttamente da fibre pregangliari, le quali rilasciano acetilcolina, la quale stimola la ghiandola a secernere adrenalina, un ormone che viene rilasciato nel sangue, consentendo di raggiungere i vari organi effettori.
La trasmissione adrenergica è una neurotrasmissione mediata dalla noradrenalina, un neurotrasmettitore classificabile come catecolamina, in quanto presenta su un nucleo catecolico (fenile con due funzioni ossidriliche in orto tra di loro) una catena laterale, posta in para rispetto uno dei due ossidrili, legante un'ammina. Nel caso della noradrenalina, la catena laterale è una catena etilica che lega, sul carbonio 1, una funzione ossidrilica e, sul carbonio 2, un gruppo amminico; essa differisce dall'adrenalina in quanto manca del metile sul gruppo amminico.
La noradrenalina viene sintetizzata all'interno dei neuroni adrenergici, i quali esprimono tutti gli enzimi deputati alla biosintesi del neurotrasmettitore; dopo essere stati sintetizzata, la noradrenalina viene accumulata all'interno di vescicole, poste nei terminali sinaptici, ad opera di uno specifico trasportatore, il VMAT, al fine di proteggerla dagli enzimi coinvolti nel suo catabolismo.
In seguito ad un impulso depolarizzante si ha dapprima apertura dei canali del Na+ e poi apertura di quelli del Ca2+, determinando un meccanismo di esocitosi Ca2+-dipendente, che determina traslocazione delle vescicole contenenti il neurotrasmettitore in prossimità della membrana, fusione con la membrana stessa e rilascio del loro contenuto nello spazio intersinaptico. La noradrenalina esplica i propri effetti legandosi ai recettori adrenergici, sia postsinaptici (a1, B1 e ß2) sia presinaptici (a2).
Lo spegnimento del segnale mediato dalla noradrenalina avviene per ricaptazione del neurotrasmettitore ad opera del neurone presinaptico, mediante un carrier, il NET. Successivamente al reupetake, la noradrenalina può o essere immagazzinata nuovamente nelle vescicole o può essere degradata ad opera delle MAO e delle COMT.
Trasportatore degli L-aminoacidi aromatici Sinapsi Adrenergica · Tirosina Na" Tirosina idrossilasi Tirosina Diidrossifenilalanina (L-DOPA) Neurone adrenergico Decarbossilasi degli aminoacidi aromatici HO Potenziale d'azione Dopamina VMAT Trasportatore della NA Na" Ca2+ H" Dopamina J Dopamina B-idrossilasi NA NA OH HO NH Recettore adrenergico 02 (autorecettore) NA MAO LO DOPGAL HO Adrenalina Fessura sinaptica B, B2 Ormone rilasciato dalle Ghiandole Surrenali Recettori adrenergici OH HO NH2 Noradrenalina NA Mediatore Sinaptico -CH3
Da un punto di vista farmacologico, è possibile modulare tale neurotrasmissione agendo a diversi livelli:
COOH Fenilalanina idrossilasi NH2 Tirosina NH2 HO Fenilalanina Tirosina idrossilasi HO COOH DOPA NH HO DOPA decarbossilasi HO NH2 Dopamina Ghiandole Surrenali HO OH Dopamina B-idrossilasi HO NH OH ~CH3 Feniletanolamina N-metiltransferasi HO NH2 HO Adrenalina Noradrenalina HO
La noradrenalina condivide la stessa via biosintetica con la dopamina. La biosintesi della noradrenalina parte dalla fenilalanina, un amminoacido essenziale, la quale, ad opera della fenilalanina idrossilasi, viene convertita in tirosina per aggiunta di una funzione ossidrilica in para sull'anello aromatico. La tirosina viene ulteriormente idrossilata, in posizione meta, per azione della tirosina idrossilasi, con conseguente formazione della L-DOPA (diidrossifenilalanina). La decarbossilazione della catena laterale della DOPA, ad opera della DOPA decarbossilasi, porta alla formazione della dopamina. Nei neuroni dopaminergici la sintesi si arresta a questo punto; i neuroni adrenergici esprimono un altro enzima, la dopamina ß-idrossilasi, che idrossila il carbonio 1 della catena laterale, con formazione della noradrenalina. La noradrenalina nelle ghiandole surrenali viene metila sull'azoto, ad opera della feniletanolamna N-metiltransferasi che trasferisce un'unità metilenica dalla S-adenosilmetionina (SAM) alla noradrenalina, ottenendo l'adrenalina.
Inibitori della fenilalanina idrossilasi, della tirosina idrossilasi e della DOPA decarbossilasi consentono di inibire la sintesi delle catecolamine, sia della dopamina che della noradrenalina; l'inibizione della dopamina 6-idrossilasi blocca, invece, la sintesi della sola noradrenalina.
Il metabolismo della noradrenalina avviene ad opera di una serie di enzimi che lavorano in tandem tra di loro. Gli enzimi chiave della degradazione della noradrenalina sono le:
Entrambi meccanismi enzimatici sono deputati alla totale inattivazione del neurotrasmettitore, di conseguenza, tramite lo studio del metabolismo, è possibile individuare i gruppi farmacoforici della noradrenalina, costituiti dal gruppo amminico, necessario per il riconoscimento recettoriale, e dall'ossidrile in meta, essenziale per l'attivazione recettoriale.
La noradrenalina può essere substrato di entrambi gli enzimi:
I derivati aldeidici possono divenire substrato di due enzimi, l'aldeide deidrogenasi e l'aldeide reduttasi.
CH3 OH Ò OH CH3 OH CH3 OH O HO O NH2 Ò 7 COMT HO HO HO. OH € COMT COMT CH3 OH AD Ò OH OH O OH MAO HO. HO. NH2 H COMT OH HO HO. OH Noradrenalina HO MAO: Mono Ammino Ossidasi COMT: Catecolo O-MetilTransferasi AR: Aldeide Reduttasi AD: Aldeide Deidrogenasi MAO H AD OH O AR HO HO AR HO
Inibitori degli enzimi MAO COMT possono essere utilizzati al fine di bloccare la degradazione della noradrenalina e, quindi, permettendo di prolungarne l'emivita, con conseguente aumento dell'attività. È importante specificare che non ha senso inibire l'aldeide deidrogenasi e l'aldeide reduttasi sia perché sono enzimi aspecifici sia perché già i metaboliti formati prima della loro azione sono inattivi.