Diapositivas sobre Inferencia. El Pdf aborda los conceptos fundamentales de la inferencia estadística, incluyendo el muestreo y los tipos de muestreo. Este material de Matemáticas, apto para Universidad, explica el contraste de hipótesis, la significatividad y los errores tipo I y II.
Ver más65 páginas


Visualiza gratis el PDF completo
Regístrate para acceder al documento completo y transformarlo con la IA.
Probabilístico
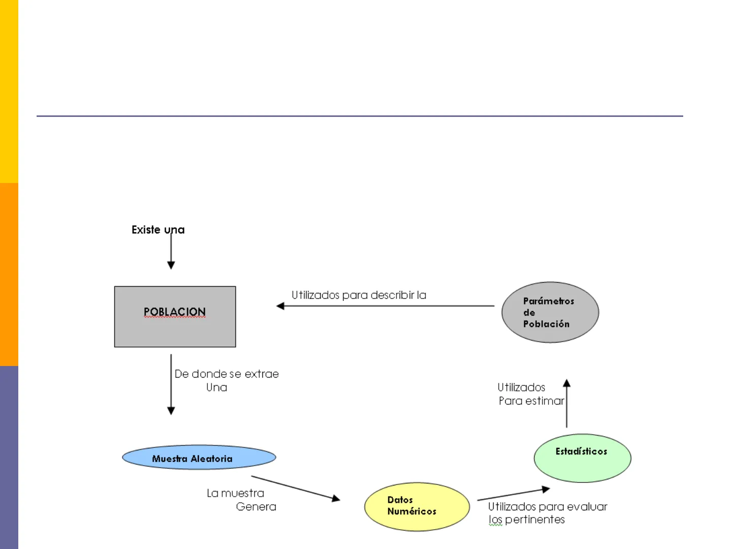
Muestreo
a) Muestreo aleatorio simple: todos los individuos de la población (N) tienen igual probabilidad de ser elegidos. Es el más habitual aunque no siempre es posible realizarlo. Ventajas: Se puede asumir la independencia de los valores observados entre los sujetos y si el tamaño de la población es muy grande es irrelevante si se permite o no la posibilidad de que los individuos puedan ser reelegidos (muestreo con reemplazamiento). Ejemplo: Supongamos que tenemos una población de 1,000 personas y quieres seleccionar una muestra aleatoria simple de 50 personas. Primero, cada persona está numerada del 1 al 1,000. Luego, generas una lista de 50 números aleatorios, generalmente con un programa informático, y los individuos que tienen asignados estos números son los que vas a incluir en la muestra. Está técnica funciona mejor con una población homogénea, que no sean muy diferentes en edad, raza, escolaridad o clase, ya que con una población heterogénea se corre el riesgo de crear una muestra sesgada si no se toman en cuenta las diferencias demográficas.
b) Muestreo aleatorio sistemático: para obtener una muestra de n individuos, se toma un número aleatorio k entre 1 y h=N/n, como integrantes de la muestra se tomarían a los individuos: k, k+h, k+2h, k+3h, ... , k+(n-1)h. La muestra podría no ser representativa si los datos dentro de los grupos están ordenados según alguna característica que tenga que ver con el parámetro de interés Ejemplo: si la población de estudio contenía 2,000 estudiantes y el investigador quería una muestra de 100 estudiantes, los estudiantes se colocarían en forma de lista y luego cada veinteavo estudiante sería seleccionado para ser incluido en la muestra. Para garantizar que no haya ningún sesgo humano en este método, el investigador debe seleccionar aleatoriamente al primer individuo. Esto es técnicamente llamado una muestra sistemática con un inicio aleatorio.
c) Muestreo aleatorio estratificado: Es el método ideal cuando la población se divide en varios grupos o estratos cuya representación en la muestra se desea asegurar. Consiste en tomar una submuestra en cada grupo manteniendo en la muestra la proporcionalidad que se da en la población. Es decir, si N: tamaño de la población y N, el tamaño del estrato i, y se desea obtener una muestra de tamaño n, en cada estrato se seleccionarán n, individuos, siendo n ;= Ni.n N. Posibilita la inferencia en cada grupo, y es tanto más efectivo cuanto más homogéneos son los estratos internamente, respecto a la característica sobre la que se desea inferir. Más costoso que el muestreo aleatorio simple pero puede ser más preciso, ya que elimina como posible fuente de sesgos la característica que define los grupos
Población Estrato 1 Estrato 3 Estrato 2
d) Muestreo aleatorio por conglomerados: El muestreo por conglomerados puede ser utilizado cuando es imposible o impráctico elaborar una lista exhaustiva de los elementos que constituyen a la población objetivo. Sin embargo, generalmente lo elementos de la población ya están agrupados en subpoblaciones y las listas de esas subpoblaciones ya existen o pueden ser creadas. Por ejemplo, supongamos que la población objetivo de un estudio eran los pacientes de urgencias en los distintos hospitales. No existe una lista de los pacientes de urgencias en los distintos hospitales de la CV. Sin embargo, el investigador podría elaborar una lista de hospitales ubicados en CV, seleccionar una muestra de hospitales y luego conseguir listas de los pacientes de esos hospitales.
Población Conglomerados seleccionados
a) Muestreo por Cuotas. Una muestra por cuota es aquella en la que las unidades son seleccionadas en una muestra partiendo de las características predeterminadas, de modo que la muestra total tenga la misma distribución de características que se supone que existen en la población que está siendo estudiada. Por ejemplo, si eres un investigador que está realizando una muestra por cuota nacional, podrías necesitar saber qué proporción de la población es masculina y qué proporción es femenina. Así como también qué proporciones de los miembros de cada sexo pertenecen a las diferentes categorías de edad, raza o étnicas, educativas, entre otras. Despues, el investigador recogería una muestra con las mismas proporciones que la población nacional.
b) Muestreo por bola de nieve. Indicado para estudios de poblaciones clandestinas, minoritarias o muy dispersas pero en contacto entre sí. Consiste en identificar sujetos que se incluirán en la muestra a partir de los propios entrevistados. Partiendo de una pequeña cantidad de individuos que cumplen los requisitos necesarios, servirán como localizadores de otros con características análogas.
Muestra Población 1 Investigador Individuos conocidos Conocidos de conocidos Sujetos que no han sido estudiados
b) Subjetivo por decisión razonada: En este caso las unidades de la muestra se eligen en función de algunas de sus características de manera racional y no casual. Una variante de esta tecnica es el muestreo compensado o equilibrado, en el que se seleccionan las unidades de tal forma que la media de la muestra para determinadas variables se acerque a la media de la población. La cual funciona en base a referencias o por recomendación.
Población Se conoce que la Media de la Altura de las mujeres es 1,30 metros a cierta edad
Población Investigador Muestra El Investigador elige a aquellas mujeres que originan que al calcular la media de sus alturas se obtenga el 1,30 m.
Población Muestreo aleatorio Muestra de tamaño n Muestra de tamaño n Muestra de tamaño n etc.