Farmacocinética: El Proceso Ladme y el Recorrido de los Fármacos

Documento de Universidad sobre Farmacocinética: El Proceso LADME. El Pdf explora la farmacocinética, analizando las fases de liberación, absorción, distribución, metabolismo y excreción de los fármacos, con diagramas explicativos y tablas para facilitar la comprensión en Biología.

Ver más

10 páginas






 
 !

"!!
#$"%
Liberación !
Absorción
Distribución
Metabolismo !
&'
Excreción
Respuesta en el organismo. #

 ( 
 (      !  "  (
!)&)(
(  !
)((%
!"#$"$%&' !

*

+' #!&!((#
')#
"& !((#')#)(
(
"  
!%
1) Tamaño de parcula y forma galénica
(
,'+(
2) Excipientes.-
((
3) Solubilidad del fármaco. .#
(!/01

"(
 0&(
 !) 
((( ()
  2#  3   
%
42(
 " 
#  !  (   ((  
((
*#
"!!((
    !  /     
1
!!&()2
*$$!&!
 &&!$$!&! (
5!+( #
67(#+897, # ##:7
"&!(!
 !
+( # $$ "  (    
&);&)(
  (#!      
L#(#!(
       <&(  
(
9

Visualiza gratis el PDF completo

Regístrate para acceder al documento completo y transformarlo con la IA.

Vista previa

Farmacocinética: Proceso LADME

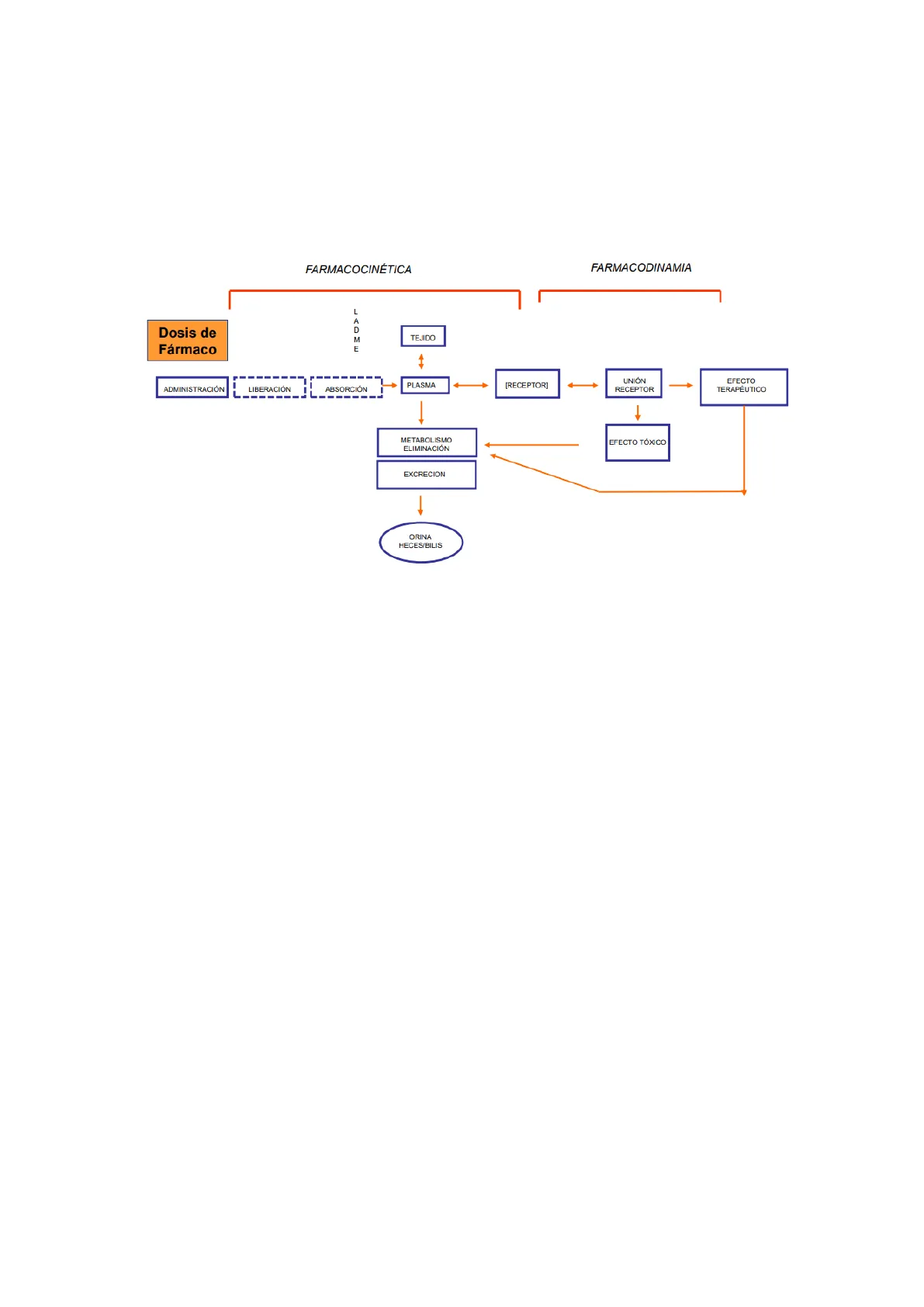
DPF_4 UNIDAD 4 FARMACOCINÉTICA. PROCESO DE LADME. FARMACOCINÉTICA FARMACODINAMIA

L Dosis de Fármaco TEJIDO ADMINISTRACIÓN LIBERACIÓN ABSORCIÓN PLASMA [RECEPTOR] UNIÓN RECEPTOR EFECTO TERAPÊUTICO - 1 METABOLISMO ELIMINACIÓN EFECTO TÓXICO EXCRECION - ORINA HECES/BILIS

Proceso LADME y Farmacología

1. PROCESO LADME. La farmacología es el estudio de los fármacos, incluyendo sus propiedades, mecanismo de acción y efectos que producen en el organismo. La farmacocinética es la rama de la farmacología que estudia los procesos a los que un fármaco es sometido a través de su paso por el organismo.

El estudio detallado de los sucesivos pasos que atraviesa el farmaco en el organismo, se agrupan con el acrónimo LADME:

  • Liberación del principio activo.
  • Absorción del mismo.
  • Distribución por el organismo.
  • Metabolismo o inactivación, al ser reconocido por el organismo como una sustancia extraña al mismo.
  • Excreción del fármaco o los residuos que queden del mismo.
  • Respuesta en el organismo. Algunos autores la incluyen en este proceso.

Liberación del Principio Activo

Fases de Liberación del Fármaco

1.1 Liberación. La liberación es el primer paso del proceso en el que el medicamento entra en el cuerpo y libera el contenido del principio activo administrado. El fármaco debe separarse del vehículo o del excipiente con el que ha sido fabricado.

La liberación de la forma farmaceutica y la cesión del principio activo al medio donde ha de absorberse el fármaco se produce en tres fases:

  • Desintegración de la forma farmaceutica del fármaco. La forma sólida se divide primero en gránulos. 1DPF_4
  • Disgregación de los gránulos en partículas más pequeñas o disolución del principio activo en el medio acuoso donde se encuentra.
  • Difusión del principio activo hasta las membranas celulares, donde tendrá lugar su absorción.

Estas fases no tienen que darse necesariamente para todas las formas farmacéuticas.

Factores que Afectan la Liberación

La liberación depende de los siguientes factores:

  1. Tamaño de partícula y forma galénica. Las formas líquidas no necesitan apenas liberación, pues en ellas se produce la disolución directamente. Cuanto menor sea el tamaño de partícula original, antes se liberara.
  2. Excipientes. Tienen un papel fundamental, y una de sus funciones es acelerar o retrasar la liberación del farmaco y por tanto, controlar su absorción.
  3. Solubilidad del farmaco. Depende del pH del medio. Así, los medicamentos básicos se disolverán más fácil en un medio ácido (estómago, por ejemplo) y los ácidos en uno alcalino.

En ocasiones lo que puede interesar farmacologicamente es que la liberación sea lenta o sostenida en el tiempo, o por ejemplo que no exista liberación en el estómago para que no se inactive el farmaco y sí lo haga más adelante en el intestino, que es donde debe absorberse. Los comprimidos gastrorresistentes tienen una cubierta que los hace resistentes a la acidez estomacal. Así pues, según interese farmacológicamente la disgregación o disolución, puede:

  • Retrasar el comienzo de la absorción del fármaco si se retrasa la desintegración de su forma farmaceutica. Esto aumentará el tiempo de latencia.
  • Afectar la velocidad de absorción y la cantidad absorbida. Disminuye la biodisponibilidad.

Absorción del Fármaco

Mecanismos de Absorción

1.2. Absorción. Es la entrada del farmaco en el organismo atravesando diversas membranas biológicas que dependen de la vía de administración (mucosa intestinal, epitelio de la piel, epitelio ciliar de los pulmones, etc.) para así llegar a la sangre. Por tanto, en el caso de la via intravenosa, no existe absorción y de ahí su rapidez de efecto.

Membranas Celulares y su Composición

1.2.1 Las membranas celulares Las estructuras de las membranas celulares consisten en una capa biomolecular de lípidos con moléculas de proteínas intercaladas. Sus componentes son lípidos, en una proporción del 40 %, proteínas en un 52 % e hidratos de carbono en un 8 %. Existen diversos mecanismos de absorción siendo el más frecuente la difusión pasiva, que no requiere energía, a diferencia del transporte activo.

  • Lípidos de membrana. En las membranas celulares predominan los lípidos polares con un extremo polar hidrofílico y otro extremo o cola hidrofóbica, Pueden ser polares, entre los que encontramos los fosfoglicéridos o fosfolípidos. Los no polares son los triglicéridos y el colesterol, que se ubican entre las cadenas de los fosfolípidos y dan flexibilidad y resistencia a las membranas lipídicas. 2DPF_4
  • Proteínas de membrana. Se presentan atravesando parcial o totalmente las membranas celulares y en función de su ubicación nos encontramos con: las proteínas integrales que son aquellas que atraviesan la membrana de un lado a otro y las proteínas periféricas que pueden ser externas o internas y asociadas a proteínas integrales. Según la funcionalidad que desempeñan estas proteínas pueden ser del tipo proteína receptor que son fundamentales en farmacología y actúan de receptores de fármacos y hormonas (centros de mecanismo de acción) y proteínas bomba, que son proteínas integrales que hacen de conducción, lo que permite el transporte de moléculas en contra de un gradiente de concentración, lo que hará posible que la composición intracelular sea claramente diferente al del medio extracelular; ejemplo de esto sería la bomba sodio/potasio, la bomba de cloruros, la bomba de hidrogeniones y la bomba ATPasa Ca2+.Las proteínas enzimas son proteínas de carácter enzimático o generadoras de enzimas y que pueden ser estimuladas o inhibidas por fármacos. Otras proteínas de membrana son las proteínas canal que actúan como verdaderos canales entre el espacio extracelular y el intracelular; existen fármacos que bloquean estas proteínas funcionando como tapones, impidiendo el paso de algún componente o sustancia.

Los glucolípidos y glucoproteínas se encuentran en las membranas celulares en pequeña proporción, modulando las propiedades de los receptores.

Mecanismos de Paso de Principios Activos

1.2.2 Mecanismos de paso de los principios activos a traves de las membranas celulares Existen distintos mecanismos de paso por los cuales el fármaco atraviesa las membranas biológicas:

  • Absorción por transporte pasivo: es el mecanismo de paso más utilizado para la absorción de los principios activos. No utiliza energía (ATP) y siempre se efectúa a favor del gradiente de concentración. Esta difusión es pasiva o simple. Dependiente del tamaño y naturaleza de las moléculas. Puede ser difusión acuosa, para sustancias hidrosolubles de bajo peso molecular que atraviesan por los poros proteicos de las membranas, o por difusión lipídica, paso de principios activos por las membranas lipídicas por su alto grado de liposolubilidad. Las características fundamentales de la absorción por difusión pasiva son: D Se basa en los principios de la ley de difusión. La liposolubilidad es muy importante; las formas liposolubles o no ionizadas son las más absorbibles. D Gradiente de concentración a traves de la membrana.
  • Transporte mediado. Difusión facilitada. Los principios activos de altos pesos moleculares, que son relativamente frecuentes en farmacología, no atraviesan las membranas celulares mediante sus poros. En estos casos el paso a través de las membranas suele producirse mediante un transportador o carrier (proteína), pudiendo ser este transporte de tipo activo, es decir, en contra del gradiente y consumiendo energía, o por difusión facilitada o transporte mediado, es decir, mediante una proteína transportadora de membrana, que es la que permite el paso del farmaco químicamente compatible a favor del gradiente y sin gasto de energía. 3DPF_4
  • Absorción conectiva o filtración: los principios activos de peso molecular pequeño atraviesan por poros o canales y a favor del gradiente de concentración las membranas celulares (este mecanismo de paso es poco frecuente en fármacos por su tamaño).
  • Transporte activo: se realiza en contra del gradiente de concentración y requiere siempre energía y transportadores específicos, componentes de las membranas celulares (carriers) que permitan el transporte. Este tipo de transporte puede ser selectivo, para grupos de sustancias químicamente relacionadas o próximas entre sí, y competitivo (pueden competir dos fármacos por el mismo sitio), así como saturable. Los sistemas de este tipo también se conocen como "bombas" (bomba de calcio, de sodio, de potasio, etc.); por ejemplo, la bomba de sodio es un proceso de transporte activo fundamental en todos los impulsos nerviosos y musculares del organismo.
  • Transporte de principios activos por formacion de pares de iones de signo opuesto: este transporte explicaria por qué principios activos muy polares o poco liposolubles atraviesan las membranas celulares y mantienen luego su carga. Pasar por las membranas supone la formacion de pares de iones con otros compuestos iónicamente opuestos que se encuentran en los lugares de absorción, lo que permitirá el paso a través de dichas membranas. En estas nuevas condiciones el conjunto formado pasa por difusión pasiva. Este mecanismo de absorción explicaría algunos casos de moléculas muy polares, como el propranolol (+), que se une a la mucina de la mucosa (-) y forma un par iónico neutro de mayor liposolubilidad que le permite atravesar la membrana celular.
  • Pinocitosis: mecanismo de transporte de fármacos a través de membranas también minoritario. Este mecanismo no requiere que el principio activo este disuelto; se asemeja a la fagocitosis, donde una parte de la membrana celular engloba el fármaco y lo engulle. Se da, por ejemplo, en algunas vacunas.

Solutos Canal Proteína transportadora E Difusión simple Difusión facilitada º carrier Transporte pasivo Transporte activo

Lugares de Absorción de Fármacos

1.2.3. Lugares de absorción Los lugares de absorción corresponden a las membranas biológicas y estas, según la vía de administración, pueden ser:

  • Endotelios vasculares: su absorción, en la mayoría de los casos, se realiza por difusión pasiva, y en menor proporción por transporte a través de poros y por pares iónicos.
  • Mucosa gástrica: su absorción tiene lugar por difusión pasiva y por transporte mediante poros, y en algún caso se da el transporte activo.
  • Mucosa intestinal: en el intestino delgado se darán los cinco mecanismos de transporte (difusión pasiva, que es la mayoritaria, paso a través de poros, transporte activo, pares de iones y pinocitosis). En el intestino grueso y recto se hace por difusión pasiva, y en algún caso por pinocitosis.
  • Resto de mucosas: boca, sublingual, nasal, respiratoria, vaginal, etc .; se realiza su absorción por difusión pasiva a través de membranas. Piel: por difusión pasiva a traves de membrana.

Lugar de absorción Difusión pasiva Transporte activo Filtración Difusión facilitada Formación de pares de iones Pinocitosis Endotelios capilares Sí - Sí Mucosa gástrica Sí Sí Sí - - - Mucosa (intestino delgado) Sí Sí Sí Sí Sí Sí Mucosa (intestino grueso y recto) Sí - Sí - - Sí Resto de mucosas Sí - - - - - Piel Sí - - - - -

Factores que Modifican la Absorción

1.2.4. Factores que modifican la absorción de un farmaco

  • El proceso de liberación.
  • El gradiente de concentración. Cuanto mayor sea (Se pasa de una zona muy concentrada a otra muy poco concentrada) sera mayor la velocidad. El transporte activo suele ocurrir contra gradiente y por eso suele necesitar energía (ATP).
  • El tamaño de la molécula (a menor tamaño, mayor velocidad).
  • La liposolubilidad. Si el fármaco es muy liposoluble, atraviesa mejor la membrana, pues esta es en gran parte lipídica.
  • Grado de ionización del farmaco: dependerá del pH del medio y del pKa del fármaco.
  • Características del lugar de absorción. La absorción es más rápida cuanto mayor y más prolongado sea el contacto entre el principio activo y la superficie de absorción. A mayor superficie de absorción mayor velocidad de transporte.
  • Irrigación sanguínea: a mayor irrigación sanguínea mayor velocidad de absorción.
  • Espesor de la membrana y tipo de membrana: a menor espesor de la membrana mayor velocidad de transporte.
  • Tipo de farmaco: hay fármacos de liberación rápida, lenta y sostenida.
  • Ciertos alimentos: las grasas pueden reducir o aumentar la absorción según el medicamento.
  • Otros fármacos: pueden precipitar el fármaco o alterar el pH, la motilidad o el flujo sanguíneo. 5

¿Non has encontrado lo que buscabas?

Explora otros temas en la Algor library o crea directamente tus materiales con la IA.