La salud y la enfermedad: evolución del concepto y estilos de vida saludables

Documento de Universidad sobre La Salud y la Enfermedad. Evolución Del Concepto de Salud. las Enfermedades de Nuestro Tiempo. las Drogodependencias. Estilos de Vida Saludables. El Pdf, de Biología, explora la evolución del concepto de salud, las patologías contemporáneas, las drogodependencias y los estilos de vida saludables, incluyendo nutrición y actividad física.

Ver más

12 páginas

29. LA SALUD Y LA ENFERMEDAD. EVOLUCIÓN DEL CONCEPTO DE SALUD. LAS
ENFERMEDADES DE NUESTRO TIEMPO. LAS DROGODEPENDENCIAS. ESTILOS DE VIDA
SALUDABLES.
1. INTRODUCCIÓN: EVOLUCIÓN DEL CONCEPTO DE SALUD.
2. LA SALUD Y LA ENFERMEDAD
2.1. Las enfermedades: clasificación y desarrollo!
2.2. Determinantes de salud y factores de riesgo!
3. LAS ENFERMEDADES DE NUESTRO TIEMPO
" 3.1 Enfermedades relacionadas con el estilo de vida!
" 3.2. Enfermedades mentales!
" 3.3. Enfermedades transmisibles!
" 3.4. Enfermedades crónicas!
4. LAS DROGODEPENDENCIAS
5. ESTILOS DE VIDA SALUDABLES
" 5.1. Nutrición y salud!
" 5.2. Actividad física y salud!
" 5.3. Tabaco, alcohol y salud!
" 5.4. Accidentes y violencia!
" 5.5. Trabajo y salud!
" 5.6. La educación sanitaria!
6. CONCLUSIONES: LA TRANSICIÓN SANITARIA. SALUD PÚBLICA Y SALUD
COMUNITARIA.
BIBLIOGRAFÍA
1
1. INTRODUCCIÓN: EVOLUCIÓN DEL CONCEPTO DE SALUD.
" El concepto de salud que se mantuvo hasta bien avanzado el siglo pasado fue de carácter
negativo, sinónimo de ausencia de enfermedad, y todavía esta forma de entender la salud se
conserva en gran parte de la sociedad. En 1945 Stampar propuso una definición que terminó
adoptando la OMS: “la salud es el concepto de bienestar físico, psíquico y social, y no solo la
ausencia de enfermedad o achaque”. Es una buena definición que pone el foco en los aspectos
positivos, aunque se trata de un concepto demasiado estático y subjetivo. !
Con el fin de corregir algunos errores de esta definición, Milton Terris propone en 1980 que salud
tendría dos polos: uno subjetivo, la sensación de bienestar y uno objetivo, la capacidad de
funcionamiento. !
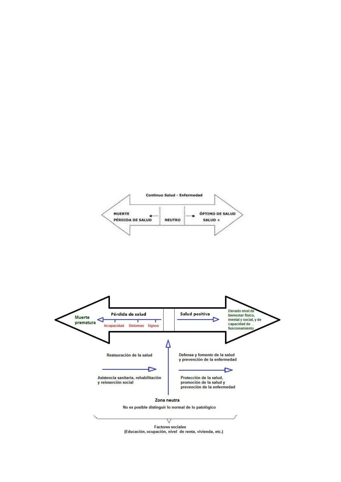
Terris establece el concepto de continuo salud-enfermedad: para él la salud y la enfermedad
forman un gradiente en el que la enfermedad ocuparía el polo negativo y la salud el polo positivo,
existiendo en el centro una zona neutra donde sería imposible separar lo normal de lo patológico,
dado que ambas situaciones coexisten. !
La concepción de continuo de Terris puede extrapolarse a la comunidad entera. En este caso, y
dado que el óptimo de salud es difícilmente alcanzable y que la muerte es inevitable, los
extremos de los polos pueden sustituirse por elevado nivel de bienestar y funcionamiento y
muerte prematura respectivamente. !
2

Visualiza gratis el PDF completo

Regístrate para acceder al documento completo y transformarlo con la IA.

Vista previa

LA SALUD Y LA ENFERMEDAD

INTRODUCCIÓN: EVOLUCIÓN DEL CONCEPTO DE SALUD

El concepto de salud que se mantuvo hasta bien avanzado el siglo pasado fue de carácter negativo, sinónimo de ausencia de enfermedad, y todavía esta forma de entender la salud se conserva en gran parte de la sociedad. En 1945 Stampar propuso una definición que terminó adoptando la OMS: "la salud es el concepto de bienestar físico, psíquico y social, y no solo la ausencia de enfermedad o achaque". Es una buena definición que pone el foco en los aspectos positivos, aunque se trata de un concepto demasiado estático y subjetivo.

Con el fin de corregir algunos errores de esta definición, Milton Terris propone en 1980 que salud tendría dos polos: uno subjetivo, la sensación de bienestar y uno objetivo, la capacidad de funcionamiento.

Terris establece el concepto de continuo salud-enfermedad: para el la salud y la enfermedad forman un gradiente en el que la enfermedad ocuparía el polo negativo y la salud el polo positivo, existiendo en el centro una zona neutra donde sería imposible separar lo normal de lo patológico, dado que ambas situaciones coexisten.

Continuo Salud - Enfermedad

MUERTE PÉRDIDA DE SALUD ÓPTIMO DE SALUD SALUD + NEUTRO

La concepción de continuo de Terris puede extrapolarse a la comunidad entera. En este caso, y dado que el óptimo de salud es difícilmente alcanzable y que la muerte es inevitable, los extremos de los polos pueden sustituirse por elevado nivel de bienestar y funcionamiento y muerte prematura respectivamente.

Pérdida de salud Salud positiva Muerte prematura Incapacidad Sintomas Signos Elevado nivel de bienestar fisico, mental y social, y de capacidad de funcionamiento 4 Restauración de la salud Defensa y fomento de la salud y prevención de la enfermedad Asistencia sanitaria, rehabilitación y reinserción social Protección de la salud, promoción de la salud y prevención de la enfermedad Zona neutra No es posible distinguir lo normal de lo patológico Factores sociales (Educación, ocupación, nivel de renta, vivienda, etc.)

LA SALUD Y LA ENFERMEDAD

Las enfermedades: clasificación y desarrollo

Definida la enfermedad como el aspecto complementario de la salud, puede esquematizarse una clasificación de la enorme variedad de manifestaciones morbosas atendiendo a diversos criterios:

  1. Rapidez de aparición: a. Agudas, se manifiestan rápidamente pero son de corta duración. b. Crónicas, son más largas, con persistencia de los síntomas durante mucho tiempo.
  2. Frecuencia: a. Esporádicas, se producen pocos casos en una población y no siguen un patrón predecible. b. Endémicas, en una región concreta se producen casos de manera habitual y continua. c. Epidémicas, atacan a gran número de personas en un periodo breve de tiempo, produciendo un aumento significativo en el número de casos.
  3. Origen: a. Infecciosas, causadas por patógenos. b. No infecciosas, no transmisibles, o si se transmiten es de forma horizontal.

Respecto al curso de la enfermedad, se pueden distinguir tres periodos:

  1. De incremento, que se extiende desde el principio del mal hasta que este adquiere mayor intensidad sintomática.
  2. Estacionario, en el que las manifestaciones continúan sin gran variedad.
  3. De declive, que se extiende hasta la curación.

Siempre existe un periodo de convalecencia intermedio, en que el organismo va recuperándose de las alteraciones sufridas, y es posible la recaída.

Determinantes de salud y factores de riesgo

Los determinantes de salud son todos los factores o condiciones que influyen en la salud de las personas o poblaciones. Se pueden clasificar en cinco niveles:

  • Genética y biología: Este nivel se refiere a los factores hereditarios y biológicos que influyen en la salud de una persona. Incluye la predisposición genética a ciertas enfermedades, así como características biológicas como la edad, el sexo y las condiciones genéticas.
  • Comportamientos de salud: Está relacionado con las elecciones individuales y comportamientos que afectan la salud. Incluye hábitos como la alimentación, el ejercicio, el consumo de tabaco, el consumo de alcohol y otros comportamientos que pueden contribuir positiva o negativamente a la salud.
  • Características sociales: Este nivel aborda los factores sociales que influyen en la salud, como el nivel socioeconómico, la educación, el empleo, el acceso a recursos y servicios, y las condiciones de vida. La salud de una persona puede estar fuertemente influenciada por su posición en la sociedad y las oportunidades disponibles.
  • Ecología en su conjunto: Se refiere a los aspectos ambientales y ecológicos que impactan en la salud. Esto incluye la calidad del aire, agua y suelo, así como la exposición a contaminantes y riesgos ambientales. Los cambios en el entorno pueden tener efectos significativos en la salud de las poblaciones.
  • Cuidados médicos: Este nivel se centra en el acceso y la calidad de la atención médica. Incluye la disponibilidad de servicios de salud, el acceso a medicamentos, la atención preventiva y la calidad de la atención médica recibida. Los cuidados médicos son esenciales para el mantenimiento y la mejora de la salud.

LAS ENFERMEDADES DE NUESTRO TIEMPO

El desarrollo social y cultural acelerado de los últimos años ha traído consigo un gran adelanto científico, cuya cara más crucial se puede observar en el mayor conocimiento del cuidado sanitario en general. Pero la nueva sociedad también ha traído nuevas sustancias químicas, nuevos hábitos nocivos y, en definitiva, nuevos problemas de salud.

Enfermedades relacionadas con el estilo de vida

Cabe destacar las siguientes:

  1. Diabetes Tipo 2: está estrechamente vinculada a los hábitos de estilo de vida, como la dieta poco saludable y la falta de actividad física. Se caracteriza por la resistencia a la insulina o la producción insuficiente de esta hormona, lo que lleva a niveles elevados de azúcar en la sangre. Algunos factores de riesgo son una dieta rica en azúcares y grasas, la falta de actividad física y la obesidad.
  2. Enfermedades cardiovasculares: engloban diversas afecciones que afectan al corazón y los vasos sanguíneos, como la hipertensión arterial y las enfermedades coronarias. Los estilos de vida poco saludables, como una dieta desequilibrada y la falta de ejercicio, contribuyen significativamente a su desarrollo. Algunos factores de riesgo son dieta alta en grasas saturadas y sodio, falta de actividad física, consumo de alcohol y tabaco.
  3. Obesidad: se ha convertido en una epidemia global y está estrechamente ligada a los hábitos de estilo de vida. El consumo excesivo de alimentos procesados, ricos en calorías, junto con la falta de actividad física, contribuye al aumento de peso. Algunos factores de riesgo son dieta poco saludable y alta en calorías, falta de actividad física, y factores genéticos.

Enfermedades mentales

  1. Depresión: es un trastorno del estado de ánimo que afecta la manera en que una persona se siente, piensa y maneja las actividades diarias. Factores como el estrés crónico, cambios en la vida y predisposición genética pueden contribuir a su desarrollo, así como tener antecedentes familiares de depresión o desequilibrios químicos en el cerebro en general.
  2. Ansiedad: los trastornos de ansiedad abarcan varias condiciones, incluyendo trastorno de ansiedad generalizada, fobias y trastorno de pánico. Factores como el estrés, la genética y las experiencias traumáticas pueden desencadenar estos trastornos.
  3. Nuevos trastornos derivados del uso de tecnología: la dependencia de la tecnología y el uso excesivo de dispositivos electrónicos pueden contribuir a problemas de salud mental, como el trastorno por juego en línea, la adicción al móvil, o el síndrome FOMO (Fear Of Missing Out), consistente en el miedo a perderse cualquier cosa que se publique en redes sociales, obligando a las personas que los sufren a estar conectadas a Internet a todas horas.

Enfermedades transmisibles

  1. Infecciones respiratorias agudas (catarro común, gripe, COVID-19). Son las enfermedades más frecuentes y constituyen el motivo de más de la tercera parte de las consultas médicas, sobre todo pediátricas, así como la causa más importante de absentismo escolar y laboral. La gripe y la COVID requieren vacunación anual frente a las nuevas cepas en mayores de 65 y otras personas de riesgo.
  2. SIDA. Se trata de una de las grandes pandemias a las que se enfrenta la humanidad, producida por el virus VIH. En España han aumentado los casos, también se ha potenciado el esfuerzo de diagnóstico, por lo que este aumento podría deberse a que hay cada vez menos casos sin diagnosticar. ONUSIDA, la agencia de la ONU para el sida, fijó el objetivo 90-90-90 para 2020: diagnosticar al 90%, tratar al 90% con antirretrovirales y lograr que el 90% suprima la carga viral. Este objetivo se amplía al 95-95-95 para 2030, como parte de la meta 3 de los Objetivos de Desarrollo Sostenible.
  3. Infecciones de transmisión sexual (sífilis, gonorrea, herpes genital entre otras). En España, las Infecciones de Transmisión Sexual (ITS) representan un asunto relevante en salud pública. En 2021, se reportaron 15,338 casos de gonorrea, alcanzando una tasa de 32.41 por 100,000 habitantes, la más alta registrada hasta la fecha. Además, la sífilis ha experimentado un aumento desde 1995, subrayando la importancia de la vigilancia epidemiológica. La sífilis congénita también se monitorea desde el año 2000. Aunque no se han proporcionado datos específicos sobre el herpes genital, se destaca la necesidad de educación preventiva, el uso de barreras como condones y la detección temprana (Simón, L. 2021).

Enfermedades crónicas

  1. Cancer. Se define como un crecimiento excesivo y descoordinado de las células en un tejido, que se hace autónomo. En mujeres los más frecuentes son el de mama, colon y recto y cuello uterino, mientras que en varones los más frecuentes son el de pulmón, colon y recto y estómago. Hoy puede decirse que un tercio de los cánceres incidentes en Europa se curan pero continúa siendo una enfermedad letal para determinados tipos, como el de páncreas.
  2. Enfermedades degenerativas del sistema nervioso. La enfermedad de Alzheimer tiene origen desconocido aunque se sabe que se relaciona con la acumulación de la proteína beta- amiloide. Recientemente se ha documentado el primer caso de transmisión, en pacientes que recibieron una donación de pituitaria de cadáveres. La enfermad de Parkinson es el segundo trastorno neurodegenerativo por incidencia, se caracteriza por braquiquinesia, temblor y rigidez muscular.

¿Non has encontrado lo que buscabas?

Explora otros temas en la Algor library o crea directamente tus materiales con la IA.