Documento di Università sulla chimica, la materia e le sue trasformazioni. Il Pdf esplora i fondamenti della chimica, i linguaggi chimici, le formule e la classificazione dei materiali, inclusi i metodi di separazione, con una sezione storica sull'evoluzione del modello atomico, da Rutherford a Bohr, per la materia Chimica.
Mostra di più31 pagine


Visualizza gratis il Pdf completo
Registrati per accedere all’intero documento e trasformarlo con l’AI.
chimica = scienza che assume come unità fondamentali della natura: gli atomi e le molecole, e utilizza la conoscenza del loro comportamento per spiegare le proprietà della materia che osserviamo (e misuriamo) su scala macroscopica Si tratta dunque di una scienza sperimentale. Una definizione più attuale potrebbe essere: è la scienza che studia:
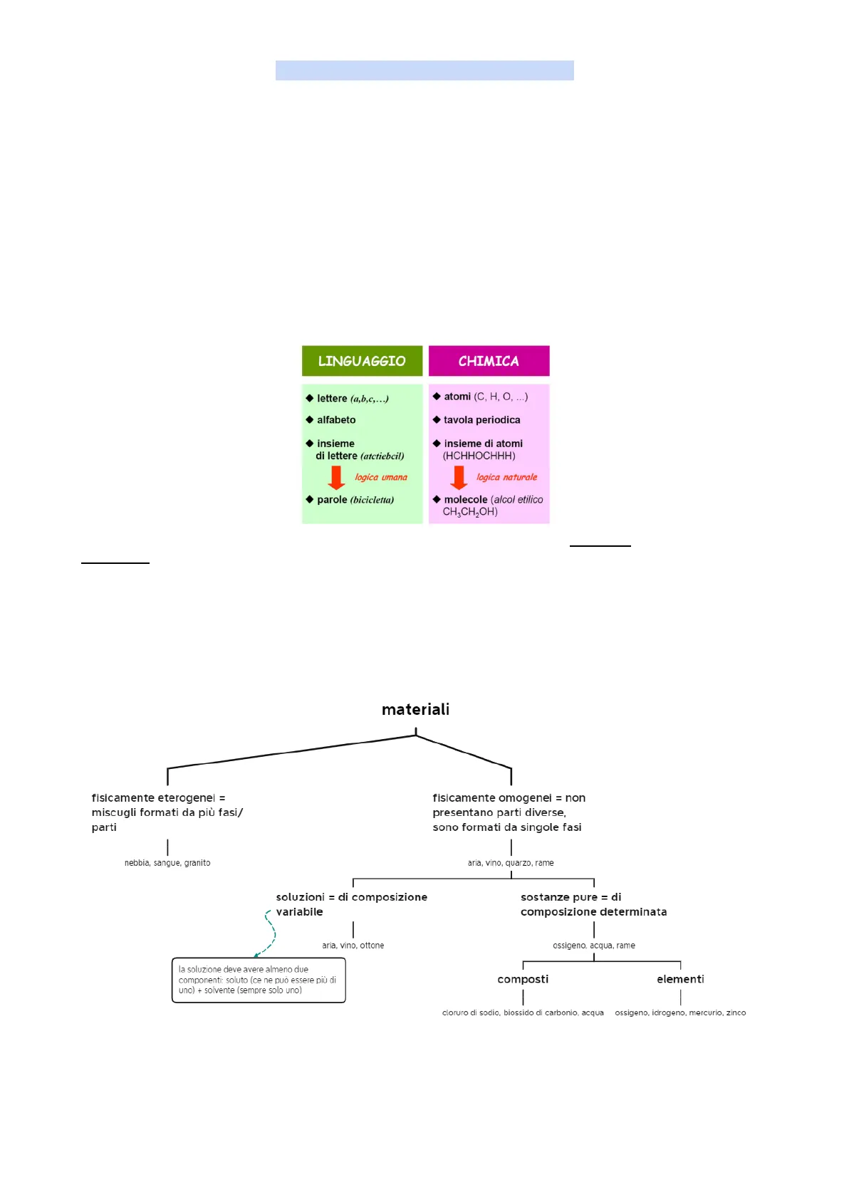
La chimica spiega i perché e i come della vita di tutti i giorni, partendo dagli atomi e dalle molecole usando un suo linguaggio specifico La chimica utilizza due tipi di linguaggio:
LINGUAGGIO CHIMICA · lettere (a,b,c, ... ) · atomi (C, H, O, ... ) · alfabeto · tavola periodica insieme di lettere (atctiebcil) · insieme di atomi (HCHHOCHHH) logica umana I logica naturale · parole (bicicletta) · molecole (alcol etilico CH3CH2OH)
Le formule chimiche sono scritture simboliche che contengono tutta l'informazione qualitativa (quali tipi di atomo) e quantitativa (quanti atomi) necessaria a descrivere la composizione atomica della sostanza -> CO2 è una molecola composta da: 1 atomo di carbonio C 2 atomi di ossigeno O
La materia e i materiali sono tutte quelle cose con cui possiamo interagire, in funzione del loro stato di aggregazione, e che hanno una massa e occupano un volume
Classificazione macroscopica dei diversi tipi di materiali: materiali fisicamente eterogenei = miscugli formati da più fasi/ parti fisicamente omogenei = non presentano parti diverse, sono formati da singole fasi I - nebbia, sangue, granito aria, vino, quarzo, rame soluzioni = di composizione variabile sostanze pure = di composizione determinata I aria, vino, ottone 1 ossigeno, acqua, rame la soluzione deve avere almeno due componenti: soluto (ce ne può essere più di uno) + solvente (sempre solo uno) composti elementi - - cloruro di sodio, biossido di carbonio, acqua ossigeno, idrogeno, mercurio, zinco | - - |
La materia è costituita da sostanze pure e miscugli | Una sostanza pura può essere:
Milioni di sostanze pure sono nate -> pochissime di queste (un centinaio) sono sostanze elementari o elementi, tutti gli altri sono composti (a composizione costante). Ognuno di essi ha una precisa identità chimica e un nome. Un miscuglio o miscela è una porzione di materia comprendente più sostanze, e si dividono in:
[fase = parte di un sistema, con proprietà fisiche uniformi, separata da altre parti del sistema da superfici limite fisicamente definite] 2Dunque combinando il punto di vista macroscopico a quello particellare, le sostanze sono caratterizzate da:
Le sostanze possono cambiare di stato di aggregazione senza subire modificazioni nella loro natura chimica - si parla di passaggi di stato t 0 O 00 t ebollizione vapo t fusione Qimente di fusione solido solido+liquido liquido liquido+aerif. aeri tempo (s) a- Le temperature a cui avvengono i passaggi di stato (temperatura di fusione e di ebollizione) delle sostanze variano al variare della pressione -> abbassando la pressione, si abbassa la temperatura di ebollizione e, in misura minore, la temperatura di fusione. Il contrario avviene aumentando la pressione
| fenomeno | passaggio |
|---|---|
| fusione | solido -> liquido |
| solidificazione | liquido -> solido |
| evaporazione (se è spontanea) / vaporizzazione o ebollizione (se è indotta) | liquido -> aeriforme |
| Sublimazione | |
| Fusione | |
| Evaporazione/ /Ebollizione | |
| SOLIDO | LIQUIDO |
| AERIFORME | |
| A | A |
| Solidificazione | |
| Condensazione | |
| Brinamentocondensazione | liquefazione |
| vapore -> liquido | gas -> liquido |
| sublimazione | solido -> aeriforme (vapore) |
| brinamento / deposizione | vapore -> solido |
reazione chimica = trasformazione di una o più sostanze in altre sostanze, ovvero un processo nel corso del quale le particelle delle sostanze reagenti rompo i legami per aggregarsi con i nuovi legami nei prodotti della reazione
Le soluzioni (o miscuglio omogeneo) = sono miscele fisicamente omogenee di due o più sostanze, le cui quantità relative possono variare con continuità entro certi limiti. La definizione principale è quella di miscuglio omogeneo perché mette in evidenza il fatto che non è solo qualcosa allo stato liquido quello che noi chiamiamo comunemente soluzione; esistono diverse soluzioni, anche allo stato aeriforme e allo stato solido. Quali sono gli attori della soluzione?
| Esempi di soluzioni | SOLUTO | ||
|---|---|---|---|
| gas | liquido | solido | |
| SOLVENTE | |||
| gas | Ossigeno o altri gas in azoto (a- ria). | Vapore acqueo nei gas che com- pongono l'aria. | Il naftalene nei gas che compon- gono l'aria. |
| liquido | Anidride carbonica o ossigeno in acqua. | Etanolo in acqua. Soluzioni di idrocarburi (greggio). | Saccarosio in acqua. Cloruro di sodio in acqua. Oro in amalgama con mercurio. |
| solido | Idrogeno in dissoluzione nei me- talli (ad esempio platino). | Esano in paraffina. Mercurio in oro. | Acciaio, duralluminio, e altre le- ghe metalliche. |
Le soluzioni da dove prendono il loro modo di comportarsi, da cosa è influenzato? Il comportamento di una soluzione in generale dipende da:
Le soluzioni, essendo miscele di più sostanze, non hanno composizione definita (a meno che noi non la prepariamo esattamente come la vogliamo) e le proprietà chimiche e fisiche di una soluzione (reattività, colore, conducibilità elettrica ecc .. ) dipendono, oltre che dal tipo, dalla quantità dei soluti e del solvente. è quindi necessario specificare sempre la composizione di una soluzione, precisando le quantità relative dei componenti (concentrazione)
SOLVENTE PURO SOLUZIONE molecole di soluto O molecole di solvente La concentrazione di una soluzione = rapporto tra quantità di soluto e la quantità di solvente (rapporto quantitativo) -> quantità di soluto presente in una data quantità di solvente. Le concentrazioni dei soluti in una soluzione definiscono la composizione della soluzione stessa. La concentrazione del componente i-esimo di una soluzione è definita come: | QUANTITA' DEL COMPONENTE I-ESIMO = QUANTITA' DEL COMPONENTE I-ESIMO QUANTITA' DELLA SOLUZIONE QUANTITA' DEL SOLVENTE 4 |