Documento sul Marketing delle Imprese e delle Destinazioni Turistiche. Il Pdf esplora il marketing come disciplina complessa, il processo di marketing e i concetti chiave come bisogni e desideri, con un focus sulle specificità dei servizi. Questi appunti universitari di Economia sono utili per lo studio autonomo.
Mostra di più50 pagine


Visualizza gratis il Pdf completo
Registrati per accedere all’intero documento e trasformarlo con l’AI.
Cos'è il marketing? è un processo che ha a che fare con molte possibilità. Attività di marketing con soggetti tra di loro diversi. Due tipologie di soggetti attivi nel settore turistico:
Marketing -> secondo la American Marketing Association è l'attività (una parte), l'insieme di istituzioni (soggetti) e processi per creare, comunicare, fornire e scambiare offerte che hanno valore per i clienti, i partner e la società in generale. -> serve a stabilire, mantenere e migliorare le relazioni con i clienti e altri partner, in modo da soddisfare gli obiettivi delle parti coinvolte. Ciò si ottiene mediante lo scambio reciproco e il compimento delle promesse (il marketing è dialogo, funziona quando soddisfa tutte le parti in gioco) -> la finalità del marketing è creare valore sia per i clienti sia per la stessa impresa
Il marketing è una disciplina complessa
La specificità del marketing rispetto a queste discipline è la capacità di cogliere la complessità dei fenomeni oggetto di analisi, con un approccio interdisciplinare. Il turismo è di per sé un fenomeno profondamente multidisciplinare; il punto di vista che si assume può influenzare profondamente l'approccio di marketing e renderlo parziale.
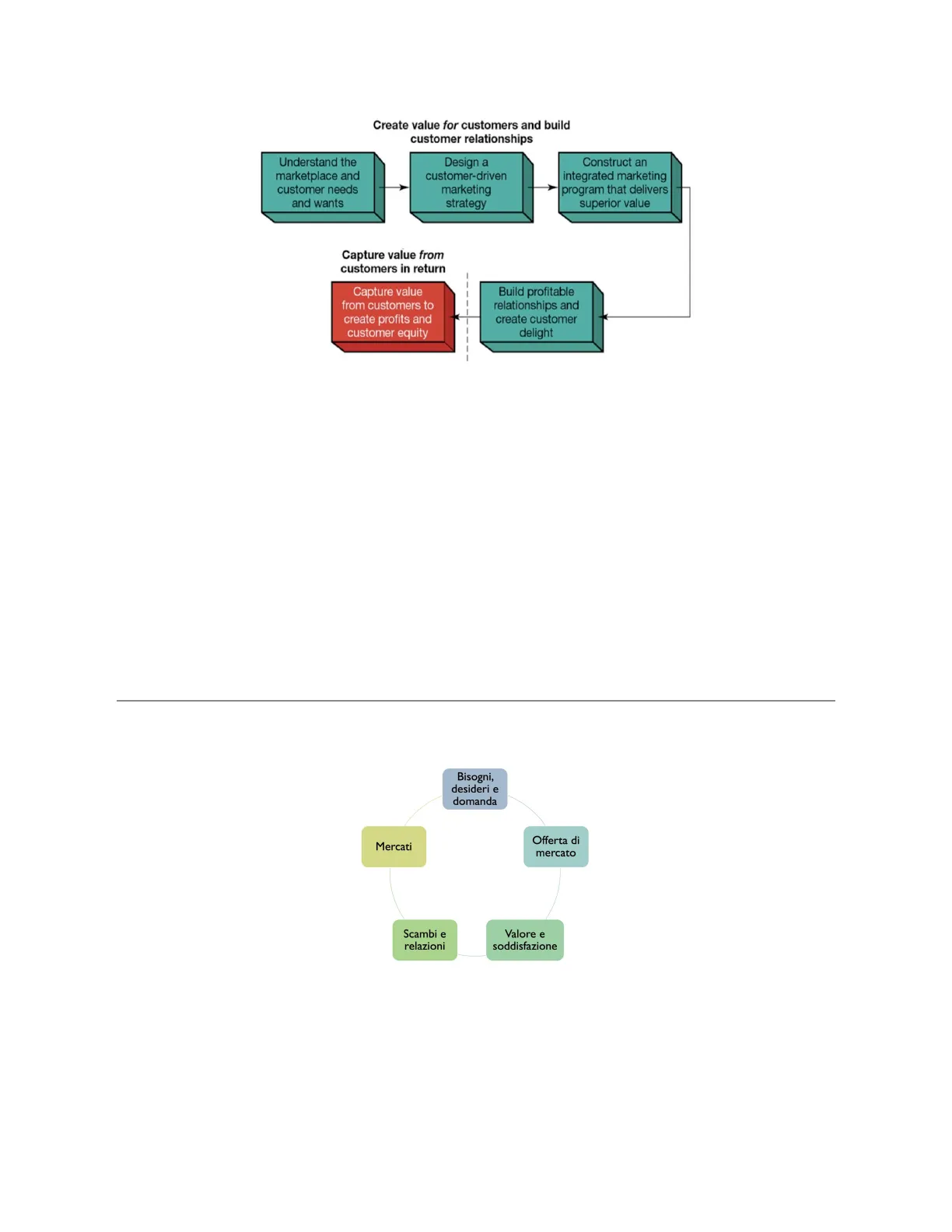
Create value for customers and build customer relationships Understand the marketplace and customer needs and wants Design a customer-driven marketing strategy Construct an integrated marketing program that delivers superior value Capture value from customers in return Capture value from customers to create profits and customer equity Build profitable relationships and create customer delight
L'impresa deve creare valore per i suoi clienti e costruire relazioni con essi (per poter ottenere indietro valore, si dà e poi si chiede)
L'impresa deve catturare valore dai clienti in cambio
Concetti chiave: Bisogni, desideri e domanda Mercati Offerta di mercato Scambi e relazioni Valore e soddisfazione
Bisogno -> stato di privazione, di necessità, di pena; fisiologico, sociale, di stima, di conoscenza e di autorealizzazione (il marketing non crea bisogni ma desideri) Desiderio -> bisogno rivolto verso un oggetto in grado di soddisfarlo; descrizione del bisogno in termini di soluzioni[ La confusione tra bisogno e desiderio porta alla marketing myopia ] Domanda -> il desiderio di specifici prodotti o marche, accompagnato dalla capacità di acquistarli
Offerta di mercato -> l'offerta predisposta dalle imprese mira a soddisfare bisogni e desideri dei clienti. Il concetto di prodotto include elementi tangibili, intangibili, informazioni ed esperienze. Nei prodotti turistici la componente intangibile ha un'importanza fondamentale
Valore -> diverse accezioni, per il cliente e per l'impresa (valore di scambio, valore-costo). -> Il valore per il cliente è la differenza tra ciò che il cliente può trarre dal possesso e/o dall'utilizzo di uno specifico bene o servizio (beneficio) e ciò che dà come contropartita (sacrificio); è un concetto multidimensionale, soggettivo (non è uguale per tutti), differenziale (creare più valore rispetto ai concorrenti), percepito (sensazione, ricevo stimoli), sperimentato (beneficio funzionale). -> Il valore per l'impresa è la differenza tra il valore di scambio (da cui derivano i ricavi), che corrisponde al prezzo netto di cessione di uno specifico output da parte di un'impresa, ed il valore di costo che si riferisce al valore monetario degli input (acquisiti da terzi ed interni all'impresa) impiegati per realizzare e commercializzare gli output
Soddisfazione -> il concetto di soddisfazione del cliente nasce dal confronto tra valore percepito dal cliente e le sue aspettative (problema del corretto livello di aspettative da suscitare) Quali problemi possono sorgere se le aspettative sono troppo alte o troppo basse?
Il marketing come Giano Bifronte
o massimizzare la differenza tra valore di scambio e valore-costo (onde perseguire gli obiettivi di redditività e sopravvivenza dell'impresa) . Si tratta di due obiettivi tra loro connessi ma in parte antitetici
Scambi e relazioni -> lo scambio è l'atto mediante il quale si ottiene l'oggetto desiderato, offrendo qualcosa in cambio - il marketing realizza le azioni necessarie per costruire e mantenere relazioni di scambio che siano appetibili per i consumatori obiettivo -> la transazione è l'unità di misura del marketing e coinvolge un oggetto a cui è attribuito valore, un momento nel tempo e un accordo tra le parti coinvolte -> l'obiettivo del marketing non è solo attrarre nuovi compratori e realizzare transazioni, ma anche fidelizzare i clienti e aumentare il valore delle loro relazioni con l'impresa. cerca di essere un rapporto di lungo periodo
Mercati -> un mercato è un insieme di acquirenti effettivi e potenziali di un prodotto; gli acquirenti condividono un bisogno o desiderio che può essere soddisfatto attraverso relazioni di scambio. -> marketing significa quindi gestire i mercati in modo da instaurare relazioni redditizie con i clienti Il marketing management è l'arte e scienza di scegliere mercati obiettivo e costruire con essi relazioni redditizie, con lo scopo di trovare, attrarre, mantenere e far crescere i clienti obiettivo, creando, fornendo e comunicando un valore di livello superiore. - a quali clienti ci rivolgiamo? - > mercato obiettivo - come possiamo servirli al meglio? - > proposta di valore
L'orientamento al mercato Prima ancora di essere una funzione aziendale specifica, il marketing può essere inteso come uno stile direzionale e gestionale. Nel tempo si sono susseguiti diversi stili dominanti nelle imprese, che peraltro convivono ancora
Orientamento Comportamento del consumatore Aree di azione del marketing Alla produzione Preferisce prodotti ampiamenti diffusi e a basso costo Efficienza di produzione, distribuzione di massa Al prodotto Preferisce prodotti migliori per qualità, prestazioni, ecc. Innovazione di prodotto Alle vendite Deve essere sollecitato affinché acquisti Azioni commerciali aggressive >problema della sovraccapacità Al mercato E' il punto di partenza dell'azione dell'impresa Analisi del mercato e progettazione del valore ... e oltre con il marketing sociale
L'evoluzione nell'orientamento si riflette nel ruolo del marketing Or. alla produzione / prodotto Or. alle vendite Or. al marketing Marketing passivo (cercare di vendere) Marketing di organizzazione (aiutare ad acquistare) Marketing attivo (soddisfare i bisogni)
Il cambiamento fondamentale sta nel punto di partenza della condotta aziendale
La sequenza decisionale dell'impresa orientata al mercato Marketing strategico:
Marketing operativo:
Le condizioni per un orientamento al mercato "Il marketing è troppo importante per esser lasciato al dipartimento di marketing" Tutta l'impresa deve sviluppare una elevata sensibilità nei confronti del mercato ed una capacità superiore ai concorrenti di prevedere e sfruttare i cambiamenti. Anche se esiste una "funzione marketing" deve esistere soprattutto una "filosofia di marketing". Tutte le componenti dell'organizzazione sono coinvolte
Il marketing come funzione specialistica Una funzione "di confine" Le imprese presentano di solito nella loro organizzazione:
. una funzione "di confine" che svolge compiti di interfaccia tra l'impresa e l'ambiente in cui essa opera, essa attiva, orienta e coordina l'interscambio di beni e servizi e informazioni fra l'impresa ed i suoi mercati di sbocco (cosa entra e cosa esce). Svolge diverse funzioni:
Il continuum beni-servizi In ogni prodotto sono presenti, in misura diversa, elementi tanto tangibili quanto intangibili. Esiste un continuum ai cui estremi abbiamo prodotti in cui una componente prevale nettamente sull'altra