Schemi sul ripasso dei verbi latini. I Riassunti offrono una panoramica completa del verbo latino, analizzandone la struttura, i modi e i tempi. Questo materiale di Lingue per la Scuola superiore include schemi dettagliati per indicativo e imperativo, con esempi di coniugazione e una sezione sul participio.
Mostra di più8 pagine


Visualizza gratis il Pdf completo
Registrati per accedere all’intero documento e trasformarlo con l’AI.
Materiali ripasso verbi latino (Il mio latino OMNIBUS)
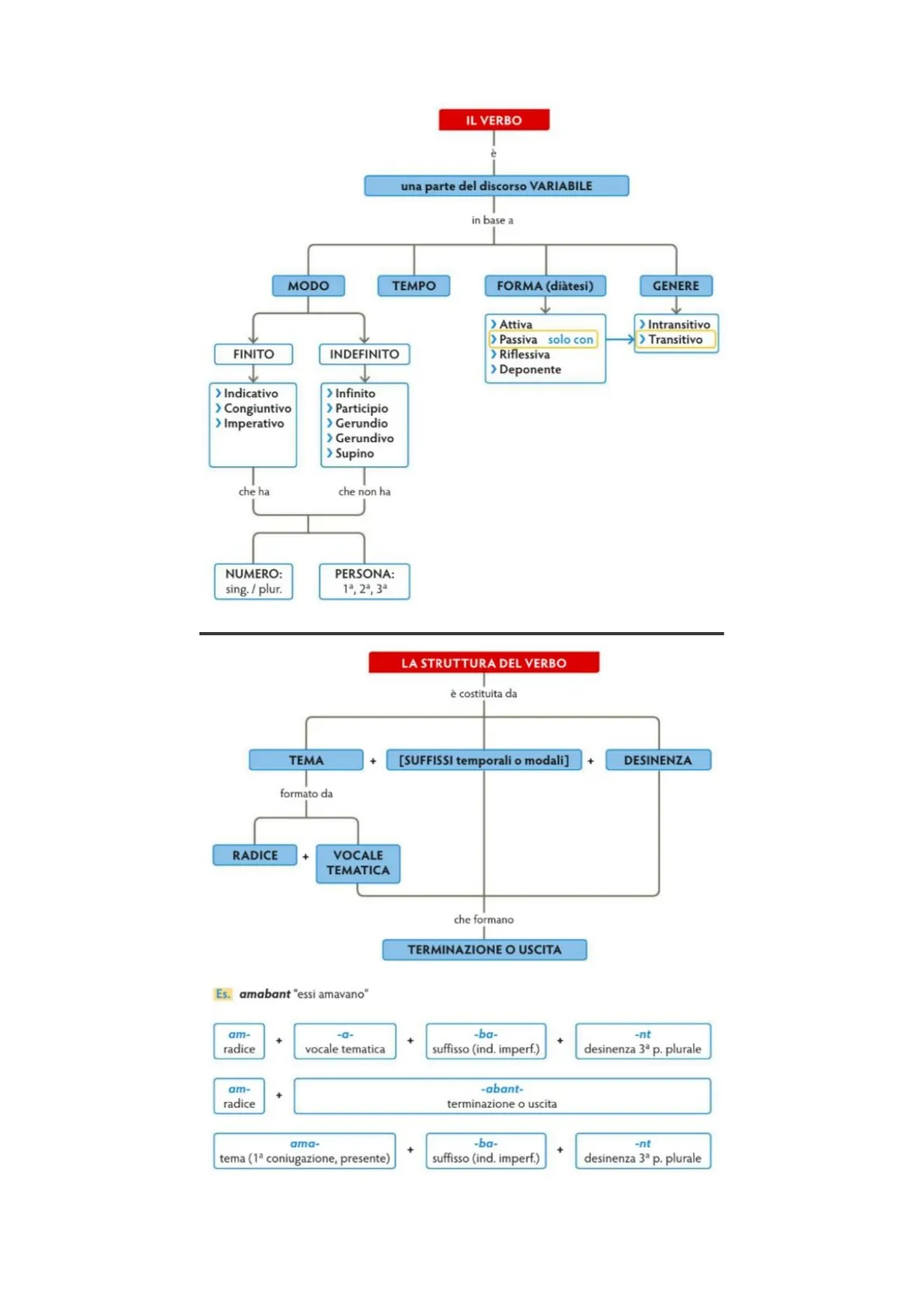
IL VERBO una parte del discorso VARIABILE in base a
› Attiva > Intransitivo > Passiva solo con > Transitivo FINITO INDEFINITO > Riflessiva › Deponente > Indicativo > Infinito > Congiuntivo > Participio > Imperativo > Gerundio > Gerundivo > Supino che ha che non ha
NUMERO: sing. / plur. PERSONA: 1ª, 2ª, 3ª
LA STRUTTURA DEL VERBO è costituita da
TEMA + [SUFFISSI temporali o modali] DESINENZA
formato da
RADICE + VOCALE TEMATICA
che formano
TERMINAZIONE O USCITA
Es. amabant "essi amavano" am- radice + -a- vocale tematica + -ba- suffisso (ind. imperf.) + -nt desinenza 3ª p. plurale
am- radice + -abant- terminazione o uscita
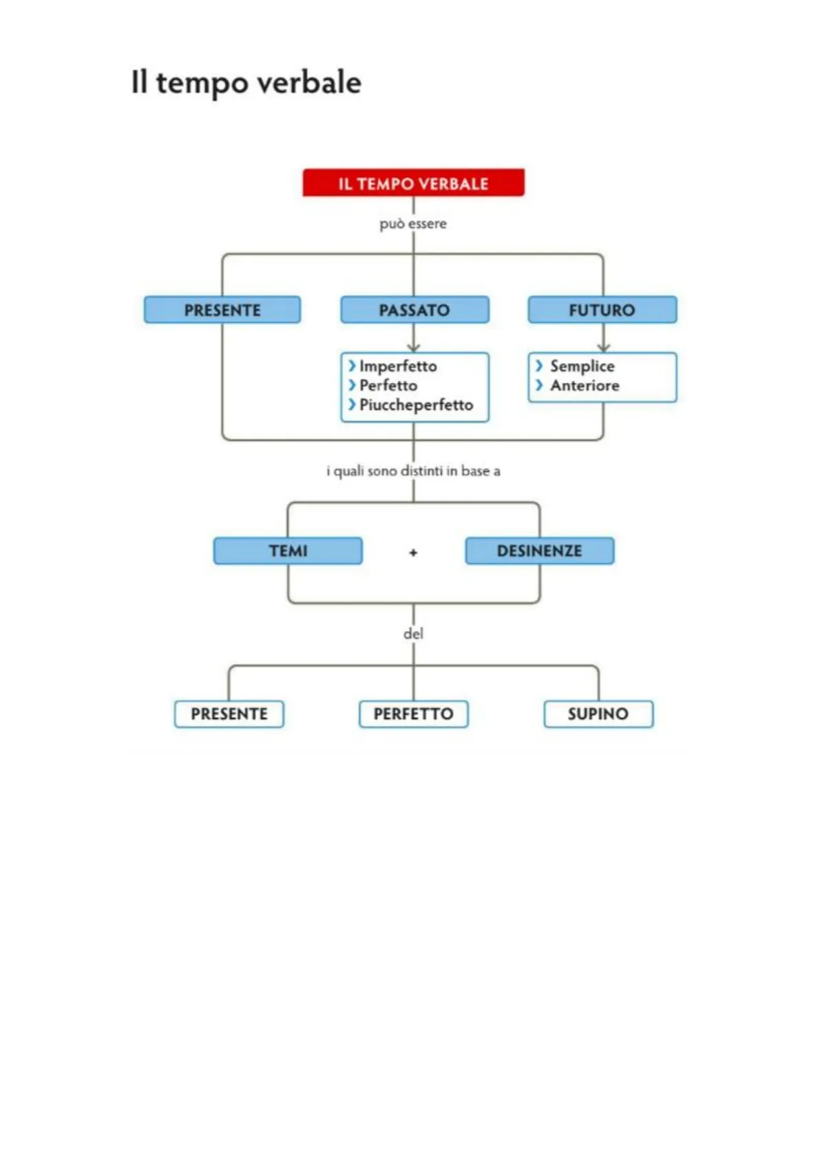
ama- tema (1ª coniugazione, presente) + -ba- suffisso (ind. imperf.) + -nt desinenza 3ª p. pluraleIl tempo verbale
IL TEMPO VERBALE può essere
> Imperfetto > Semplice > Perfetto > Anteriore > Piuccheperfetto i quali sono distinti in base a
TEMI + DESINENZE
del
PRESENTE PERFETTO SUPINOIN BREVE
Per coniugare un verbo, dobbiamo conoscere il suo paradigma. Il paradigma è l'insieme delle voci fondamentali da cui derivano tutte le altre forme verbali.
Il dizionario riporta le voci fondamentali del paradigma, che sono: la 1ª e la 2ª persona singolare dell'indicativo presente, la 1ª persona singolare dell'indicativo perfetto (passato), il supino e l'infinito presente, che indica la coniugazione.
Dall'indicativo presente, dall'indicativo perfetto e dal supino derivano rispettivamente il tema del presente, il tema del perfetto e il tema del supino.
INDICATIVO PRESENTE INDICATIVO PERFETTO SUPINO INFINITO PRESENTE
tema del presente tema del perfetto tema del supino coniugazione
INDICATIVO PRESENTE INDICATIVO PERFETTO SUPINO INFINITO PRESENTE
1ª p. sing. 2ª p. sing. 1ª p. sing.
amo -as amavi amatum amore
moneo -es monui monitum monere
lego -is legi lectum legère
audio -is audivi auditum audire
TEMA DEL PRESENTE TEMA DEL PERFETTO TEMA DEL SUPINO CONIUGAZIONE
DERIVANO
dal tema del presente: dal tema del perfetto: dal tema del supino:
› presente > indicativo, congiunti- vo, imperativo, infinito, participio
> perfetto > indicativo, congiuntivo, infinito attivo
> supino
> imperfetto > indicativo, congiuntivo
> piuccheperfetto > indicativo, congiuntivo
> participio futuro
> futuro > indicativo, imperativo
> futuro anteriore > indicativo
> infinito futuro
> gerundio
> participio perfetto (passato)
> gerundivo
> infinito perfetto passivo
6.4 Il modo indicativo
IN BREVE L'indicativo è il modo della realtà e dell'oggettività, in quanto esprime un'azione certa e reale.
Il modo indicativo ha 6 tempi: presente, imperfetto, futuro, perfetto, piuccheperfetto, futuro anteriore. Prevede inoltre 2 diàtesi: attiva e passiva (solo per i verbi transitivi).
DIATESI ATTIVA DIATESI PASSIVA
PRESENTE Es. amo, amas "io amo", "tu ami" Es. amor, amaris "io sono amato", "tu sei amato
-0 -r -ris -t -tur + TEMA del presente -mur -mus -tis -mini -nt -ntur
IMPERFETTO Es. amabam "io amavo" Es. amabar "io ero amato"
-m -F -5 -ris -t -tur + TEMA del presente + -ba- -mur -tis -mini -nt -ntur
FUTURO (SEMPLICE) Es. amabo, amabis "io amerò", "tu amerai" Es. amabor, amaberis "io sarò amato", "tu sarai amato"
audiam, audies "io ascolterò", "tu ascol- terai" audiar, audieris "io sarò ascoltato", "tu sarai ascoltato"
-o/-m + -bo-/-bi- (1ª e 2ª -ris TEMA del presente + -t -mus TEMA del presente + -a- /-e- -mur -tis -mini -nt (3ª e 4ª coniug.) -ntur
-r + -bo- /-bi- (1ª e 2ª coniug.) -5 coniug.) -tur + + -a-/ -e- (3ª e 4ª coniug.) + TEMA del presente + -ba- -mus Sistema del presente (infectum) -5 TEMA del presente
DIATESI ATTIVA DIATESI PASSIVA
PERFETTO (passato remoto, passato prossimo, trapassato remoto) Es. amavi "io amai", "io ho amato", "io ebbi amato" Es. amatus sum "io fui amato", "io sono stato amato", "io fui stato amato"
-i -isti sum es TEMA del perfetto + -it -imus -itis PARTICIPIO PERFETTO + est sumus estis sunt
PIUCCHEPERFETTO (trapassato prossimo) Es. amaveram "io avevo amato" Es. amatus eram "io ero stato amato"
-m eram eras TEMA del perfetto + -era- + -mus -tis -nt + eramus eratis erant
FUTURO ANTERIORE Es. amavero "io avrò amato" Es. amatus ero "io sarò stato amato"
-o ero eris -S -t PARTICIPIO PERFETTO erit TEMA del perfetto + -ero-/-eri- + -mus + erimus eritis erunt
-tis -nt Sistema del perfetto (perfectum) -S -t PARTICIPIO PERFETTO erat -erunt
6.6 Il modo imperativo
IN BREVE L'imperativo è il modo che esprime un comando, un ordine.
Il modo imperativo ha 2 tempi: presente e futuro. Prevede solo la diàtesi attiva.
DIATESI ATTIVA
PRESENTE Es. ama "ama tu" Es. amate "amate voi"
Sistema del presente (infectum) TEMA del presente senza desinenza 2ª sing.
Imperativi apocopati: dic da dico, -ère; dic da duco, -ère; fac da facio, -ère; fer da fero (vedi p. 146)
2ª plur. TEMA del presente + -te
FUTURO Es. amato "amerai tu" Es. amatote "amerete voi"
2ª sing. + -to 3ª sing.
2ª plur. TEMA del presente + -tote 3ª plur. + -nto
a) IL PARTICIPIO
IN BREVE Il participio è un aggettivo verbale, che si declina secondo genere, numero e caso.
Il participio ha 3 tempi: presente, futuro, perfetto. Prevede inoltre 2 diàtesi: attiva e passiva (solo per i verbi transitivi).
DIATESI ATTIVA
PRESENTE Es. amans, amantis "amante, che ama"
+ -ns, -nt- (1ª, 2ª, 3ª coniug.) + desinenze degli aggettivi della 2ª classe a 1 uscita (vedi pp. 49-50)
> Ablativo sing. - i (= aggettivo) / -e (= verbo) › Genitivo plur. - ium
+ -ens, -ent- (4ª coniug.)
> Nominativo, accusativo e vocativo N. plur. - ia
FUTURO Es. amaturus "che amerà, che sta per amare"
Sistema del supino TEMA del supino + -ur-
> M. e N. = 2ª decl. > F. = 1ª decl.
DIATESI PASSIVA
PERFETTO (participio passato) Es. amatus "amato, che è stato amato"
TEMA del supino + desinenze degli aggettivi della 1ª classe (-us, -a, -um)
> M. e N. = 2ª decl. > F. = 1ª decl.
Sistema del presente (infectum) TEMA del presente + desinenze degli aggettivi della 1ª classe (-us, -a, -um)
b) L'INFINITO
IN BREVE L'infinito è la forma nominale del verbo che esprime un processo verbale astratto.
L'infinito ha 3 tempi: presente, perfetto, futuro. Prevede inoltre 2 diàtesi: attiva e passiva (solo per i verbi transitivi).
DIATESI ATTIVA DIATESI PASSIVA
PRESENTE Sistema del presente (infectum) Es. amare "amare" Es. amari "essere amato"
+ -ri (1ª, 2ª, 4ª coniug.) TEMA del presente + -re
TEMA del presente + -i (3ª coniug.)
PERFETTO (infinito passato) Sistema del perfetto (perfectum) Es. amavisse "avere amato" Es. amatum esse "essere stato amato"
TEMA del perfetto + -isse
PARTICIPIO PERFETTO (accusativo) + esse
Sistema del supino FUTURO (perifrasi ) Es. amaturum esse "stare per amare" Es. amatum iri "stare per essere amato"
PARTICIPIO FUTURO (accusativo) + esse
SUPINO + iri
e) IL SUPINO 1
IN BREVE Il supino è un sostantivo verbale.
Il supino non ha tempo e prevede 2 diàtesi: attiva e passiva (solo per i verbi transitivi).
DIATESI ATTIVA DIATESI PASSIVA
Es. amatum "ad amare" Es. amatu "ad amarsi"
Sistema del supino TEMA del supino + -um
TEMA del supino + -u