Diapositivas sobre Nic 37 – Provisiones, Activos y Pasivos Contingentes. El Pdf aborda la NIC 37, sus definiciones clave, un árbol de decisión para su identificación y ejemplos numéricos, incluyendo un test de autoevaluación para estudiantes universitarios de Economía.
Ver más15 páginas


Visualiza gratis el PDF completo
Regístrate para acceder al documento completo y transformarlo con la IA.
Se excluyen del alcance de la NIC 37, las provisiones, los activos y pasivos contingentes derivados de :
o IS (NIC 12) o Beneficios a los empleados (NIC 19) o Arrendamientos (NIC 17/NIIF 16) o Contraprestación contingente de una adquiriente en una combinación de negocios (NIIF 3) o Contratos de seguro (NIIF 4) o Ingresos ordinarios de contratos con clientes, salvo si son onerosos (NIIF 15)
Asegurar que:
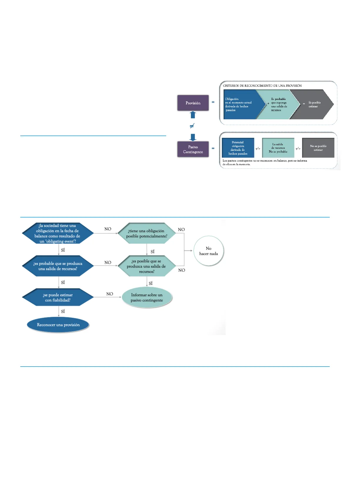
Una provisión es un compromiso frente a un tercero, cuyo importe y/o momento de ocurrencia no se conocen con certeza:- No son compromisos los ajustes al valor contable de los activos (depreciación, insolvencias, deterioro de activos, etc ... )
Provisión Obligación en el momento actual derivada de hechos pasados Es probable + que suponga una salida de recursos + Es posible estimar
Un potencial compromiso, que depende de la Potencial y/o La salida = y/o No es posible estimar de recursos No es probable obligación derivada de hechos pasados Pasivo Contingente ocurrencia (o no ocurrencia) de determinados hechos Los pasivos contingentes no se reconocen en balance, pero se informa de ellos en la memoria. futuros (que no están bajo el control de la empresa o un compromiso actual, para cuya liquidación no es probable (aunque pueda ser posible) que salgan recursos económicos de la empresa o cuyo importe no puede medirse con fiabilidad.
¿la sociedad tiene una obligación en la fecha de balance como resultado de un 'obligating event'? NO NO ¿tiene una obligación posible potencialmente? SÍ Sİ No hacer nada ¿es probable que se produzca una salida de recursos? NO ¿es posible que se produzca una salida de recursos? NO SÍ SÍ NO ¿se puede estimar con fiabilidad? Informar sobre un pasivo contingente SÍ Reconocer una provisión
Un "obligating event" (Suceso que obliga) es todo aquel suceso que:
Los Estados Financieros se refieren a la situación financiera en la empresa al final del período sobre el cual se informan y no a su posible situación en el futuro, por lo que no se reconocerán provisiones para gastos en los que sea necesario incurrir para operar en el futuro.
Son posibles (potenciales) activos que surgen como resultado de hechos pasados y cuya ocurrencia/no ocurrencia dependen de uno o más hechos futuros inciertos que no están bajo el control de la empresa.
Los activos contingentes no se reconocen, si bien se informa de ellos en la memoria, en la medida en que la entrada de recursos es probable.
Cuando la entrada de recursos es prácticamente segura, el activo y el ingreso correspondiente se reconocen en los EEFF del período en el que se produce el cambio.
El importe reconocido como provisión será la mejor estimación en la fecha del balance del desembolso necesario para cancelar la obligación presente.
El importe evaluado de forma racional, que la empresa tendría que pagar para cancelar la obligación o transferirla a un tercero en la fecha de balance.
Población importante de casos individuales > Valor esperado que es el valor promedio de los desenlaces por sus probabilidades asociadas Caso individual > Desenlace individual más probable.
Deben considerarse los riesgos e incertidumbres que rodean a la mayoría de los sucesos y las circunstancias concurrentes.
Si el efecto financiero es importante, el importe de la provisión deberá ser por el valor actual de los desembolsos que se esperan sean necesarios para cancelar la obligación.
Los sucesos futuros que puedan afectar a la cantidad necesaria para cancelar la obligación deben tenerse en cuenta, siempre que haya evidencia objetiva suficiente de que puedan aparecer.
Tasas de descuento > Antes de impuestos reflejará evoluciones correspondientes al valor temporal del dinero que el mercado está haciendo en la fecha del balance > Considera el riesgo específico del pasivo correspondiente.
La tasa de descuento no deberá reflejar los riesgos que ya han sido considerados en la estimación de los flujos de caja.
Si los flujos de caja incluyen el efecto de todos los riesgos, entonces se puede utilizar una tasa libre de riesgo.
La provisión aumentará en cada ejercicio para reflejar el paso del tiempo, con cargo a gastos financieros.
Cuando parte del desembolso necesario para liquidar la provisión sea reembolsado por un tercero, se reconocerá la cuenta a cobrar por el reembolso como un activo independiente, siempre que su recepción sea prácticamente segura.
La dotación a la provisión puede presentarse neta del reembolso en la cuenta de resultados.
El activo por reembolso no puede ser mayor que la provisión.
Las provisiones deben revisarse en cada fecha de balance y ajustarse para reflejar la mejor estimación existente en ese momento. Si la salida de recursos deja de ser probable, se revertirá la provisión.
Las provisiones se utilizarán únicamente para afrontar los desembolsos para los que fueron reconocidos en su origen (designación específica).
NIC 16 indica que formará parte del coste de un elemento de propiedad, planta o equipo "los costes de desmantelamiento o retiro del elemento, así como la rehabilitación del lugar sobre el que se asienta, cuando constituyan obligaciones en las que incurre la entidad ... "
Resultado de una obligación legal o contractual.
El coste de desmantelamiento debe ser descontado para reflejar el valor en el presente de los gastos necesarios para saldar la obligación.
Una reestructuración es un programa de actuación planeado y controlado por la dirección de la entidad que supone un cambio significativo en:
Obligación implícita si:
Venta de operaciones que forman parte de la reestructuración
Deben incluirse solo los desembolsos que surjan directamente de la reestructuración, que son aquellos que de forma simultánea están:
La contrapartida de una provisión no siempre es un gasto.
Conciliación:
No se precisan comparativos.
Breve descripción de:
En casos extremadamente raros, en los que el desglose de parte o toda la información requerida sobre provisiones y contingencias pueda esperarse que perjudique seriamente a la empresa, no será necesario desglosar dicha información. En su lugar, se dará información genérica y se indicará la razón por la cual no se desglosa dicha información.
Tasas/gravámenes que no sean impuestos dentro de NIC 12.
El pasivo debe reconocerse cuando se produce el evento que da origen a la obligación.