Documento de Consellería de Sanidade Servizo Galego de Saúde. Xunta de Galicia sobre intoxicaciones agudas. El Pdf detalla las causas, vías de entrada y acciones terapéuticas, incluyendo descontaminación ocular y digestiva, lavado gástrico y carbón activo. Es un material universitario que aborda el tema de forma esquemática y estructurada.
Ver más17 páginas


Visualiza gratis el PDF completo
Regístrate para acceder al documento completo y transformarlo con la IA.
Las intoxicaciones agudas Una intoxicación aguda se define como la presencia de manifestaciones clínicas posterior a la exposición reciente a una sustancia química, en dosis potencialmente tóxicas. En la actualidad, el tratamiento de este tipo de intoxicaciones depende, entre otros factores, del tóxico responsable y la dosis, del tiempo transcurrido desde la exposición y de las manifestaciones clínicas y biológicas que produce, y se fundamenta en cuatro tipos de acciones:
a) Adoptar medidas sintomáticas y de apoyo, como la aplicación de oxígeno, la reposición de la volemia, la administración de fármacos antiarrítmicos, anticonvulsivantes y otros. b) Reducir la absorción del tóxico con medidas como la administración de carbón activo o el lavado gástrico. c) Favorecer la eliminación del tóxico mediante técnicas de depuración renal o extrarenal. d) Neutralizar o inhibir la acción toxica mediante sustancias o medicamentos que reciben el nombre de "antídotos".
Aunque el tratamiento de la mayoría de pacientes intoxicados requiere únicamente medidas sintomáticas o de apoyo, la administración de antídotos específicos puede tener un papel importante en el tratamiento del paciente intoxicado e, incluso, llegar a condicionar la supervivencia, a pesar de haber recibido un tratamiento de apoyo adecuado. En algunos casos, poder hacer una administración precoz del antídoto, en el primer centro asistencial donde acuda el paciente, puede ser determinante para su pronóstico.
Podemos clasificar las intoxicaciones según su origen y según la vía de entrada al organismo:
Tipo Vía de entrada Abuso de drogas y/o etanol Vía digestiva Intento de suicidio Vía respiratoria Intoxicación accidental Vía nasal Intoxicación laboral Vía parenteral Abuso de medicación Vía tópica Intención criminal Vía mucosa
Además, los tóxicos más frecuentes descritos son:
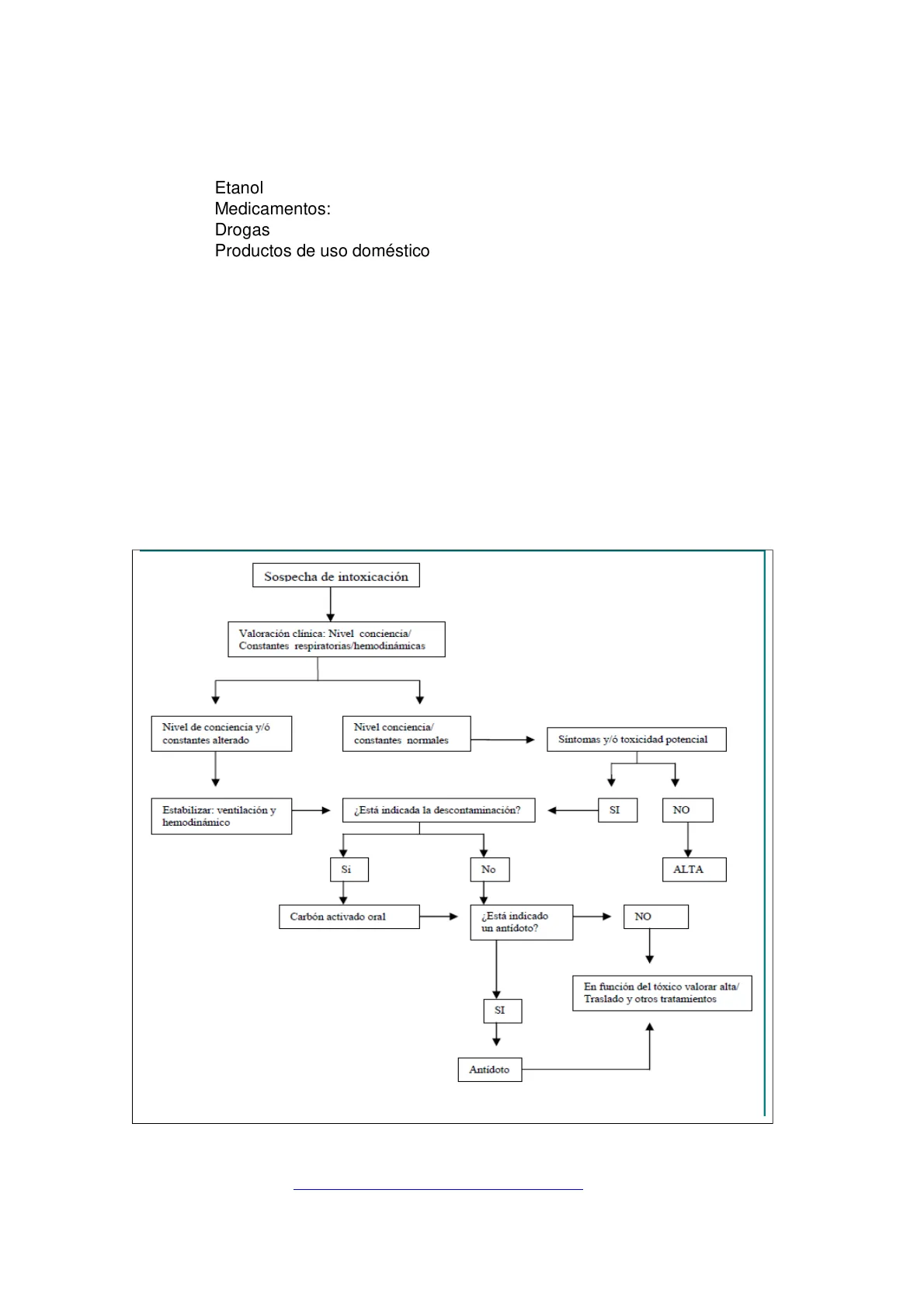
Independientemente del lugar donde atendamos la consulta, siempre nos haremos 3 preguntas:
Sospecha de intoxicación Valoración clínica: Nivel conciencia/ Constantes respiratorias/hemodinámicas Nivel de conciencia y/o constantes alterado Nivel conciencia/ constantes normales Sintomas y/o toxicidad potencial Estabilizar: ventilación y hemodinámico ¿Está indicada la descontaminación? SI NO Si No ALTA Carbon activado oral NO ¿Está indicado un antidoto? En función del tóxico valorar alta/ Traslado y otros tratamientos SI Antidoto
Figura 1. Actitud asistencial. Diagrama de flujo. (Fuente: Anexo I - Antidotos en intoxicaciones. Consellería de Sanidade · Servizo Galego de Saúde. Xunta de Galicia. Disponible http://www.sergas.es/Docs/Farmacia/GF-Anx1.pdf
Actualmente, hay unos cincuenta antídotos y unas ciento cincuenta sustancias que se pueden utilizar para el tratamiento de las intoxicaciones y que se pueden dividir en los tres grupos siguientes:4
a) Grupo I: antídotos. Los antídotos se pueden clasificar de maneras diferentes, según el mecanismo de acción:
b) Grupo II: agentes utilizados para evitar la absorción de sustancias tóxicas o activar la eliminación. Por ejemplo, el carbón activado. c) Grupo III: otros agentes terapéuticos útiles en toxicología para el tratamiento de la sintomatología asociada a la intoxicación: diazepam, heparina, bicarbonato de sodio o salbutamol.
La administración de un antídoto se considera adecuada cuando hay un antídoto específico para una intoxicación concreta con una gravedad potencial o real elevada, y cuando los beneficios de la administración sean más grandes que el riesgo que pueda tener asociado a los potenciales efectos adversos.
No obstante, la disponibilidad de los antídotos indispensables en el ámbito asistencial presenta una complejidad elevada. Entre los factores que pueden condicionar la disponibilidad hay:
a) La frecuencia de la presentación de una intoxicación en una zona geográfica concreta. b) La urgencia de administración del antídoto en función del tiempo de exposición. Hay antídotos que, por la urgencia, tienen que estar disponibles antes de los 30 minutos posteriores a la intoxicación, como el sulfato de atropina o la naloxona, por lo que es necesario que dispongan de él todos los centros sanitarios que pueden atender urgencias. c) La accesibilidad al tratamiento. No todos los antídotos utilizados son medicamentos comercializados. En algunos casos, las fichas técnicas de los medicamentos no tienen la indicación toxicológica; por lo tanto, el uso de estos medicamentos se tiene que considerar en situación especial, y se tiene que avalar mediante protocolos hospitalarios o la literatura científica. En otros casos, el antídoto es un medicamento extranjero, el cual requiere mas trámites administrativos, o bien, no hay un medicamento comercializado en ningún sitio y se tiene que elaborar mediante fórmulas magistrales, como el jarabe de ipecacuana. d) El coste de los antídotos y las fechas de caducidad. Determinados antídotos poco utilizados, pero necesarios por la gravedad de una intoxicación potencial, presentan un coste elevado y una fecha de caducidad corta, hecho que puede producir una falta de este antídoto en los centros sanitarios (por ejemplo, los anticuerpos antidigoxina).
Se valorará y tratará de forma rápida y completa distintas circunstancias que pueden poner en peligro la vida del paciente ("ABCD"). El intento de establecer un diagnóstico toxicológico específico sólo demora la aplicación de medidas de apoyo que constituyen la base del tratamiento de la intoxicación. Por otra parte, el servicio de información toxicológica del Instituto Nacional de Toxicología (914112676 para profesionales; 915620420 para particulares) podrá asesorar convenientemente en este sentido.
La valoración de las funciones vitales incluye, en primer lugar, la constatación de que la vía aérea se encuentra libre; ésta puede obstruirse por saliva y secreciones mucosas, restos de vómitos, parte de una dentadura postiza o una simple caída de la lengua hacia atrás (esta última es la causa más frecuente). Si se constatan signos o síntomas de obstrucción de vía aérea, el tratamiento puede consistir en retirar cuerpos extraños con pinzas Magill, aspirar las secreciones e insertar un tubo de Mayo/cánula de Guedel adaptado al paciente. En caso de coma, y si el paciente presenta una puntuación de ≤8 en la escala de Glasgow, será necesario un control avanzado de la vía aérea.
Se debe valorar la respiración mediante observación y la pulsioximetría y, si hay dudas, y gasómetro con la medición de gases en sangre arterial.
La causa más frecuente de hipoventilación es la depresión del centro respiratorio por el efecto de fármacos sedantes, etanol y analgésicos opioides. Igualmente, la obstrucción de la vía aérea o las crisis convulsivas de repetición pueden provocar hipoventilación.
La hipoxemia puede ser secundaria a la hipoventilación u obedecer a diversas complicaciones sobre el árbol respiratorio: broncoaspiración (la causa más frecuente), atelectasia, edema agudo de pulmón, etc. Existen otras causas de hipoxia celular sin hipoxemia, como son el bloqueo en el trasporte de oxígeno por formación de carboxi, sulfo o metahemoglobinemia, o la interrupción de la respiración mitocondrial por presencia de ácido sulfhídrico o cianhídrico.
El tratamiento inmediato de la hipoventilación central es la intubación traqueal con ventilación mecánica, o en su defecto, la respiración asistida con balón resucitador autoinflable (AMBU®). Además, podrán administrarse antídotos que pueden revertir la hipoventilación secundaria a opioides (naloxona) o de benzodiacepinas (flumazenilo).
El tratamiento de la hipoxemia es la oxigenoterapia, aplicada por los métodos convencionales. En el caso de las intoxicaciones por monóxido de carbono, metahemoglobinizantes, ácido sulfhídrico o ácido cianhídrico, el oxígeno constituye un antídoto de extraordinario valor, que debe ser aplicado de forma muy temprana.
Se valora la circulación con la vigilancia continuada de la frecuencia del pulso, la presión arterial, relleno capilar, diuresis y evaluación de la perfusión periférica. Tras la colocación de un catéter intravenoso, se obtendrán muestras de sangre según protocolo.
La hipotensión es probablemente el problema cardiovascular más frecuente en el paciente intoxicado. En las intoxicaciones por fármacos depresores disminuye el volumen de expulsión cardiaco, los reflejos cardiovasculares normales se afectan y el retorno venoso al corazón se reduce debido a la pérdida del tono venoso, lo que da lugar a una desproporción entre la capacidad vascular y el volumen de sangre. En pacientes en estado de shock, es preciso corregir previamente la hipoxemia y las