Esquemas de I.a. Bethel sobre Guía de Trabajo en Clase. Los resúmenes son una guía de trabajo para estudiantes de bachillerato en Economía, centrada en la clasificación de empresas según su tamaño y actividad económica en Colombia.
Ver más8 páginas


Visualiza gratis el PDF completo
Regístrate para acceder al documento completo y transformarlo con la IA.
I.A. BETHEL
TO ACAD
TUTO
NIC
BETHEL
GUÍA
DE TRABAJO EN
CLASE
Año: 2023
Grado: Décimo
Bimestre: TERCER
PERIODO
ASIGNATURA: Ciencias Económicas
DOCENTE: ANNY BOHORQUEZ
Se valora:
1. Uso adecuado del tiempo.
2. Producto entregado (presentación, ortografía distribución del espacio, uso de la
información)
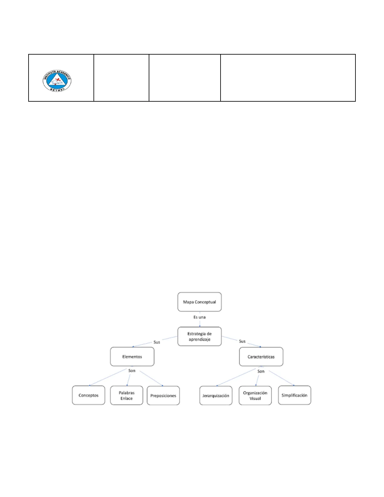
Mapa Conceptual
Es una
Estrategia de
aprendizaje
Sus
Sus
Elementos
Caracteristicas
Son
Son
Conceptos
Palabras
Enlace
Preposiciones
Jerarquización
Organización
Visual
Simplificación
Redactado por: José Francisco López
Enumerar los tipos de empresas puede ser una tarea casi infinita. Podríamos hacer una
clasificación de empresas en función del color de pelo del jefe o de alguno de los empleados.
Sin embargo, definir los distintos tipos de empresas es un ejercicio cuyo objetivo principal es
separar el grano de la paja.
En otras palabras, nos interesa saber en base a qué características podemos distinguir
distintos tipos de empresas. Y, por supuesto, que esas características sean de utilidad para
realizar análisis económicos de distinto ámbito.
Por ejemplo, podríamos preguntarnos, ¿nos interesa realizar una clasificación de empresas en
función del número de empleados? Por supuesto, esto sería una forma de discernir a las
empresas según su tamaño. Y más aún, así podríamos comparar el tamaño de las empresas
en diferentes países. Consecuentemente, podríamos estudiar la estructura de las empresas.
Sólo el 2% de la población sabe lo que quiere y cómo lo va a conseguir ¿y tú?
Otro ejemplo podría ser clasificar a las empresas según al sector al que se dedican. Así
sabremos cuántas empresas se dedican al sector manufacturero, cuantas se dedican al turismo
o al sector de la agricultura. O incluso, por capitalización bursátil. En este sentido, en
Economipedia tenemos un ranking con las empresas más grandes del mundo:
Tipos de empresas
Dado que, como ya hemos dicho, lo que nos interesa es realizar distintas clasificaciones,
vamos citar las principales:
○
Número de empleados.
○
Cantidad de activos.
○
Facturación.
o Producen bienes.○
Ofrecen servicios.
○
Local.
○
Regional.
○
Nacional.
○
Multinacional.
○
Sector primario.
○
Sector secundario.
○
Sector terciario.
○
Sector cuaternario.
○
Sector quinario.
○
Pública.
○
Privada.
○
Mixta.
○
Empresario individual o autónomo.
○
Sociedad limitada.
○
Sociedad anónima.
○
Comunidad de bienes.
¿Se pueden añadir más clasificaciones?
Por supuesto, podríamos discernir entre otros tipos de empresas. Por ejemplo, una que no
aparece, pero que se podría utilizar en un análisis económico, sería las empresas por número
de empleados asalariados.
En la anterior clasificación hemos citado un tipo de empresa por número de empleados, sin
embargo, no todos los empleados tienen por qué ser asalariados. Sería interesante, por tanto,
distinguir entre las empresas con más de un cierto número de asalariados, de aquellas que no
los tienen.
En definitiva, el esquema ofrecido es un marco teórico a modo de referencia para conocer los
principales tipos de empresas. De este modo, se pueden abordar distintos estudios teniendo en
cuenta el objetivo del mismo.
López, J. (2020). Tiposde empresas. Econominopedia.Recuperado de
https://economipedia.com/definiciones/tipos-de-empresas.html
¿Cómo Se Clasifican las Empresas Según su Actividad Económica en Colombia?
... ..
.7 .. 00
......
338.00
110.00
110.00
110.00
125.00
122.00
187.00
A la hora de formar una empresa uno de los aspectos que se debe tener claro es el tipo de
actividad económica que se va a realizar, para poder enmarcarla dentro del sector que
corresponda y poder preparar un bosquejo inicial de la configuración de los diversos recursos
que se necesitarán para ponerla en marcha, así como conocer mejor a la competencia y al
mercado al que se quiere acceder.
Para clasificar las empresas se recurre principalmente a tres grandes categorías: la actividad
económica, el propósito lucrativo y su conformación legal. De acuerdo a la actividad
económica, las empresas se dividen en empresas de servicios, comerciales, e industriales.
Las Empresas de Servicios
Son aquellas empresas que se crean con la finalidad de proveer al cliente de un servicio, es
decir, de una actividad intangible que tiene como fin la satisfacción de una necesidad concreta
de un individuo, a cambio de una contraprestación. Algunos ejemplos de empresas de servicios
son:
Por producto intangible se entiende todo aquel que no tiene una forma definida, pero sirve
para proveer al cliente de un bien inmaterial que necesita. Para que el cliente reciba ese bieninmaterial se requiere en ocasiones de dispositivos físicos o de materiales tangibles, como es el
caso por ejemplo de las empresas de telefonía móvil.
El servicio ofrecido es la línea a través de la que puede comunicarse con otras personas, que
es inmaterial y al que se puede acceder gracias al terminal a través del cual el cliente realiza la
llamada.
¿Cómo se Configuran?
Pertenecientes al sector terciario de la economía colombiana (según la clasificación de las
actividades económicas de la economía universal), las empresas de servicios son aquellas que
prestan actividades económicas directamente relacionadas con la venta o alquiler de un
servicio en general.
A diferencia de las empresas industriales o comerciales que trabajan con productos tangibles,
estos servicios pueden diferenciarse de los bienes o activos porque producen acciones no
físicas que son contratadas, por ejemplo:
En otras palabras, no se comercia con productos palpables, solo con actividades relacionadas
con las necesidades del contratante.
Las empresas de servicio pueden ser privadas o públicas. Dentro de las privadas podemos
encontrar: prestación de servicios médicos, servicios de profesionales independientes,
contadores, administradores, abogados, ingenieros, entre otros.
Con respecto a las empresas de servicios de carácter público podemos encontrar: la
registraduría, servicios como el agua, la electricidad, salud, vivienda, entre otras.
Características de las Empresas de Servicios
Cuando mencionamos la intangibilidad de las empresas de servicios, no debemos excluir todos
aquellos bienes palpables que son utilizados para elaborar un determinado trabajo, ya que lafunción principal de éstos es el ofrecimiento de una o varias actividades en pro de la
satisfacción del contratante.
Estas empresas, en algunos casos, utilizarán bienes tangibles o físicos para lograr su
cometido. Un clásico ejemplo es el del policía que requiere de equipamiento (patrulla, arma,
esposas, radio) para poder prestar un servicio de seguridad y orden público a la población, o el
del médico que requiere de una sala de operaciones (quirófano) para realizar su trabajo.
A pesar de la necesidad de uso de elementos físicos en las empresas de servicio, también se
requiere del talento humano, como equipos multidisciplinarios de profesionales y técnicos para
realizar determinada tarea.
Básicamente el producto conseguido o elaborado es netamente de carácter intangible,
haciendo de estas coaliciones ambientes idóneos para la ejecución de proyectos: un informe es
físico (tangible) pero la decisión derivada de su estudio puede que no lo sea.
Existen numerosas acciones que se deben llevar a cabo para poder culminar dicho proyecto,
estas acciones estarán determinadas por diferentes empresas de servicios, asesores técnicos
(geólogos, arquitectos, topógrafos, ingenieros) que se encargarán de estudiar, proyectar y
ejecutar cada una de las fases de estos proyectos y el resultado final será la mejoría en la
calidad de vida de la población de nuestro país, es por esto que estos bienes o servicios son de
carácter no-físico.
En fin, toda empresa de servicios, siempre ofrecerá un producto, al igual que las empresas
industriales y comerciales, con la diferencia que en el caso actual esos productos son
intangibles (no físicos) y aunque se requiera el uso de personal humano, materiales,
herramientas y equipos físicos, siempre prestara un servicio buscando la satisfacción por parte
del usuario final.
En nuestro país existe una gran variedad de empresas de servicio como Avianca que ofrece
traslados o Juan Valdez que promociona la tradición y estilo de vida de nuestro pueblo.
Las Empresas Comerciales
Son empresas que se dedican a la compra-venta de bienes materiales, ya sean materias
primas o productos terminados, pero que no realizan ningún proceso de manufactura. Algunos
ejemplos de empresas comerciales son:
Estas empresas pueden ser mayoristas o minoristas. En el caso de los mayoristas se trata de
comerciantes que venden sus mercancías al por mayor, es decir, en grandes lotes. Estas
empresas suelen proveer a otras empresas comerciales, o a empresas industriales cuando
comercializan productos que luego serán sometidos a un proceso de manufactura.
Las empresas minoristas son también conocidas como comerciantes al detal y venden sus
productos en pequeñas cantidades, generalmente para el usuario final. Estos comercios suelen
trabajar de cara al público, ya sea en tiendas físicas o virtuales, donde el proceso de compra se
realiza a distancia.
Muchas empresas comerciales trabajan en ambos sectores, vendiendo al mayor y al detal en
función de sus clientes.
Las Empresas Industriales
Son aquellas empresas que se encargan de la extracción y de la transformación y manufactura
de las materias primas. Algunos ejemplos de empresas industriales son:
La empresa industria de la adquisición y posterior procesamiento de materia prima de cualquier
clase, para poder elaborar un producto final; se ubican dentro de las actividades económicas