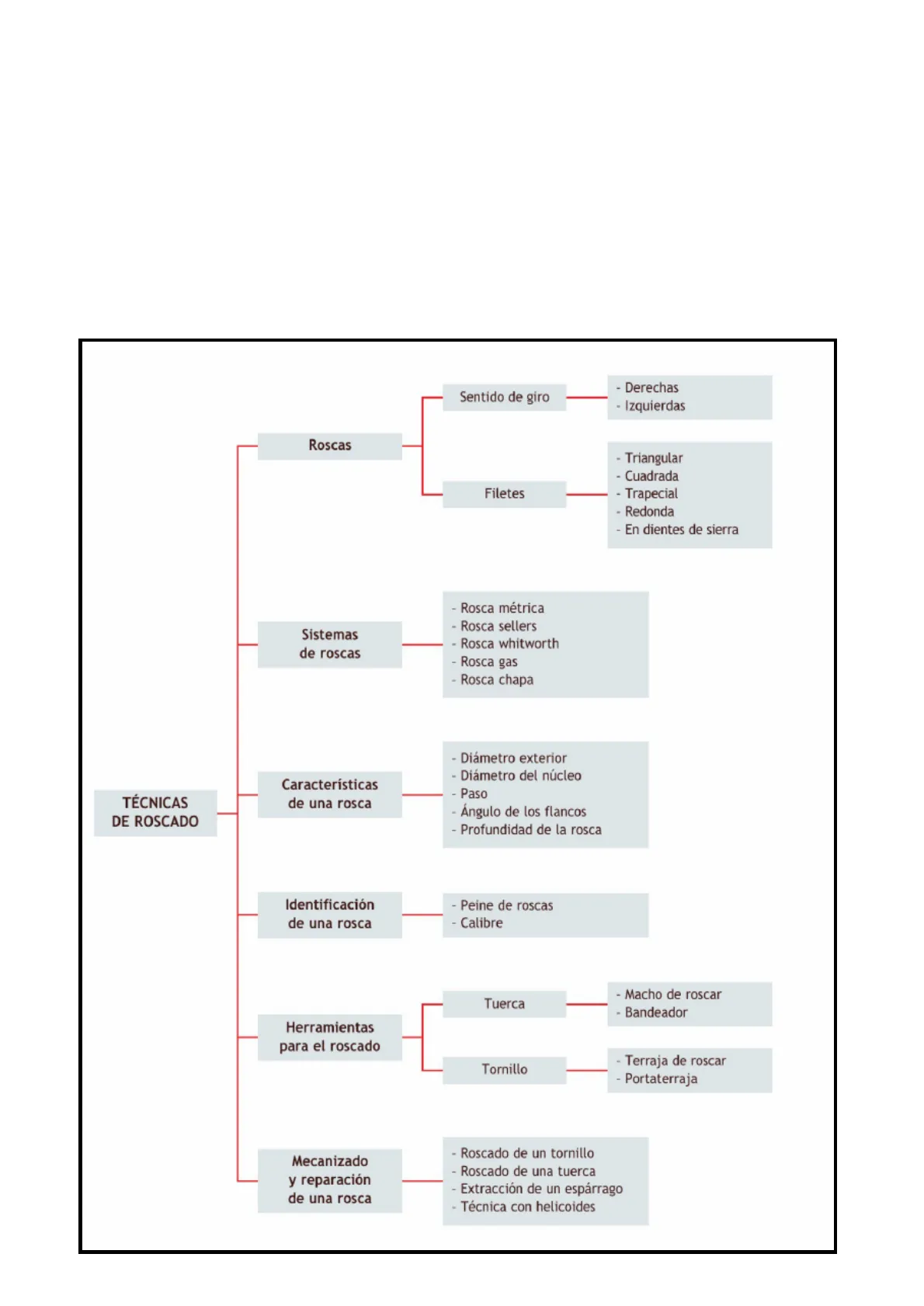
Documento de Formación profesional sobre Técnicas de Roscado. El Pdf, un recurso didáctico de Tecnología, detalla la clasificación de las roscas según su sentido y forma, las herramientas como machos y terrajas, y el proceso de roscado, incluyendo tablas métricas y casos prácticos.
Ver más9 páginas


Visualiza gratis el PDF completo
Regístrate para acceder al documento completo y transformarlo con la IA.
El roscado o rosca es el resalte o acanalado que se mecaniza helicoidalmente en interior en tuercas y exterior en tornillos sobre una superficie cilíndrica.
Dependiendo del uso que se necesite se clasifican en los siguientes tipos:
Triangular Cuadrada Trapecial Redonda En dientes de sierra
Los sistemas más utilizados en la actualidad son:
Rosca métrica: está formada por filetes en forma de triángulo equilátero, los pasos de rosca (distancia que avanza en cada vuelta completa un hilo de rosca) están estandarizados bajo el SI, el ángulo de los flancos es de 60°.
| Diámetro nominal (mm) | Paso (mm) | Diámetro agujero de broca | Tipo |
| M1 | 0.25 | 0.78 | Estándar / Grueso |
| M2 | 0.40 | 1.57 | Estándar / Grueso |
| M3 | 0.50 | 2.46 | Estándar / Grueso |
| M4 | 0.70 | 3.24 | Estándar / Grueso |
| M5 | 0.80 | 4.2 | Estándar / Grueso |
| M6 | 1.00 | 5 | Estándar / Grueso |
| M7 | 1.00 | 5.92 | Estándar / Grueso |
| M8 | 1.25 | 6.8 | Estándar / Grueso |
| M9 | 1.25 | 7.65 | Estándar / Grueso |
| M10 | 1.50 | 8.5 | Estándar / Grueso |
| M11 | 1.50 | 9.38 | Estándar / Grueso |
| M12 | 1.75 | 10.2 | Estándar / Grueso |
| M14 | 2.00 | 11.84 | Estándar / Grueso |
| M16 | 2.00 | 13.84 | Estándar / Grueso |
| M18 | 2.50 | 15.29 | Estándar / Grueso |
| M20 | 2.50 | 17.29 | Estándar / Grueso |
| M1 | 0.20 | 0.78 | Fino |
| 0.20 | 1.78 | ||
| M2 | 0.25 | 1.73 | Fino |
| M3 | 0.25 | 2.73 | Fino |
| M4 | 0.25 | 3.73 | |
| 0.35 | 3.62 | ||
| 0.20 | 4.78 | ||
| M5 | 0.25 | 4.73 | Fino |
| 0.35 | 4.62 | ||
| 0.20 | 5.78 | ||
| M6 | 0.25 | 5.73 | Fino |
| 0.35 | 5.62 | ||
| M7 | 0.25 | 6.73 | |
| 0.35 | 6.62 | ||
| 0.20 | 7.78 | ||
| M8 | 0.25 | 7.73 | Fino |
| 0.35 | 7.62 | ||
| 0.20 | 8.78 | ||
| M9 | 0.25 | 8.73 | Fino |
| 0.35 | 1.62 | ||
| 0.20 | 2.78 | ||
| 0.35 | 2.62 | ||
| 0.20 | 3.78 | Fino | |
| 0.20 | 6.78 | Fino |
Rosca whitworth: está formada por filetes en forma de triángulo isósceles con un ángulo de 55°, normalizado en Francia sus dimensiones básicas se expresan en pulgadas inglesas. (1 pulgada = 25,4mm).
Rosca chapa: pueden ser de forma triangular o trapezoidal, su paso es ancho para poder adaptarse a chapas y plásticos, aguanta pocos esfuerzos y se suelen utilizar en accesorios de vehículos.
1 P Y 4545º 80%
Para identificar los distintos tipos de roscas, se suelen utilizar principalmente los peines de rosca y el calibre o pie de rey.
60 3.0 2.0 Coincidencia errónea Coincidencia perfecta
El paso de una rosca, indica la distancia de separación de cada uno de sus filetes, como esta distancia suele ser muy pequeña, tomaremos como referencia la distancia entre 11 filetes consecutivos y dividiremos esta cantidad entre 10 (partes) para obtener el paso
Si medimos 12,5 mm se divide entre 10 y obtenemos un paso de: 1,25, si medimos el diámetro del tornillo obtendremos así un tipo de tornillo M 8 x 1,25 (referencia tabla anterior).
El roscado manual puede realizarse por medio de un macho de roscar o de una terraja.
Es la herramienta de corte utilizada para realizar el filete interior de una pieza, son de acero con aleaciones de distintos materiales muy resistentes, tiene forma de tornillo y longitudinalmente tiene unos acanalamientos por los que se lubrican y expulsan las virutas, constan de tres partes: entrada, guía y mango. Para utilizar la herramienta se coloca sobre un mango porta machos.
Entrada Guía Mango
Se utiliza para realizar el filete por la parte exterior de un cilindro, fabricadas del mismo material que los machos, en su parte central lleva mecanizado los filetes con sus acanalamientos para la lubricación y expulsión de las virutas, para utilizar esta herramienta se usa sobre un porta terrajas.
MUESCA TORNILLO DE AMARRE RSS ASIENTO TERRAJA PORTATERRAJAS
Para realiz Jadas para realizar la rosca producen el arranque y compresión del material para realizar los filetes, con esto disminuye el diámetro de la varilla o eje roscado.
La varilla o cilindro donde se realiza la rosca debe tener un Ø mayor (D) que el Ø nominal (d) de la rosca exterior del tornillo o espárrago donde se va a realizar la rosca, para ello se utilizará la siguiente fórmula:
d = D - (0,2 x paso) terraja más pequeña. D = d + (0,2 x paso) varilla más grande. d = Ø del tornillo. D = Ø de la varilla o eje.
Para realizar una rosca interior (tuerca), la herramienta de roscado aumenta el diámetro del agujero, caso inverso al tornillo, por lo que se debe iniciar con un Ø del agujero (D) menor al Ø nominal (d), por lo que utilizaremos la siguiente fórmula:
D = d - (1,3 x paso) D = Ø del agujero. d = Ø del tornillo.
·· Calcula la broca y la varilla que se necesitan para realizar un tornillo M 8 x 1,25.
- Para calcular la varilla, usamos también la fórmula anterior: D = 8 + (0,2 · 1,25) D = 8,25 mm
- Para calcular la broca se utiliza la fórmula anteriormente descrita: D = 8 - (1,3 · 1,25) D = 6,37 mm
| Rosca métrica | Paso (mm) | |
| Normalizada | No normalizada | |
| M 5 | 0,80 | 0,50 |
| M 6 | 1,00 | 0,80 ó 1,25 |
| M 8 | 1,25 | 1,00 ó 1,50 |
| M 10 | 1,50 | 1,25 ó 1,75 |
| M 12 | 1,75 | 1,50 ó 2,00 |
El proceso de roscado se deberá realizar pasando los tres tipos de machos destinados cada uno su función, que consiste en repartir proporcionalmente el trabajo de roscado entre las didtintas piezas del juego.
Seguiremos los siguientes pasos:
Juego de tres machos 20 3º
m3. Avellanar la entrada 60° aprox. (para facilitar la entrada del macho nº 1). 4. Colocar el macho en el porta- machos. 5. Colocar la herramienta con especial cuidado a 90° con respecto a la pieza. 6. Iniciación del roscado: Para empezar la rosca, se hace girar, al menos dos vueltas completas, hacia adelante a la vez que se ejerce una ligera presión en sentido del eje. En esta primera fase, radica el éxito o fracaso de la operación, se prosigue la operación volteando alternativamente hacia uno y otro lado, a intervalos de media vuelta, este volver hacia atrás tiene por finalidad hacer que se rompan y desprendan las virutas más fácilmente.
1/2 giro adelante 1/2 giro atrás 1 giro adelante
Giro alternativo del macho.
7. Una vez pasado el primer macho, seguiremos con el segundo y para finalizar se pasará el tercer macho, siendo lubricado en todo momento el mecanizado.
Iniciación del roscado, comprobación de la posición.
Posición incorrecta (exagerada).
Seguiremos los siguientes pasos:
2. Avellanar la entrada entre 45 y 60°, para facilitar la entrada de la terraja. 3. Colocar la terraja adecuada en el portaterrajas. 4. Colocar la herramienta con especial cuidado a 90° con respecto a la pieza. 5. Iniciación del roscado: Para empezar la rosca, se hace girar la herramienta con ligera presión al menos dos vueltas hacia adelante, se prosigue la operación volteando alternativamente hacia uno y otro lado, a intervalos de media vuelta, este volver hacia atrás tiene por finalidad hacer que se rompan y desprendan las virutas más fácilmente y siendo lubricado en todo momento el mecanizado. 6. Una vez completada la rosca, giramos el porta terrajas en sentido contrario para sacar la terraja de la varilla y eliminar el resto de virutas.
u3 60° d Chaflan. Entrada. Posición de la terraja.
Para extraer un espárrago seguiremos los siguientes pasos: