Documento da Università su La Psicologia. Il Pdf esplora la psicologia generale e sperimentale, definendo il suo campo di studio e il metodo scientifico. Il Pdf, utile per lo studio autonomo di Psicologia, descrive le branche della psicologia e il metodo sperimentale ipotetico-deduttivo, con una sezione dedicata alla percezione della distanza e profondità.
Mostra di più30 pagine


Visualizza gratis il Pdf completo
Registrati per accedere all’intero documento e trasformarlo con l’AI.
Lo psicologo generale e sperimentale studia come funziona la nostra mente anche nei livelli di base. I fenomeni di cui abbiamo esperienza sono la MATERIA studiata dalla fisica e la MENTE studiata invece dalla psicologia. Il primo laboratorio di psicologia sperimentale è stato fondato agli inizi del Novecento e dal 1879 la psicologia è diventata una scienza= affronta lo studio dell'uomo come un elemento fisico. La psicologia generale cerca di capire come funziona la visione, quello che facciamo, quello che pensiamo e come il nostro sistema memorizza le informazioni, come le apprende (attenzione, emozioni, pensiero ... )- - > gran parte della corteccia si occupa principalmente della visione. Vuole capire come il cervello rappresenta il mondo esterno in quanto ciascun fenomeno mentale ha una sua RAPPRESENTAZIONE. Inoltre, vuole capire quanti tipi di rappresentazioni ci sono all'interno del nostro cervello e come essi vengano elaborati diventando sempre più complessi.
| Le psicologie: | |
| MACRO-SETTORE | DESCRIZIONE |
| Psicologia generale e sperimentale | Teorie di base del funzionamento sensoriale, motorio, cognitivo ed emotivo- motivazionale dell'essere umano |
| Psicologia Fisiologica e Psicobiologia | Rapporto tra funzionamento sensoriale, motorio, cognitivo ed emotivo- motivazionale dell'essere umano e CERVELLO |
| Psicometria | Strumenti di analisi per lo studio del comportamento umano |
| Psicologia dell'età evolutiva | Studio dell'essere umano nell'età dello sviluppo |
| Psicologia sociale | Studio dell'essere umano nel contesto sociale |
| Psicologia del lavoro e dell'organizzazione | Studio dell'essere umano nel contesto lavorativo |
| Psicologia clinica e dinamica | Studio delle disfunzioni psicopatologiche e delle terapie psicologiche e psicoterapeutiche |
Discorso sul Metodo: la psicologia generale è una delle scienze del comportamento e si occupa dello studio empirico del comportamento individuale degli esseri umani (vuole capire perché una persona si comporta in un determinato modo in una certa situazione). Essa sta in mezzo tra due tipi di studi che sono il livello sociale dell'esistenza (comportamento dell'individuo) e il livello fisiologico dell'esistenza (comportamento dei sottosistemi organistici) mentre la psicologia generale si occupa del LIVELLO PSICOLOGICO dell'ESISTENZA= comportamento dell'individuo- - > questi tre studi si influenzano tra di loro in modo bidirezionale. Ciò che viene studiato sembra ovvio ma sono il risultato di un METODO RIGOROSO che va a verificare le ipotesi. La psicologia generale non è una scienza della soggettività. È una scienza EMPIRICA in quanto basata su dati, fatti, eventi oggettivi (essendo oggettivi sono aperti all'osservazione condivisa) e NOMOTETICA perché è volta a cercare regole e principi generali che spiegano il comportamento. Può essere definita anche come SCIENZA DEI PROCESSI MATERIALI= l'insieme delle rappresentazioni interne nascono da stimoli esterni. È una scienza che non cerca di studiare le differenze tra i singoli ma si focalizza su cosa accomuna tutti noi (come tutti noi ad esempio percepiamo i colori, come analizziamo il movimento che ci circonda). Il metodo di ricerca applicato è il METODO SPERIMENTALE IPOTETICO-DEDUTTIVO= bisogna avere delle ipotesi, costrutti per generare previsioni empiricamente confutabili (si può proporre teorie solo se si possono creare esperimenti che hanno previsioni che dimostrano se la teoria è vera o falsa).
Affinché funzioni il metodo devono esserci degli assunti:
Il senso comune spiega il comportamento mediante teorie ingenue mentre la psicologia generale, essendo una scienza, utilizza degli esperimenti basandosi su un metodo sperimentale in cui è possibile prevedere uno o più comportamenti, cause con un certo grado di probabilità.
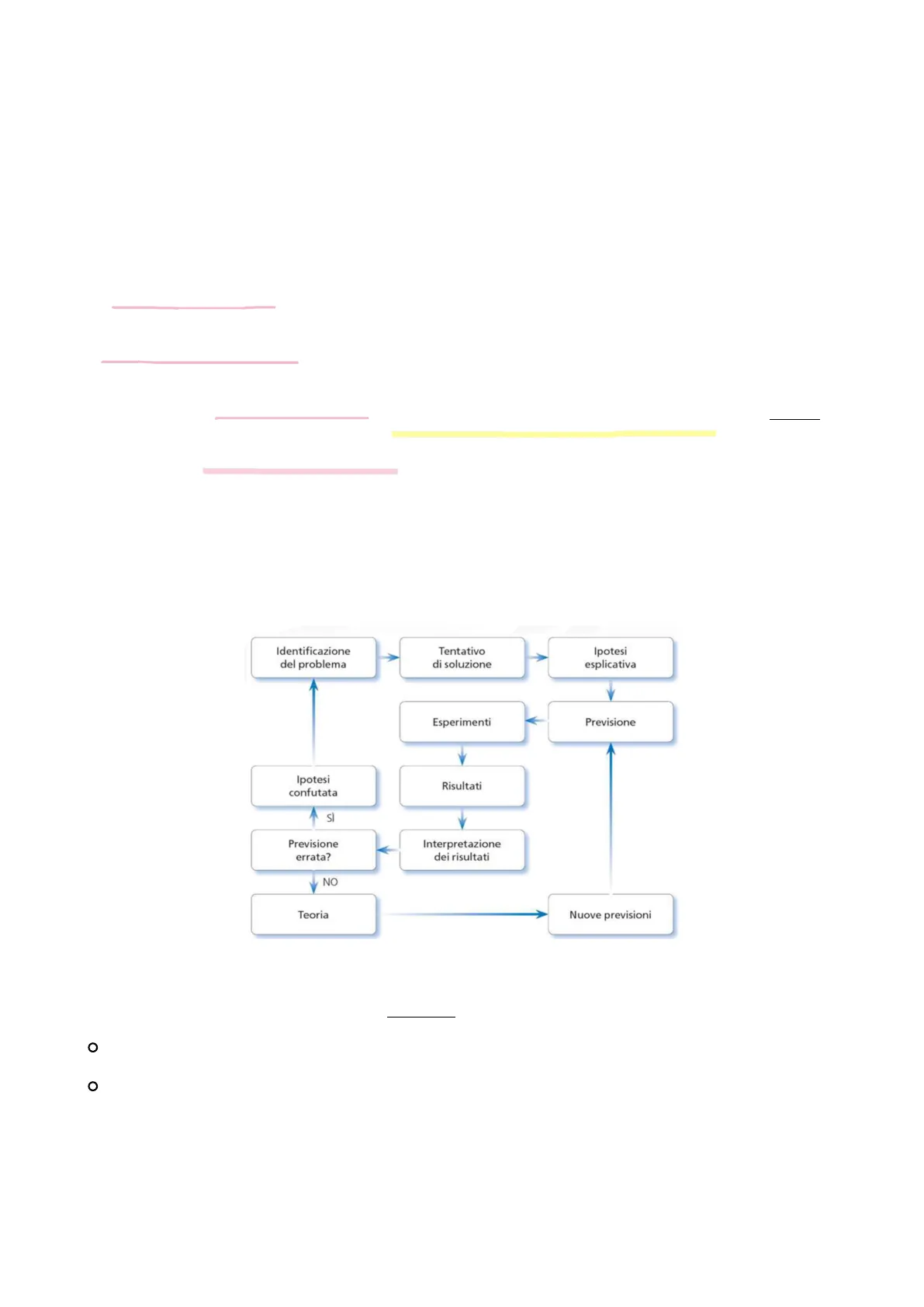
Si parte da un problema preciso (=spiegare un determinato comportamento) e si pensa ad una ipotetica teoria. Dal tentativo di soluzione, ipotesi si fanno delle previsioni e degli esperimenti. Dai risultati degli esperimenti si passa all'interpretazione in cui si determina se la previsione è giusta oppure sbagliata: se l'ipotesi è sbagliata si ricomincia mentre se è giusta si continua a cercare di capire altri dettagli facendo nuove previsioni. Le IPOTESI DI RICERCA devono fare delle previsioni osservabili, misurabili e che devono essere empiricamente confutabili (bisogna fare un esperimento che se mi da dei risultati, mi rifiuta l'ipotesi). Il PROCESSO DI RICERCA è continuo, dinamico e in esso le ipotesi diventano delle teorie che sono un insieme internamente coerente di ipotesi confutabili, ma non confutate, che spiegano un fenomeno o una classe di fenomeni. Sono basate su CONCETTI TEORICI= concetti inosservabili che consentono di formulare LEGGI le quali spiegano regolarità osservabili. Le leggi psicologiche sono probabilistiche. Le teorie sono MODELLI CONCETTUALI che si pongono a spiegare dati sperimentali e permettono di organizzare osservazioni sperimentali diverse all'interno di un contesto ma esistono diverse teorie che sono contrapposte e quando ciò accade la migliore è quella con maggior potere esplicativo (permette di spiegare più comportamenti). Quando due teorie fanno previsioni diverse, ci sono diversi modi per determinare quale delle due è corretta come la prova empirica oppure se due teorie spiegano le stesse cose utilizzo il Rasoio di Ockham che prevede di scegliere la più semplice, quella costituita da meno teorie.
Identificazione del problema Tentativo di soluzione Ipotesi esplicativa Esperimenti Previsione Ipotesi confutata Risultati Sì Previsione errata? Interpretazione dei risultati NO Teoria Nuove previsioni
In realtà questo metodo è costituito da due parti: bisogna inventare la teoria e fare degli esperimenti per provare le teorie stesse.
- - > L'interazione tra le due parti genera la scienza, collaborano tra di loro oppure è la stessa persona
Il Metodo della Ricerca è costituito da diverse fasi:
La Scomposizione in Variabili: l'ipotesi che descriviamo a parole deve essere trasformata in qualcosa di misurabile (sia la causa sia l'effetto). Le variabili sono definite in modo OPERAZIONALI (=definisco le misure). Ci sono due categorie di variabili: quelle che identificano il problema e quelle che raccolgono i dati della persona. Esempio: Voglio dimostrare che la posizione di un elemento in una serie di stimoli visivi influisce sulla percezione dell'elemento successivo- - > devo definire le variabili, due tipi: la causa e l'effetto cioè come misura il comportamento delle persone basandosi sul tempo di risposta (che porta a capire il processo). Alcune volte si presentano problemi nella definizione delle variabili come per esempio il grado di felicità o di benessere: per misurarle bisogna definire la variabile che non è direttamente osservabile, dette VARIABILI INOSSERVABILI, perché essendo associate a concetti teorici non è possibile misurarle direttamente. Una definizione operazionale di una variabile inosservabile consiste nella specificazione di una delle possibili variabili osservabili secondarie considerata un indizio della variabile di interesse. Esempio: ci sono teorie che dicono che quando si va in ospedale, il tempo di recupero dipende dall'atteggiamento della persona stessa- - > bisogna fare un esperimento prendendo un esempio di relazione tra l'ottimismo e lo stato di salute (che sono due concetti teorici). Bisogna fare un esperimento con dati misurabili quindi prendo un esempio della possibile relazione e identifico due tipi di misurazione: misuro con un questionario e questa è la variabile concreta che riesco a misurare. Le definizioni operazionali di variabili inosservabili non sono mai perfette e gli esperimenti ci permettono di trarre conclusioni riguardo ai rapporti tra le particolari variabili secondarie utilizzate ma non ci permettono di confutare l'ipotesi. Per essere sicuri che l'ipotesi originaria sia giusta è provare a fare altri esperimenti con altre operalizzazioni= se più esperimenti fatti con più variabili secondarie portano allo stesso risultato, siamo più sicuri. Ci sono diversi tipi di variabili e diversi tipi di misura perché gli esperimenti che usano le persone sta utilizzando un campione che non è deterministico in quanto ogni persona si comporta in modo diverso: a seconda della variabili bisogna utilizzare diversi tipi di teorie statistiche.
Quattro tipi di variabili divise in due classi:
In alcuni casi la natura della variabile è univoca mentre in altri dipende da come la misuriamo. Le variabili devono essere MISURABILI.
Ci sono quattro livelli di misurazioni:
Criteri di Bontà della Misura: bisogna essere sicuri che le misure soddisfano tre criteri= criteri di VALIDITÀ (misura esattamente ciò che voglio misurare), SENSIBILITÀ (se ho due oggetti che sto misurando che sono diversi, si generano risultati diversi) e AFFIDABILITÀ (se genera risultati coerenti in condizioni più o meno identiche).
Errori di misura: quando raccogliamo dati ci possono essere dei problemi in quanto le misuriamo con misurazioni non corrette. Gli errori possono essere:
Strategia di Ricerca: modalità sistematica di raccolta delle informazioni che può portare a rispondere alla domanda di ricerca. Ci sono diversi approcci sperimentali che si adattano alle diverse domande di ricerca che gli psicologi sperimentali devono affrontare:
Ci sono tre livelli di ricerca:
- - > lo scopo della psicologia generale è quello di identificare leggi di comportamento che valgano per tutti, o per una vasta parte di individui.