Documento di Università su Economia dell'Età Digitale. Il Pdf esplora i principi fondamentali della microeconomia, inclusi concetti come ottimizzazione, equilibrio di mercato, domanda, offerta, isoquanti e isocosti, per studenti universitari di Economia.
Mostra di più31 pagine


Visualizza gratis il Pdf completo
Registrati per accedere all’intero documento e trasformarlo con l’AI.
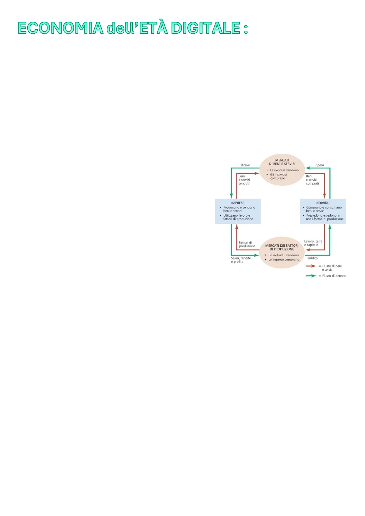
L'economia è la scienza che studia gli aspetti del comportamento umano legati alla produzione, al consumo, e alla distribuzione di beni e servizi.
L'economia analizza il modo in cui gli agenti economici (intesi come individui, imprese, collettività) scelgono di allocare risorse scarse tra usi
alternativi al fine di ottenere il massimo vantaggio con il minimo sforzo.
Microeconomia = soggetti economici individuali (individui, imprese, governi)
Macroeconomia = aggregati economici (Paesi)
Microeconomia = analisi teorica
Macroeconomia = decisioni di politica economica
Introduzione: sistema economico, principi della teoria economica, ottimizzazione, mercato, domanda e offerta, equilibrio, forme di mercato
Ricavo
Spesa
Beni
e servizi
venduti
Beni
e servizi
comprati
IMPRESE
INDIVIDUI
Fattori di
produzione
Lavoro, terra
e capitale
MERCATI DEI FATTORI
DI PRODUZIONE
I tre principi dell'economia:
Ottimizzazione:
Il Mercato:
Mercato: gruppo di agenti economici che scambiano un bene o un servizio; nel mercato domanda e offerta
di un dato bene/servizio «si incontrano»
Graficamente:
Domanda:
Offerta:
Equilibrio di Mercato:
. Il mercato è la rappresentazione dell'equilibrio E* tra Domanda e Offerta intorno ad un
determinato prezzo P* e una quantità Q* di un bene
p
O
ECCEDENZA
P1
F*
P
P2
D
PENURIA
0
Q: Q.
QF
Eccedenza e Penuria:
Quando p=p1: Q4>Q1 + ECCEDENZA (Offerta>Domanda)
Quando p=p2: Q3>Q2 > PENURIA
(Domanda>Offerta)
Quando p=pE: Qofferta = Qdomandata
> EQUILIBRIO
Il Mercato: statica comparata
Analizzare cosa succede nel mercato se cambiano le condizioni che influenzano domanda e offerta.
Distinguiamo:
DOMANDA:
Spostamento (a): Q domandata cambia ad un P dato. Ciò dipende da variazioni di:
Prezzo
F
P.
O
Q1
Q
Q2
Quantità
Prezzo
o
P-
P
P
0
Q1
Q Q2
Quantità
Prezzo
d
0
P
4 Equilibrio di mercato
0
Q
Quantità
Prezzo
Prezzo
di mercato
Sinistra
destra
Destra
sinistra
Curva di
domanda
Quantità
(a) Spostamenti a sinistra e a destra
della curva di domanda
Reddito:
Beni correlati:
Offerta:
Spostamento (a): Q offerta cambia ad un P dato. Ciò dipende da
variazioni di:
Prezzo
Prezzo
Curva di
Curva di
offerta
offerta Nuovo
prezzo
di mercato
Prezzo
di mercato
Sinistra
dostra
Destra
sinistra
Quantità
Quantità
(b) Movimento lungo la curva di offerta
Cambia la Domanda:
➔
Se la D aumenta la curva
si sposta verso destra >
Da E* a E'*
> Se D diminuisce la curva
si sposta verso sinistra ;
-> Da E* a E"*
Lo spostamento della curva D ne
consegue un movimento lungo la
curva di O.
P
+
0
E'*
płª
D'
F*
P*
E" ** )
D
p ***
D'
Q" **
Q* Q'*
Q
Cambia l'Offerta:
> Se la O aumenta la curva
si sposta verso destra ;
> Da E* a E'*
➔
Se O diminuisce la curva
si sposta verso sinistra ;
> Da E* a E"*
Lo spostamento della curva O ne
consegue un movimento lungo la
curva di D.
5
P
0
o'
F
F*
D*
\ E'#
p'*
-D
Q"*
Q **
Q
De O si aggiustano a vicenda: (grafico)
Domanda e offerta possono cambiare in base ai cambiamenti dell'una o dell'altra, cioè "aggiustarsi" reciprocamente.
➔
Esempio: se O aumenta, spostandosi verso destra, D si aggiusta, spostandosi anch'essa verso destra.
Equilibrio iniziale: E*, Equilibrio finale: E"*
Tre criteri per la classificazione dei mercati:
Forme di Mercato:
CONCORRENZA PERFETTA:
Teoria della Domanda:
Nel mercato, Domanda (=consumatori) e Offerta (=imprese) si «incontrano», determinando P e Q di equilibrio (E*).
Il "problema" del consumatore:
Il problema del consumatore si compone di tre elementi:
(a) Spostamenti a sinistra e a destra
della curva di offerta