Slide da Sapienza Università degli Studi di Roma su La compatibilità nella trasfusione di emocomponenti. Il Pdf illustra i concetti chiave della compatibilità trasfusionale, i diversi tipi di emocomponenti e un caso di studio sulla compatibilità Rh, con riferimento al Decreto Ministero Sanità del 2005, utile per Scienze a livello universitario.
Mostra di più58 pagine


Visualizza gratis il Pdf completo
Registrati per accedere all’intero documento e trasformarlo con l’AI.
ASSOCIAZIONE VOLONTARI ITALIANI SANGUE AVIS ADMO ASSOCIAZIONE DONATORI MIDOLLO OSSEO "Il donatore di emocomponenti e di cellule staminali emopoietiche: attualità e prospettive" Milano, 23 Febbraio 2013 La compatibilità nella trasfusione di emocomponenti Gabriella Girelli Sapienza Università degli Studi di RomaLa compatibilità nella trasfusione di emocomponenti
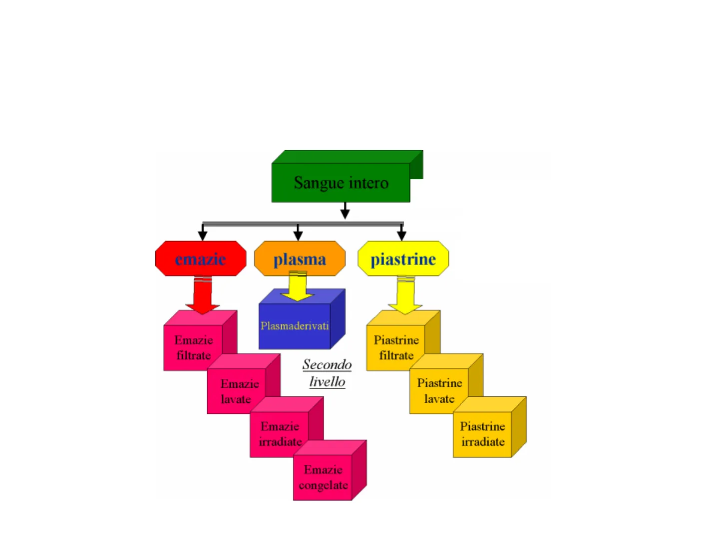
Sangue intero emazie plasma piastrine
Plasmaderivati Emazie filtrate Piastrine filtrate
Secondo livello Emazie lavate Piastrine lavate Emazie irradiate Piastrine irradiate Emazie congelateLa compatibilità nella trasfusione di emocomponenti
Piastrine Plasma Globuli rossiLa compatibilità nella trasfusione di emocomponenti
I globuli rossi del donatore devono essere sprovvisti di Ag verso i quali il ricevente possiede i corrispondenti Ac altrimenti i GR verrebbero rapidamente distruttiCOMPATIBILITA' TRASFUSIONALE (2)
Il grado di immunogenicità degli Ag presenti non deve essere tale da rendere assai probabile un'alloimmunizzazione altrimenti i vantaggi della trasfusione si esaurirebbero in breve tempoANTIGENI ERITROCITARI
+ Membrana a doppio strato lipidico Fospolipidi con inserite molecole proteiche Oligosaccaridi + = Oligosaccaridi GLICOLIPIDE = GLICOPROTEINAI GRUPPI SANGUIGNI
D C/c E/e Rh polypeptide FY - antigeni che un individuo espone sui globuli rossi JK ABH espressione dei geni gruppo-ematici ereditati (genotipo) – MN - attualmente note > 300 strutture KELL antigeniche - biochimica: proteine (es .: sistema Rh), glicolipidi (ABH, Lewis, Ii, P)Rappresentazione schematica degli antigeni eritrocitari
SINGLE-PASS PROTEINS MULTI-PASS PROTEINS GPI-LINKED PROTEINS NH2 NH2 COOH ABO H Le P GLOB li Extracellular MNSs Lutheran LW Rh* (12) Kx* (10) Diego (14) Colton (7) Kidd (7) Yt Dombrock JMH EMM Cytoplasmic COOH NH2 COOH NH2 COOH N-glycan \ O-glycan GPI-linkage * Not glycosylated (#) represents predicted number of membrane passes Cromer Gerbich Kell Duffy (7) Indian Xg Knops Ok NH2 /Gruppi Sanguigni: il sistema AB0
Il primo sistema gruppo-ematico fu scoperto nel 1901 da Landsteiner. Premio Nobel nel 1930Precursore L- Fucosio N-Acetilglucosamina H gene D-Galattosio N-Acetilgalattosamina Sostanza H I Gene B Gene A O. - - Sostanza B Sostanza A Sistema ABHFenotipi AB0: distribuzione nella popolazione caucasica
| Genotipo | Antigeni | Anticorpi | Frequenza | |
| Fenotipo A | AA o A0 | A | Anti-B | 45% |
| Fenotipo B | BB o B0 | B | Anti-A | 9% |
| Fenotipo AB | AB | A e B | / | 3% |
| Fenotipo 0 | 00 | / | Anti-A,B | 43% |
| donatori | riceventi |
| A | A |
| AB | B |
| B | AB |
| A | O |
| AB | 0 |
| AB | ABSistema Rh |
D, C, E, c, e Geni: RHD, RHCESistema Rh: espressione dell'antigene Rh(D)
Rh(D) positivo Weak DSistema Rh: espressione dell'antigene Rh(D)
RhD parziali Se il paziente viene trasfuso con GR Rh(D) positivi, può sviluppare alloanticorpi anti-D verso epitopo/i mancante/i RhD-pos RhD-partialSistema Rh
| Donatore | A+ |A- | B+ |B- |AB+ |AB- | 0+ | 0- | |||
| Ricevente | A+ | Sİ | no | 0 | no | sl | sl |
| B- | AB+ | 5 | SI | 5 | |||
| AB- | n | 0+ | 5La richiesta trasfusionale |
Decreto Ministero Sanità 3 Marzo 2005 (G.U. n.º85 13/04/2005) Articolo 13 Richiesta di sangue ed emocomponenti 1. La richiesta di sangue e/o di emocomponenti, contenente le generalità del paziente e l'indicazione alla trasfusione, deve essere firmata dal medico su apposito modulo fornito dalla struttura trasfusionale o su propria carta intestata o su quella della struttura di degenza del riceventeLa richiesta trasfusionale
Decreto Ministero Sanità 3 Marzo 2005 (G.U. n.º85 13/04/2005) Articolo 13 Richiesta di sangue ed emocomponenti 2. La predetta richiesta deve essere di norma accompagnata da un campione di sangue del ricevente per l'effettuazione delle prove di cui al successivo art. 14La richiesta trasfusionale
Decreto Ministero Sanità 3 Marzo 2005 (G.U. n.º85 13/04/2005) Articolo 13 Richiesta di sangue ed emocomponenti 3. Il campione deve essere raccolto in provetta sterile entro 72 ore precedenti la trasfusione, contrassegnato in modo da consentire l'identita' del soggetto cui appartiene e firmato dal responsabile del prelievo. Se il paziente e' stato trasfuso da piu' di 4 settimane, o non e' mai stato trasfuso, il campione puo' essere raccolto entro i 7 giorni precedenti la trasfusioneLa compatibilità nella trasfusione di emocomponenti
Decreto Ministero Sanità 3 Marzo 2005 (G.U. n.º85 13/04/2005) Articolo 14 Prove pre-trasfusionali 1. La struttura trasfusionale predispone una procedura documentata per l'assegnazione di sangue ed emocomponenti che garantisca presso la struttura l'esecuzione di indagini idonee ad accertare la compatibilità fra il donatore ed il ricevente.La compatibilità nella trasfusione di emocomponenti
Decreto Ministero Sanità 3 Marzo 2005 (G.U. n.º85 13/04/2005) Articolo 14 Prove pre-trasfusionali 2. Per gli emocomponenti contenti emazie, la procedura deve descrivere le modalita' con cui vengono effettuate le seguenti indagini: A) Esami sul sangue del donatore: conferma del gruppo AB0 e del tipo Rh (non necessariamente effettuato al momento dell'assegnazione o delle prove pretrasfusionali);La compatibilità nella trasfusione di emocomponenti
Decreto Ministero Sanità 3 Marzo 2005 (G.U. n.º85 13/04/2005) Articolo 14 Prove pre-trasfusionali B) Esami sul sangue del ricevente: 1) Determinazione del gruppo AB0 e del tipo Rh del ricevente: la determinazione del gruppo AB0 e del tipo Rh deve essere effettuata su due campioni di sangue prelevati in due momenti diversiLa compatibilità nella trasfusione di emocomponenti
Decreto Ministero Sanità 3 Marzo 2005 (G.U. n.º85 13/04/2005) Articolo 14 Prove pre-trasfusionali B) Esami sul sangue del ricevente: 2) Ricerca di alloanticorpi eritrocitari irregolari, volta ad escludere la presenza di anticorpi di rilevanza trasfusionale.La compatibilità nella trasfusione di emocomponenti
la cui presenza deve essere esclusa DCE ce K Fyª Fyb Jka Jkb S sANTICORPI ERITROCITARI IRREGOLARI
Naturali Immunogeni non eritrocitari IgM “Freddi" No rilevanza clinica Immuni Immunogeni eritrocitari IgG “Caldi" Sì rilevanza clinicaRisposta anticorpale primaria
Concentrazione anticorpo IgM Soglia di evidenziazione Ac 0 2 4 6 8 10 12 14 SettimaneRisposta anticorpale secondaria
IgG Concentrazione anticorpo Soglia di evidenziazione Ac 0 2 4 6 8 10 12 Settimane 14Hemolysis in Rh-negative female recipient after Rh-incompatible BMT for chronic myeloid leukemia . Girelli G et al, Haematologica 1986
| Giorni dal TMO | Fenotipo Rh | Test di Coombs diretto | Test di Coombs indiretto | Specificità dell'antic. | Titolo | ||||
| 0 | cc d ee | - | - | - | - | ||||
| +5 | Cc D*ee | - | - | - | - | ||||
| +11 | cc d ee | + [IgG] | D | 1:64 | |||||
| +14 | + [IgG] | D | 1:64 | ||||||
| +15 | cc d ee | + [IgG] | D | ||||||
| +19 | cc d ee | + [IgG] | D | ||||||
| +21 | Cc D ee | + [IgG+] | + [IgG] | D | 1:8 | ||||
| +24 | cc d ee | + [IgG] | D | 1:8 | |||||
| +35 | Cc D ee | +++ [IgG++ ] | + [IgG] | D | 1:2 | ||||
| +43 | Cc D ee | ++ [IgG++] | |||||||
| +46 | ++ [IgG++] | - | - | - | |||||
| Donatore | Ricevente | 0 Cc D ee | 0 cc d ee | - | - | - | |||
| +77 | Cc D ee | + [IgG +] | |||||||
| +161 | Cc D ee | - | - | - | - | ||||
| +200 | Cc D ee | - | - | - | - | - | - | - | -Prova di Compatibilità |
Il plasma/siero del paziente viene cimentato con gli eritrociti del donatore · Escludere l'eventuale presenza di anticorpi ·Predire in vitro il destino delle cellule trasfuseCompatibilità trasfusionale Neonato
Decreto Ministero Sanità 3 Marzo 2005 (G.U. n.º85 13/04/2005) Articolo 14 Prove pre-trasfusionali Nel neonato, al primo evento trasfusionale, la ricerca puo' essere effettuata sul siero materno.Compatibilità trasfusionale Neonato
| Table Ib - Choice of ABO group for the administration of blood components to neonates ABO incompatible with the mother | |||||
| ABO phenotype that can be transfused | |||||
| ABO phenotype of the neonate | ABO phenotype of the mother | Red cells | Platelets | Plasma | |
| A | O | O | O plasma-depleted | A or AB | |
| B | B | O | O | O plasma-depleted | B or AB |
| A | AB | A | O or A | A or O plasma-depleted | AB |
| B | O or B | B or O plasma-depleted | AB |
Blood Transfus 2006; 4: 158-80 1Compatibilità trasfusionale Trapianto di CSE ABO incompatibileTipologie IEM di trapianto di CSE
| RIC | DON | |
| · ABO COMPATIBILE | A | A |
| · ABO Incompatibile MAGGIORE | O | A |
| B | A/B/AB | |
| AB | AB | |
| · ABO Incompatibile MINORE | A | B |
| O | AB | |
| AB | A/B | |
| · ABO Incompatibile BIDIREZIONALE | A | B |
| B | AIndicazioni per la trasfusione di GR in caso di incompatibilità ABO maggiore |
| AB0 ricevente | ABO donatore | GR I scelta | II scelta | III scelta |
| 0 | A | 0 | A* | 0 |
| B | 0 | B* | ||
| A | AB | A | 0 | AB* |
| B | AB | B | 0 | AB* |
| 0 | AB | 0 | AB* |
* *Dopo scomparsa isoaggl.verso AB donatore e TCD negIndicazioni per la trasfusione di GR in caso di incompatibilità ABO minore
| AB0 ricevente | ABO donatore | GR I scelta | II scelta | scelta |
| A | 0 | 0 | - | - |
| B | 0 | 0 | - | - |
| AB | A | A | 0 | - |
| AB | B | B | 0 | - |
| AB | 0 | 0 | - | -Indicazioni per la trasfusione di GR in caso di incompatibilità AB0 bidirezionale |
| AB0 ricevente | ABO donatore | GR I scelta | II scelta | scelta |
| A | B | 0 | B* | - |
| B | A | 0 | A* | - |
*Dopo scomparsa isoaggl.verso AB donatore e TCD negCompatibilità piastrinicaCompatibilità piastrinica: aspetti da considerare