Psicología vocacional y sus conceptos, modelos de orientación educativa

Documento de Nta Ana sobre psicología vocacional y sus conceptos. El Pdf, de nivel universitario, explora la conducta vocacional, los biodatos y los intereses, presentando modelos de orientación educativa y vocacional en Psicología.

Ver más

15 páginas


La CONDUCTA VOCACIONAL es todo aquel proceso psicológico (intereses,
aptitudes, personalidad, etc.) que se pone en marcha en una persona cuando quiere
profundizar en qué se quiere hacer en la vida de uno mismo.
Existen dos biodatos que son:
Biodatos vocacionales: Se les conoce como datos de la historia personal,
recogiendo los siguientes datos:
fácticos, objetivos: profesión de los padres, nivel de estudios, horas de
trabajo, etc.
Subjetivos: recogen el pensamiento y sentimientos expresados sobre
acontecimientos de la vida diaria, escolar o familiar, dependiendo de la
experiencia de cada uno.
Biodatos educativos: (Hay que tener cuidado con el enfoque pigmalión, p.e. si
yo pienso que un grupo es malo, van a ser malos). Son importantes tanto los
que informan del rendimiento académico como los experienciales educativos.
Ayudan en gran medida a la investigación. Ejemplo: nivel educativo y
Madurez Vocacional. Otros: estilos y aprendizajes educativos, rendimiento
escolar, tipo de educación en el seno familiar, etc.
Los INTERESES VOCACIONALES
Partimos de que “solo interesa lo que se conoce” … Principio básico de la
INFORMACIÓN VOCACIONAL (elemento sustancial, aunque no único), es decir, es
aquello que nos mueve.
INTERESES: reflejan los influjos del ambiente en el sujeto, se activan a través de
conocimientos y experiencias significativas.
Estos intereses vocacionales:
Señalan el rumbo y la dirección de la conducta vocacional.
Se desarrollan en un medio sociocultural determinado. Ahí puede expresarse y actuar
como motivadores y reforzadores.
Son el elemento de entrada para que la conducta vocacional tome una u otra dirección.
Su papel condicionante es casi intrínseco al inicio y mantenimiento del propósito
individual.
Sobre ellos giran instancias como la información, el desarrollo y la madurez
vocacional.
Relacionados con las preferencias, expresión muda del “querer ser…” Las
preferencias y estos intereses permiten el estudio de una de las partes más decisivas de
la conducta vocacional.
Proyecto personal de vida: Para su definición tomamos las características que se
Romero 2009 toman de Santana, Feliciano y Santana (2012) (Para que el alumnado tenga un
proyecto de vida nos necesita):
a) una construcción intencional y activa desarrollada a lo largo de la vida;
b) un proceso no lineal concretado en un plan de acción abierto a las oportunidades
ofrecidas por el contexto
c) un proceso complejo donde la inteligencia emocional juega un papel relevante;
d) una expresión de libertad y
e) de naturaleza colectiva y social.
La TOMA DE DECISIONES:

Visualiza gratis el PDF completo

Regístrate para acceder al documento completo y transformarlo con la IA.

Vista previa

Psicología Vocacional y sus Conceptos

TEMA 1: Psicología vocacional y sus conceptos

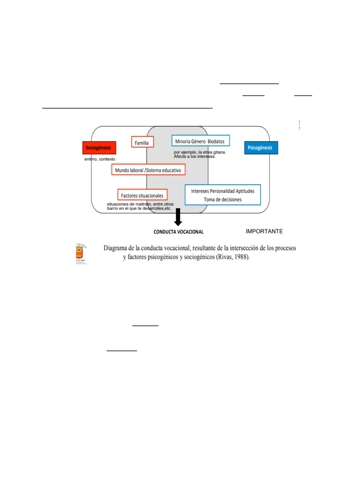
La CONDUCTA VOCACIONAL es todo aquel proceso psicológico (intereses, aptitudes, personalidad, etc.) que se pone en marcha en una persona cuando quiere profundizar en qué se quiere hacer en la vida de uno mismo.

Familia Minoría Genero Biodatos Sociogénesis Psicogénesis por ejemplo, la etnia gitana. Afecta a los intereses. entino, contexto Mundo laboral /Sistema educativo Factores situacionales Intereses Personalidad Aptitudes Toma de decisiones situaciones de maltrato, entre otros barrio en el que te desarrolles, etc.

CONDUCTA VOCACIONAL IMPORTANTE NTA ANA

Diagrama de la conducta vocacional, resultante de la intersección de los procesos y factores psicogénicos y sociogénicos (Rivas, 1988).

Biodatos en Psicología Vocacional

Existen dos biodatos que son:

  • Biodatos vocacionales: Se les conoce como datos de la historia personal, recogiendo los siguientes datos: fácticos, objetivos: profesión de los padres, nivel de estudios, horas de trabajo, etc.
    • Subjetivos: recogen el pensamiento y sentimientos expresados sobre acontecimientos de la vida diaria, escolar o familiar, dependiendo de la experiencia de cada uno.
  • Biodatos educativos: (Hay que tener cuidado con el enfoque pigmalión, p.e. si yo pienso que un grupo es malo, van a ser malos). Son importantes tanto los que informan del rendimiento académico como los experienciales educativos. Ayudan en gran medida a la investigación. Ejemplo: nivel educativo y Madurez Vocacional. Otros: estilos y aprendizajes educativos, rendimiento escolar, tipo de educación en el seno familiar, etc.

Intereses Vocacionales

Los INTERESES VOCACIONALES ..

  • Partimos de que "solo interesa lo que se conoce" ... Principio básico de la INFORMACIÓN VOCACIONAL (elemento sustancial, aunque no único), es decir, es aquello que nos mueve.
  • INTERESES: reflejan los influjos del ambiente en el sujeto, se activan a través de conocimientos y experiencias significativas.

Estos intereses vocacionales:

  • Señalan el rumbo y la dirección de la conducta vocacional.
  • Se desarrollan en un medio sociocultural determinado. Ahí puede expresarse y actuar como motivadores y reforzadores.
  • Son el elemento de entrada para que la conducta vocacional tome una u otra dirección.
  • Su papel condicionante es casi intrínseco al inicio y mantenimiento del propósito individual.
  • Sobre ellos giran instancias como la información, el desarrollo y la madurez vocacional.
  • Relacionados con las preferencias, expresión muda del "querer ser ... " Las preferencias y estos intereses permiten el estudio de una de las partes más decisivas de la conducta vocacional.

Proyecto Personal de Vida

Proyecto personal de vida: Para su definición tomamos las características que se Romero 2009 toman de Santana, Feliciano y Santana (2012) (Para que el alumnado tenga un proyecto de vida nos necesita):

  1. una construcción intencional y activa desarrollada a lo largo de la vida;
  2. un proceso no lineal concretado en un plan de acción abierto a las oportunidades ofrecidas por el contexto
  3. un proceso complejo donde la inteligencia emocional juega un papel relevante;
  4. una expresión de libertad y
  5. de naturaleza colectiva y social.

Toma de Decisiones

La TOMA DE DECISIONES:

  • La toma de decisiones se define como la capacidad que tiene el individuo para integrar en su interior toda la información tanto personal como ocupacional o de las carreras, evaluarlas y compararlas con el fin de seleccionar aquella que le ofrezca éxito.
  • También estudia qué hacer en caso de que no resulte lo planificado, es decir, prever posibles resultados y tener respuesta para lo eventual.
  • Esta dimensión no sólo por los conocimientos de los principios que rigen el proceso decisorio sino fundamentalmente por la habilidad del sujeto para aplicarlos a los problemas vocacionales

El Autoconcepto

El AUTOCONCEPTO

  • Es el constructo que hace referencia al conjunto de conocimientos, percepciones, sentimientos y actitudes que las personas tienen sobre sí misma.
  • El autoconcepto condiciona los desarrollos personal y vocacional.
  • El autoconcepto no sólo determina o lo que un sujeto piensa que es. O o también lo que cree que puede llegar a ser (Burns, 1982).
  • La elección vocacional de un sujeto es un intento por adecuar su autoimagen al concepto que posee de la profesión a elegir (autoconcepto vocacional).
  • La elección de un sujeto dependerá de cómo se valore a sí mismo en el desempeño de esa profesión.
  • El desarrollo de las conductas vocacionales no se produce, por tanto, en el vacío sino acompañado del surgimiento y establecimiento del concepto de sí mismo (Cepero, 2009).

Psicología Vocacional y Desarrollo de Carrera

TEMA 2: Psicología Vocacional y sus conceptos 2

El DESARROLLO DE LA CARRERA: Es la constelación total de factores psicológicos, sociológicos, educativos, físicos, económicos y de suerte que, combinados, conforman la carrera de un individuo dado a lo largo de la vida»

Tareas del Desarrollo de Carrera

TAREAS

  • CRECIMIENTO stage): fantasía, (growth intereses, capacidades (4-14 años).
  • CRISTALIZACIÓN de una preferencia (crystallization of career preference) (14-18 años).
  • ESPECIFICACIÓN clara de esa preferencia (specification of career preference) (18-21 años).
  • IMPLEMENTACIÓN de esa preferencia, poniendo los medios para cumplirla (implementation of career preference) (21-24 años).
  • ESTABILIZACIÓN en la preferencia (stabilisation of a career) (23-35 años).
  • ESTABLECIMIENTO (stablishment stage): ensayo (25-30 años) y estabilización (35-45 años).
  • CONSOLIDACIÓN del propio status dentro de la ocupación elegida (consolidation of status and advancement) (35 en adelante):
  • MANTENIMIENTO (maintenance stage): progreso, conservación, declive (45-65).
  1. Paso de la escuela al laboral.

mundo

  • RETIRO (decline stage).
  1. Ingreso de la organización (selección, acogida y adaptación).
  2. Promoción e interés por mejorar su situación laboral (formación permanente).

Rol del Orientador/a-Asesor/a

El Orientador/a-Asesor/a es el profesional que actúa, dentro del sistema educativo, como asesor-DINAMIZADOR en diferentes momentos del proceso de orientación educativa (orientación vocacional o académico profesional):

  • El profesorado, los tutores.
  • El alumnado.
  • Las familias.
  • Otros profesionales.

Indecisión Vocacional

La indecisión vocacional ...

Junto con "la toma de decisiones", la indecisión vocacional es un tema clásico de la orientación vocacional.

  • Tiene un papel central en la elección vocacional y el desarrollo de la carrera. (Crites, 1969).
  • El constructo "indecisión vocacional" es un término descriptivo, que responde a un juicio afirmativo sobre la compleja realidad de los sujetos.
  • Tanto si es situacional, como si es de rasgos de personalidad, es un término que debería tener carácter "normativo".
  • Para nosotros, como orientadores nos indica por dónde enfocar la relación de ayuda.
  • EXPLORACIÓN (exploration stage): tanteo (15-17 años), transición (15-24 años). En esta etapa, exactamente en "tanteo"-subetapa, encontramos la adolescencia que se da en 4º ESO y Bachillerato.
  • Ya Slaney y Dickson (1985) apuntaban: "la indecisión sobre qué profesión o carrera elegir no es sólo un principio problemático, es una cuestión que reclama intervenciones efectivas dado que no se resuelve por sí misma con el tiempo".

¿Qué es Orientar?

TEma 3: ¿ Qué es orientar?

Orientar es educar para la vida porque ambos procesos se desarrollan dentro de un marco de itinerario personal o desarrollo de carrera que está a caballo entre la determinación que suponen las circunstancias externas junto a la toma de decisiones de cada persona en cada coyuntura en que tiene la posibilidad de elegir.

Aspectos Educativos de la Orientación

Los aspectos educativos inherentes a la orientación son:

  • Orientar significa ofrecer alternativas para la toma de decisiones.
  • La orientación favorece las competencias emocionales desde el trabajo en pro de la madurez y autoestima.
  • La orientación contribuye al desarrollo de la responsabilidad y autonomía en las y los estudiantes.
  • La orientación posibilita la competencia para buscar y seleccionar información y por ello para "aprender a aprender".
  • Orientar es educar para la vida.

Objetivos de la Orientación Educativa

Los objetivos de la orientación educativa, los objetivos deben tender al desarrollo de las cinco dimensiones humanas (Cobos, 2010):

  • Pensar
  • Hacer
  • Sentir
  • Ser
  • Conocer

Objetivos de la Orientación Vocacional

Los objetivos de la orientación vocacional son:

  • Favorecer el autoconocimiento del alumnado para que conozcan y valoren sus propias capacidades, motivaciones e intereses de una forma ajustada y realista (Cabrerizo, 1999).
  • Facilitar las estrategias para la toma de decisiones del alumnado respecto a su futuro profesional y a la elección de un itinerario académico ajustado a sus intereses, actitudes y capacidades.
  • Ofrecer información sobre las distintas opciones formativas al término de ESO y de todas las otras enseñanzas que se impartan en cada centro al alumnado y a sus familias.
  • Establecer los mecanismos para que el alumnado acceda al conocimiento del mundo del trabajo, las ocupaciones y los procesos que favorecen la transición a la vida activa, la inserción laboral y la formación a lo largo de la vida.

Niveles de Intervención en Orientación Vocacional

Los niveles de intervención en orientación vocacional:

  1. Aula
  2. Centro
  3. Entorno

2° Nivel: Centro Dpto. Orientación Coordinación de la Acción Tutorial Especialización Información

Instrumentos para la Orientación

Los instrumentos para la orientación son:

  • Tests
  • Pruebas psicopedagógicas
  • Observación
  • Materiales elaborados en función de las necesidades

Modelos de Orientación Educativa y Vocacional

Tema 4: Modelos de Orientación Educativa y Vocacional

El sistema educativo y la sociedad están influidos por la cosmovisión y la ética, que nos afecta a nosotros mismos, de las personas que conforman una comunidad educativa y su entorno.

Deontología en Orientación

Deontología: conjunto de normas que conducen nuestro comportamiento en un determinado trabajo. (Examen)

Los principios del código deontológico de la orientación son: (Examen)

  • Respeto y tolerancia.
  • Confidencialidad.
  • Actualización en normativa e información.
  • Compromiso para evitar la discriminación.
  • Coordinación para la derivación profesional.

Modelos de Intervención

Los modelos son marcos explicativos de la realidad que requieren un posicionamiento teórico-conceptual. Sirve de marco de referencia para explicar el porqué y el cómo aprenden las personas en situaciones educativas institucionalizadas.

Los modelos de intervención en orientación son:

  • Modelo clínico o counseling.
    • modelo médico parecido: demanda -> diagnóstico -> intervención -> seguimiento.
    • Objetivos de la orientación es NIÑOS - PROBLEMA.
    • Posible consecuencia: dejadez de algunas funciones propias de profesores/tutores sobre los especialistas (chicos que se dejan en manos de orientadores).
    • Modelo desfasado, aunque se usa cuando hay una demanda concreta.
  • Modelo de servicios.

¿Non has encontrado lo que buscabas?

Explora otros temas en la Algor library o crea directamente tus materiales con la IA.